2025中国医药研发创新与营销创新峰会
2025年10月全球在研新药月报

2025年10月全球在研新药月报

化药/生物药 医药观察月报

2025年10月全球在研新药月报

根据摩熵医药数据库统计,2025年10月共有145款新药获批临床(共计240个受理号),较上个月减少了57款,其中包括59款化药,78款生物制品,8款中药。
报告标签:
  • 特殊审批
  • 行业政策法规
  • 创新药/改良型新药
报告专题:
治疗领域:
  • 发布日期:

    2025-10-31

  • 页数:

    31页

下载全文
定制咨询
报告内容
特色图表
内容精选

根据摩熵医药数据库统计,2025年10月共有145款新药获批临床(共计240个受理号),较上个月减少了57款,其中包括59款化药,78款生物制品,8款中药。

本月获批临床受理号数量最多的新药为抗肿瘤药和免疫机能调节药物,有143个,占比60%,消化系统与代谢药物获批数量也比较多,有19个。获批剂型主要为注射剂与片剂,分别有119个,78个。

据摩熵医药数据库统计,2025年10月共有71款药物获孤儿药/突破性/快速通道资格认定。

本报告涉及: 相关药物:BGT-004乳膏, 相关靶点:GPR84, 相关适应症:特应性皮炎 。

报告主要内容示意
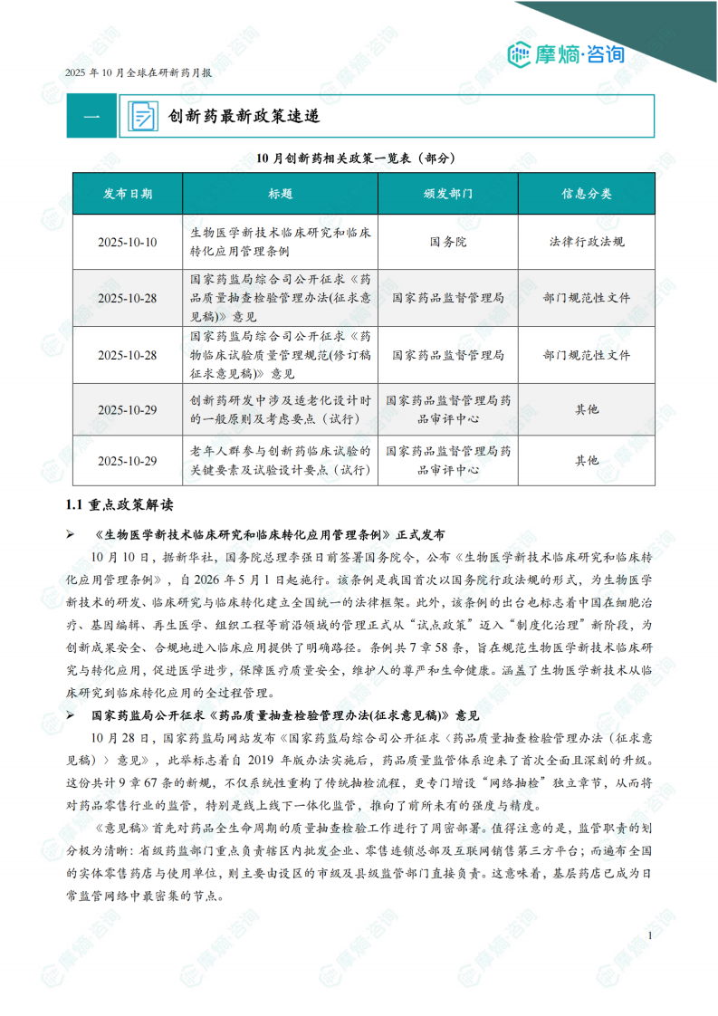
2025年10月创新药相关政策一览表(部分)
2025年10月创新药相关政策一览表(部分)
2025年10月获批临床新药治疗领域/剂型分布(按受理号计)
2025年10月获批临床新药治疗领域/剂型分布(按受理号计)
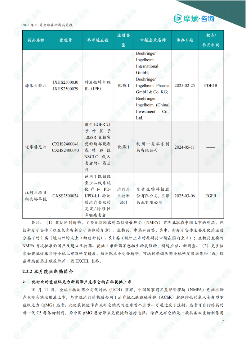
近一年获批上市新药数量
近一年获批上市新药数量
报告正文
摩熵医药企业版
9大数据库,200+子数据库,一站查询药品研发、临床、上市、销售、投资、政策等数据了解更多
我要试用
1 / 31
试读已结束,如需全文阅读可点击
下载全文
如果您有其他需求,请点击
定制服务咨询
相关其他报告
关于摩熵咨询

摩熵咨询是摩熵数科旗下生物医药专业咨询服务品牌,由深耕医药领域多年的专业人士组成,核心成员均来自国际顶级咨询机构和行业标杆企业,涵盖立项、市场、战略、投资等从业背景,依托摩熵数科丰富的外部专家资源及全面的医药全产业链数据库,为客户提供专业咨询服务和定制化解决方案

1W+
医药行业研究报告
200+
真实项目案例
1300+
业内高端专家资源
市场洞察与营销赋能
市场洞察与营销赋能
分析市场现状,洞察行业趋势,依托数据分析和深度研究,辅助商业决策。
立项评估及管线规划
立项评估及管线规划
提供疾病领域品种调研、专家访谈、品种立项、项目交易整套服务。
产业规划及研究服务
产业规划及研究服务
以数据为基础,为组织、园区、企业提供科学的决策依据和趋势线索。
多渠道数据分析及定制服务
多渠道数据分析及定制服务
帮助客户深入了解目标领域和市场情况,发现潜在机会,优化企业决策。
投资决策与交易估值
投资决策与交易估值
依托全球医药全产业链数据库与顶级投行级分析模型,为并购、融资、IPO提供全周期决策支持。
立即定制
洞察市场格局
解锁药品研发情报

定制咨询

400-9696-311 转1