2025中国医药研发创新与营销创新峰会
摩熵咨询医药行业观察周报(2026.03.09-2026.03.15)

摩熵咨询医药行业观察周报(2026.03.09-2026.03.15)

化药/生物药 医药观察周报

摩熵咨询医药行业观察周报(2026.03.09-2026.03.15)

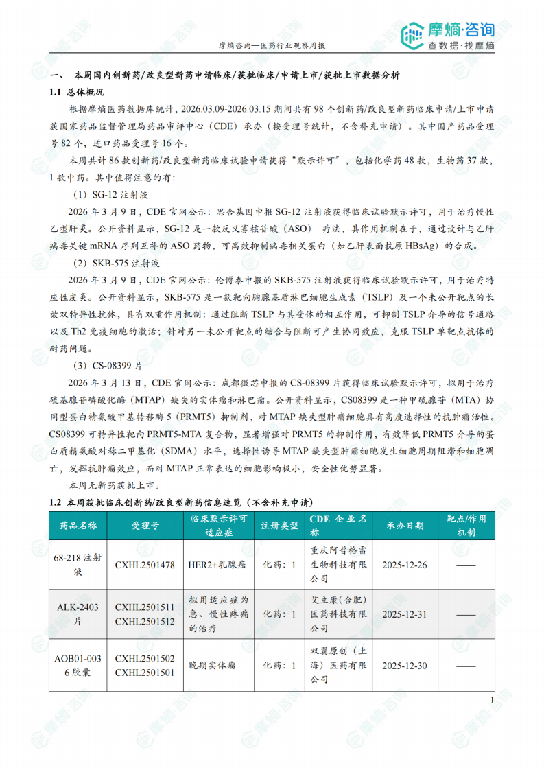
根据摩熵医药数据库统计,2026.03.09-2026.03.15期间共有98个创新药/改良型新药临床申请/上市申请获国家药品监督管理局药品审评中心(CDE)承办。其中国产药品受理号82个,进口药品受理号16个。本周共计86款创新药/改良型新药临床试验申请获得“默示许可”,包括化学药48款,生物药37款,1款中药。
报告标签:
  • 仿制药
  • 行业政策法规
  • 创新药/改良型新药
报告专题:
治疗领域:
  • 发布日期:

    2026-03-15

  • 页数:

    26页

下载全文
定制咨询
报告内容
特色图表
内容精选

根据摩熵医药数据库统计,2026.03.09-2026.03.15期间共有98个创新药/改良型新药临床申请/上市申请获国家药品监督管理局药品审评中心(CDE)承办(按受理号统计,不含补充申请)。其中国产药品受理号82个,进口药品受理号16个。

本周共计86款创新药/改良型新药临床试验申请获得“默示许可”,包括化学药48款,生物药37款,1款中药。其中值得注意的有:

(1)SG-12注射液

2026年3月9日,CDE官网公示:思合基因申报SG-12注射液获得临床试验默示许可,用于治疗慢性乙型肝炎。公开资料显示,SG-12是一款反义寡核苷酸(ASO) 疗法,其作用机制在于,通过设计与乙肝病毒关键mRNA序列互补的ASO药物,可高效抑制病毒相关蛋白(如乙肝表面抗原HBsAg)的合成。

(2)SKB-575注射液

2026年3月9日,CDE官网公示:伦博泰申报的SKB-575注射液获得临床试验默示许可,用于治疗特应性皮炎。公开资料显示,SKB-575是一款靶向胸腺基质淋巴细胞生成素(TSLP)及一个未公开靶点的长效双特异性抗体,具有双重作用机制:通过阻断TSLP与其受体的相互作用,可抑制TSLP介导的信号通路以及Th2免疫细胞的激活;针对另一未公开靶点的结合与阻断可产生协同效应,克服TSLP单靶点抗体的耐药问题。

(3)CS-08399片

2026年3月13日,CDE官网公示:成都微芯申报的CS-08399片获得临床试验默示许可,拟用于治疗硫基腺苷磷酸化酶(MTAP)缺失的实体瘤和淋巴瘤。公开资料显示,CS08399是一种甲硫腺苷(MTA)协同型蛋白精氨酸甲基转移酶5(PRMT5)抑制剂,对MTAP缺失型肿瘤细胞具有高度选择性的抗肿瘤活性。CS08399可特异性靶向PRMT5-MTA复合物,显著增强对PRMT5的抑制作用,有效降低PRMT5介导的蛋白质精氨酸对称二甲基化(SDMA)水平,选择性诱导MTAP缺失型肿瘤细胞发生细胞周期阻滞和细胞凋亡,发挥抗肿瘤效应,而对MTAP正常表达的细胞影响极小,安全性优势显著。

本报告涉及: 相关药物:LQ-036雾化液, 相关靶点:IL-13R、IL-4R, 相关适应症:中重度慢性阻塞性肺病 。

报告主要内容示意
本周国内医药大健康行业政策法规速览(部分)
本周国内医药大健康行业政策法规速览(部分)
本周过评/视同过评品种的治疗领域和剂型分布(按受理号)
本周过评/视同过评品种的治疗领域和剂型分布(按受理号)
本周品种和企业过评/视同过评数量排名榜(部分)
本周品种和企业过评/视同过评数量排名榜(部分)
报告正文
摩熵医药企业版
9大数据库,200+子数据库,一站查询药品研发、临床、上市、销售、投资、政策等数据了解更多
我要试用
1 / 26
试读已结束,如需全文阅读可点击
下载全文
如果您有其他需求,请点击
定制服务咨询
相关其他报告
关于摩熵咨询

摩熵咨询是摩熵数科旗下生物医药专业咨询服务品牌,由深耕医药领域多年的专业人士组成,核心成员均来自国际顶级咨询机构和行业标杆企业,涵盖立项、市场、战略、投资等从业背景,依托摩熵数科丰富的外部专家资源及全面的医药全产业链数据库,为客户提供专业咨询服务和定制化解决方案

1W+
医药行业研究报告
200+
真实项目案例
1300+
业内高端专家资源
市场洞察与营销赋能
市场洞察与营销赋能
分析市场现状,洞察行业趋势,依托数据分析和深度研究,辅助商业决策。
立项评估及管线规划
立项评估及管线规划
提供疾病领域品种调研、专家访谈、品种立项、项目交易整套服务。
产业规划及研究服务
产业规划及研究服务
以数据为基础,为组织、园区、企业提供科学的决策依据和趋势线索。
多渠道数据分析及定制服务
多渠道数据分析及定制服务
帮助客户深入了解目标领域和市场情况,发现潜在机会,优化企业决策。
投资决策与交易估值
投资决策与交易估值
依托全球医药全产业链数据库与顶级投行级分析模型,为并购、融资、IPO提供全周期决策支持。
立即定制
洞察市场格局
解锁药品研发情报

定制咨询

400-9696-311 转1