2025中国医药研发创新与营销创新峰会
解码护肤抗衰:消费偏好洞察与市场格局分析

解码护肤抗衰:消费偏好洞察与市场格局分析

其他 深度报告

解码护肤抗衰:消费偏好洞察与市场格局分析

近年来,随着消费者延缓衰老需求的不断提升,抗衰行业在全球范围内呈现出快速增长的态势。本研究报告旨在从衰老机理出发,深入分析各类抗衰方式和作用原理,洞察消费者关注的皮肤抗衰话题及潜在需求,系统性阐述护肤抗衰市场规模、营销渠道、产品备案情况和消费者选择偏好。揭示行业发展脉铬,展望未来发展趋势。
报告标签:
  • 市场洞察
  • 市场格局
  • 护肤抗衰
报告专题:
治疗领域:
  • 发布日期:

    2025-02-12

  • 页数:

    45页

下载全文
定制咨询
报告内容
AI精读报告
特色图表
报告摘要

近年来,随着消费者延缓衰老需求的不断提升,抗衰行业在全球范围内呈现出快速增长的态势。本研究报告旨在从衰老机理出发,深入分析各类抗衰方式和作用原理,洞察消费者关注的皮肤抗衰话题及潜在需求,系统性阐述护肤抗衰市场规模、营销渠道、产品备案情况和消费者选择偏好。揭示行业发展脉铬,展望未来发展趋势。

中心思想

本报告基于摩熵咨询发布的《解码护肤抗衰:消费偏好洞察与市场格局分析》报告,对中国抗衰护肤品市场进行数据分析,得出以下核心观点:

中国抗衰护肤市场规模巨大,增长迅速

中国抗衰护肤品市场规模已达近千亿元,并以高速增长,预计未来几年仍将保持高速增长态势。这主要得益于人口老龄化加剧、消费者对延缓衰老需求的提升以及国家政策的支持。

市场竞争日益激烈,线上渠道占据主导地位

抗衰护肤品市场集中度持续下滑,竞争日益激烈。线上渠道,特别是抖音,成为主要的销售渠道,但市场份额较为分散,中小品牌有更多机会。中高端品牌占据电商渠道前十名,但消费者决策日趋理性,更关注产品本身的功效和安全性。

消费者偏好呈现年轻化、多元化趋势

抗衰护肤品消费群体年轻化趋势明显,30岁以前开始抗衰的消费者占比已达71.5%。消费者选购产品时最关注产品安全性及效果,希望产品见效快(80%的消费者希望在2个月内见效),更青睐精华类产品,并对胶原蛋白和植物提取物等成分较为偏爱。

主要内容

本报告从抗衰行业发展概览、皮肤抗衰老机理与市场需求洞察、皮肤抗衰护肤品市场竞争与产品备案分析以及消费者决策偏好剖析四个方面展开分析。

抗衰行业发展概览:市场规模及政策支持

全球及中国抗衰市场规模

2024年全球抗衰老市场规模达2662亿美元,抗衰护肤品占据主导地位(占比58%)。中国抗衰老市场规模超2000亿元,护肤品、保健品、医美为三大支柱,其中抗衰护肤品占比最大。

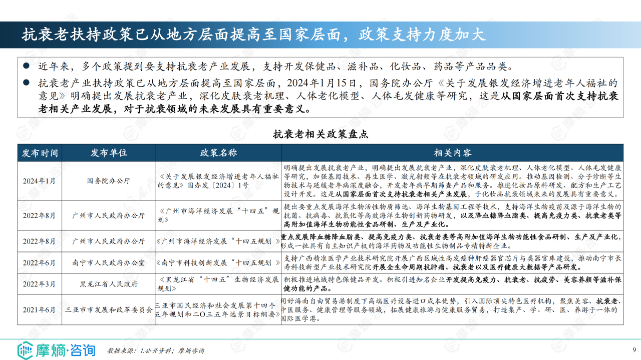
国家政策支持力度加大

近年来,国家层面出台多项政策支持抗衰老产业发展,这将进一步推动市场规模的增长和产业的规范化发展。

皮肤抗衰:衰老机理与市场需求洞察

皮肤衰老机理

皮肤衰老分为内源性衰老和外源性衰老,其中80%的皮肤衰老由外源性因素引起,主要包括作息不规律和紫外线辐射。

消费者需求

消费者最迫切改善的皮肤问题是肤色和皱纹。近年来,大众对皮肤抗衰的关注度成倍上涨,“抗皱”成为消费者最关心的话题。30-39岁人群抗衰老需求最强;50岁以上人群最关注抗皱,30岁以下人群更关注抗氧化;北上广深成渝等一线城市最关注抗衰老相关关键词。

皮肤抗衰-护肤:市场竞争与产品备案分析

市场竞争格局

中国抗衰护肤品市场规模近千亿元,线上销售为主,抖音渠道占比最高。市场集中度持续下滑,竞争将加剧,中高端品牌占据用户心智。

产品备案情况

近三年抗衰产品备案数量以70%的速度快速增长,2024年已超10万,总备案量超23万。抗皱和紧致功效宣称产品占比超95%,祛斑美白产品增速最快(高达166%)。

皮肤抗衰-护肤:消费者决策偏好剖析

抗衰消费年轻化

抗衰有明显的年轻化趋势,30岁以前开始抗衰的消费者占比71.5%。

消费者选品偏好

消费者选品时最关注产品安全性和效果;70%的人更倾向于每天至少使用一次抗衰护肤品;超过80%的人希望见效周期在2个月以内;最青睐精华类产品;专家一致认可“肽类”成分的抗衰效果,消费者则更偏爱胶原蛋白和植物提取物类成分。

总结

本报告基于数据分析,全面解读了中国抗衰护肤品市场的现状及未来发展趋势。市场规模巨大,增长迅速,但竞争也日益激烈。消费者需求呈现年轻化、多元化趋势,更加理性,更注重产品功效和安全性。未来,抗衰护肤品市场将持续增长,创新产品将不断涌现,品牌竞争将更加激烈,企业需要不断提升产品质量和研发能力,才能在市场中立于不败之地。  同时,政府的政策支持将进一步规范市场,推动行业健康发展。

报告主要内容示意
各类抗衰方式作用原理与典型方法
各类抗衰方式作用原理与典型方法
2018-2032年全球抗衰老行业市场规模
2018-2032年全球抗衰老行业市场规模
2016-2023年中国抗衰老行业市场规模及占比(不含医美抗衰)
2016-2023年中国抗衰老行业市场规模及占比(不含医美抗衰)
皮肤科医生认为造成皮肤老化的常见外源因素
皮肤科医生认为造成皮肤老化的常见外源因素
2024年1-8月抗衰化妆品市场渠道占比
2024年1-8月抗衰化妆品市场渠道占比
2024年1-8月中国抗衰化妆品各渠道市场集中度
2024年1-8月中国抗衰化妆品各渠道市场集中度
报告正文
摩熵医药企业版
9大数据库,200+子数据库,一站查询药品研发、临床、上市、销售、投资、政策等数据了解更多
我要试用
1 / 45
试读已结束,如需全文阅读可点击
下载全文
如果您有其他需求,请点击
定制服务咨询
相关其他报告
关于摩熵咨询

摩熵咨询是摩熵数科旗下生物医药专业咨询服务品牌,由深耕医药领域多年的专业人士组成,核心成员均来自国际顶级咨询机构和行业标杆企业,涵盖立项、市场、战略、投资等从业背景,依托摩熵数科丰富的外部专家资源及全面的医药全产业链数据库,为客户提供专业咨询服务和定制化解决方案

1W+
医药行业研究报告
200+
真实项目案例
1300+
业内高端专家资源
市场洞察与营销赋能
市场洞察与营销赋能
分析市场现状,洞察行业趋势,依托数据分析和深度研究,辅助商业决策。
立项评估及管线规划
立项评估及管线规划
提供疾病领域品种调研、专家访谈、品种立项、项目交易整套服务。
产业规划及研究服务
产业规划及研究服务
以数据为基础,为组织、园区、企业提供科学的决策依据和趋势线索。
多渠道数据分析及定制服务
多渠道数据分析及定制服务
帮助客户深入了解目标领域和市场情况,发现潜在机会,优化企业决策。
投资决策与交易估值
投资决策与交易估值
依托全球医药全产业链数据库与顶级投行级分析模型,为并购、融资、IPO提供全周期决策支持。
立即定制
洞察市场格局
解锁药品研发情报

定制咨询

400-9696-311 转1