2025中国医药研发创新与营销创新峰会
摩熵咨询医药行业观察周报(2026.02.23-2026.03.01)

摩熵咨询医药行业观察周报(2026.02.23-2026.03.01)

化药/生物药 医药观察周报

摩熵咨询医药行业观察周报(2026.02.23-2026.03.01)

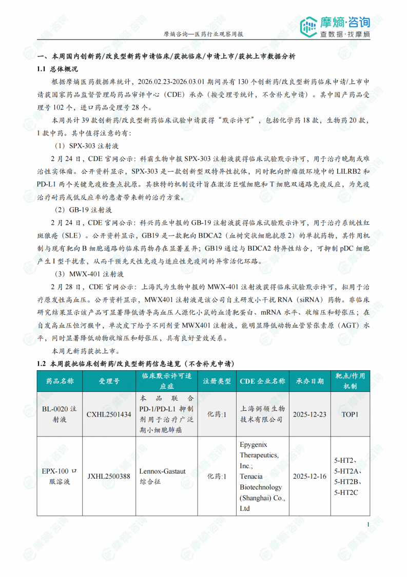
根据摩熵医药数据库统计,2026.02.23-2026.03.01期间共有130个创新药/改良型新药临床申请/上市申请获国家药品监督管理局药品审评中心(CDE)承办。其中国产药品受理号102个,进口药品受理号28个。本周共计39款创新药/改良型新药临床试验申请获得“默示许可”,包括化学药18款,生物药20款,1款中药。
报告标签:
  • 仿制药
  • 行业政策法规
  • 创新药/改良型新药
报告专题:
治疗领域:
  • 发布日期:

    2026-03-01

  • 页数:

    20页

下载全文
定制咨询
报告内容
特色图表
内容精选

根据摩熵医药数据库统计,2026.02.23-2026.03.01期间共有130个创新药/改良型新药临床申请/上市申请获国家药品监督管理局药品审评中心(CDE)承办(按受理号统计,不含补充申请)。其中国产药品受理号102个,进口药品受理号28个。

本周共计39款创新药/改良型新药临床试验申请获得“默示许可”,包括化学药18款,生物药20款,1款中药。其中值得注意的有:

(1)SPX-303注射液

2月24日,CDE官网公示:科霸生物申报SPX-303注射液获得临床试验默示许可,用于治疗晚期或难治性实体瘤。公开资料显示,SPX-303是一款创新型双特异性抗体,同时靶向肿瘤微环境中的LILRB2和PD-L1两个关键免疫检查点抗原。其独特的机制设计旨在激活巨噬细胞和T细胞双通路免疫反应,为免疫治疗耐药或低反应率的患者带来新的治疗方案。

(2)GB-19注射液

2月24日,CDE官网公示:科兴药业申报的GB-19注射液获得临床试验默示许可,用于治疗系统性红斑狼疮(SLE)。公开资料显示,GB19是一款靶向BDCA2(血树突状细胞抗原2)的单抗药物,其作用机制与现有靶向B细胞通路的临床药物存在显著差异;GB19通过与BDCA2特异性结合,可抑制pDC细胞产生I型干扰素,从而干预先天性免疫与适应性免疫间的异常活化环路。

(3)MWX-401注射液

2月28日,CDE官网公示:上海民为生物申报的MWX-401注射液获得临床试验默示许可,拟用于治疗原发性高血压。公开资料显示,MWX401注射液是该公司自主研发小干扰RNA(siRNA)药物。非临床研究结果显示该产品可显著降低诱导高血压人源化小鼠的血清靶蛋白、mRNA水平、收缩压和舒张压;在自发高血压恒河猴中,单次皮下给予不同剂量MWX401注射液,能明显降低动物血管紧张素原(AGT)水平,同时显著降低动物收缩压和舒张压,具有良好量效关系。

本周无新药获批上市。

本报告涉及: 相关药物:GIA-632注射液, 相关靶点:IL-15R, 相关适应症:非节段型白癜风 。

报告主要内容示意
本周过评/视同过评品种的治疗领域和剂型分布(按受理号)
本周过评/视同过评品种的治疗领域和剂型分布(按受理号)
本周品种和企业过评/视同过评数量排名榜(部分)
本周品种和企业过评/视同过评数量排名榜(部分)
本周国内医药大健康行业政策法规速览(部分)
本周国内医药大健康行业政策法规速览(部分)
报告正文
摩熵医药企业版
9大数据库,200+子数据库,一站查询药品研发、临床、上市、销售、投资、政策等数据了解更多
我要试用
1 / 20
试读已结束,如需全文阅读可点击
下载全文
如果您有其他需求,请点击
定制服务咨询
相关其他报告
关于摩熵咨询

摩熵咨询是摩熵数科旗下生物医药专业咨询服务品牌,由深耕医药领域多年的专业人士组成,核心成员均来自国际顶级咨询机构和行业标杆企业,涵盖立项、市场、战略、投资等从业背景,依托摩熵数科丰富的外部专家资源及全面的医药全产业链数据库,为客户提供专业咨询服务和定制化解决方案

1W+
医药行业研究报告
200+
真实项目案例
1300+
业内高端专家资源
市场洞察与营销赋能
市场洞察与营销赋能
分析市场现状,洞察行业趋势,依托数据分析和深度研究,辅助商业决策。
立项评估及管线规划
立项评估及管线规划
提供疾病领域品种调研、专家访谈、品种立项、项目交易整套服务。
产业规划及研究服务
产业规划及研究服务
以数据为基础,为组织、园区、企业提供科学的决策依据和趋势线索。
多渠道数据分析及定制服务
多渠道数据分析及定制服务
帮助客户深入了解目标领域和市场情况,发现潜在机会,优化企业决策。
投资决策与交易估值
投资决策与交易估值
依托全球医药全产业链数据库与顶级投行级分析模型,为并购、融资、IPO提供全周期决策支持。
立即定制
洞察市场格局
解锁药品研发情报

定制咨询

400-9696-311 转1