2025中国医药研发创新与营销创新峰会
2026年1月仿制药月报

2026年1月仿制药月报

化药/生物药 医药观察月报

2026年1月仿制药月报

根据摩熵医药数据库统计,2026年1月共有20个品种一致性评价申请获CDE承办,申请品种主要为系统用抗感染药物,申请剂型主要为注射剂。注射用头孢哌酮钠舒巴坦钠为受理号最多的品种,有6个;上海上药信谊药厂有限公司为申请品种最多的企业,有2个品种。
报告标签:
  • 仿制药
  • 一致性评价
  • 仿制药政策
报告专题:
治疗领域:
  • 发布日期:

    2026-01-31

  • 页数:

    15页

下载全文
定制咨询
报告内容
特色图表
内容精选

根据摩熵医药数据库统计,2026年1月共有20个品种(按受理号计33项)一致性评价申请获CDE承办,申请品种主要为系统用抗感染药物,申请剂型主要为注射剂。注射用头孢哌酮钠舒巴坦钠为受理号最多的品种,有6个;上海上药信谊药厂有限公司为申请品种最多的企业,有2个品种。

根据摩熵医药数据库统计,2026年1月期间共有345项(共计209个品种)新注册分类仿制药申请获CDE承办,其中新注册分类临床申请19项,新注册分类上市申请326项。本月申请品种主要为心血管系统药物和神经系统药物,申请剂型主要为片剂。非奈利酮片为申请企业数最多的品种,有7家;宁波美诺华天康药业有限公司是申请品种最多的企业,有5个品种。

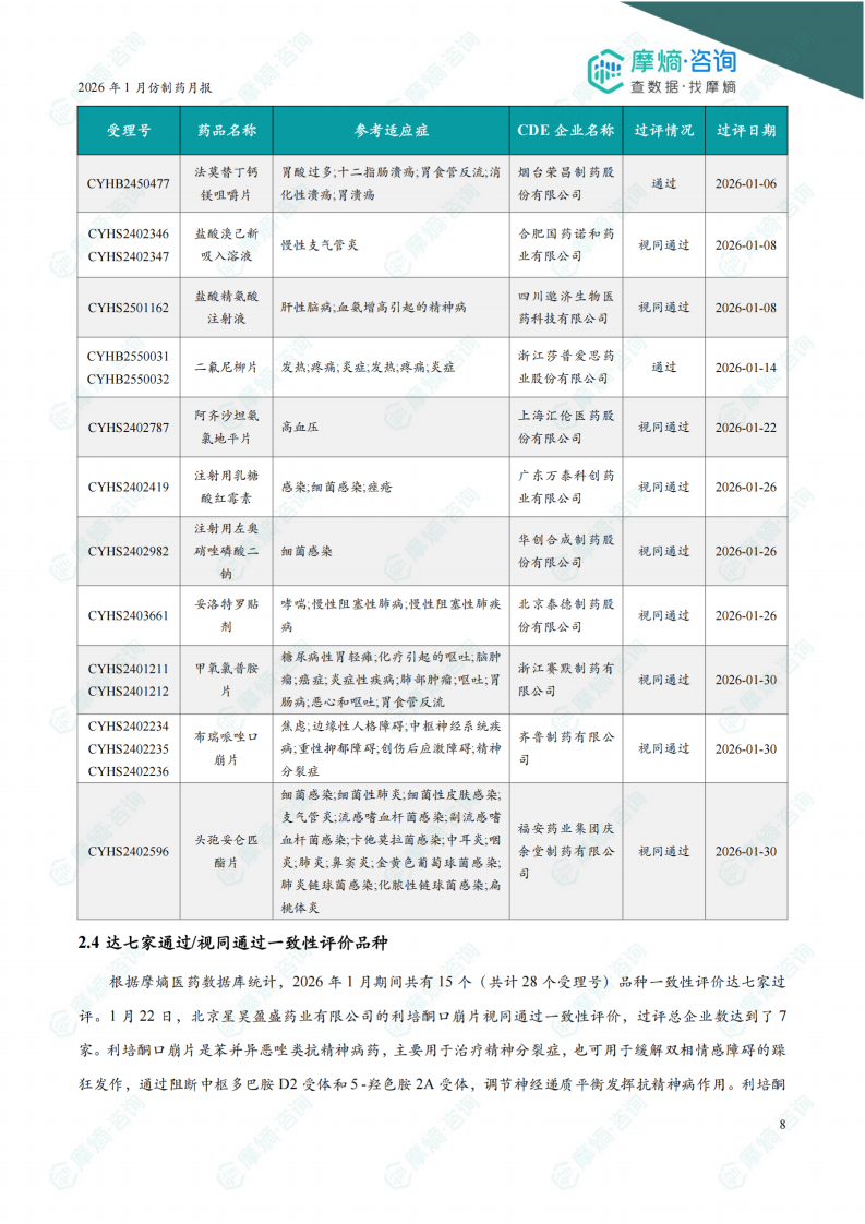
根据摩熵医药数据库统计,2026年1月期间共有234个(共计439个受理号)品种通过/视同通过一致性评价,其中一致性评价过评品种数量28个,视同通过一致性评价品种数量212个。本期过评品种主要为消化系统与代谢药物。过评企业数最多的品种为盐酸尼卡地平注射液,有7家企业过评。首家过评品种有15个,达七家过评品种有15个。

本报告涉及: 相关药物:盐酸艾司洛尔注射液, 相关适应症:糖尿病足溃疡 。

报告主要内容示意
2026年1月一致性评价申请治疗领域/剂型分布(按受理号计)
2026年1月一致性评价申请治疗领域/剂型分布(按受理号计)
2026年1月一致性评价申请品种/企业数量排名榜(部分)
2026年1月一致性评价申请品种/企业数量排名榜(部分)
近一年新注册分类仿制药过评药品数量
近一年新注册分类仿制药过评药品数量
2026年1月仿制药政策一览表
2026年1月仿制药政策一览表
报告正文
摩熵医药企业版
9大数据库,200+子数据库,一站查询药品研发、临床、上市、销售、投资、政策等数据了解更多
我要试用
1 / 15
试读已结束,如需全文阅读可点击
下载全文
如果您有其他需求,请点击
定制服务咨询
相关其他报告
关于摩熵咨询

摩熵咨询是摩熵数科旗下生物医药专业咨询服务品牌,由深耕医药领域多年的专业人士组成,核心成员均来自国际顶级咨询机构和行业标杆企业,涵盖立项、市场、战略、投资等从业背景,依托摩熵数科丰富的外部专家资源及全面的医药全产业链数据库,为客户提供专业咨询服务和定制化解决方案

1W+
医药行业研究报告
200+
真实项目案例
1300+
业内高端专家资源
市场洞察与营销赋能
市场洞察与营销赋能
分析市场现状,洞察行业趋势,依托数据分析和深度研究,辅助商业决策。
立项评估及管线规划
立项评估及管线规划
提供疾病领域品种调研、专家访谈、品种立项、项目交易整套服务。
产业规划及研究服务
产业规划及研究服务
以数据为基础,为组织、园区、企业提供科学的决策依据和趋势线索。
多渠道数据分析及定制服务
多渠道数据分析及定制服务
帮助客户深入了解目标领域和市场情况,发现潜在机会,优化企业决策。
投资决策与交易估值
投资决策与交易估值
依托全球医药全产业链数据库与顶级投行级分析模型,为并购、融资、IPO提供全周期决策支持。
立即定制
洞察市场格局
解锁药品研发情报

定制咨询

400-9696-311 转1