2025中国医药研发创新与营销创新峰会
摩熵咨询医药行业观察周报(2026.03.16-2026.03.22)

摩熵咨询医药行业观察周报(2026.03.16-2026.03.22)

化药/生物药 医药观察周报

摩熵咨询医药行业观察周报(2026.03.16-2026.03.22)

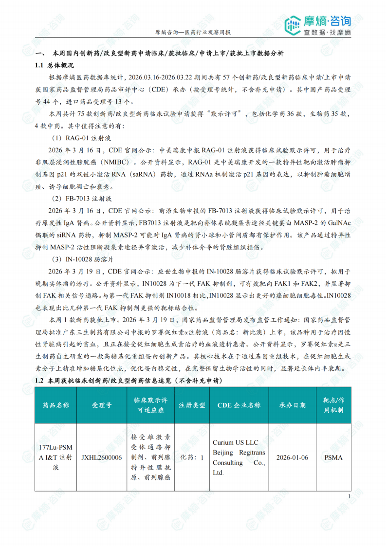
根据摩熵医药数据库统计,2026.03.16-2026.03.22期间共有57个创新药/改良型新药临床申请/上市申请获国家药品监督管理局药品审评中心(CDE)承办(按受理号统计,不含补充申请)。其中国产药品受理号44个,进口药品受理号13个。本周共计75款创新药/改良型新药临床试验申请获得“默示许可”,包括化学药36款,生物药35款,4款中药。
报告标签:
  • 仿制药
  • 行业政策法规
  • 创新药/改良型新药
报告专题:
治疗领域:
  • 发布日期:

    2026-03-22

  • 页数:

    24页

下载全文
定制咨询
报告内容
特色图表
内容精选

根据摩熵医药数据库统计,2026.03.16-2026.03.22期间共有57个创新药/改良型新药临床申请/上市申请获国家药品监督管理局药品审评中心(CDE)承办(按受理号统计,不含补充申请)。其中国产药品受理号44个,进口药品受理号13个。

本周共计75款创新药/改良型新药临床试验申请获得“默示许可”,包括化学药36款,生物药35款,4款中药。其中值得注意的有:

(1)RAG-01注射液

2026年3月16日,CDE官网公示:中美瑞康申报RAG-01注射液获得临床试验默示许可,用于治疗非肌层浸润性膀胱癌(NMIBC)。公开资料显示,RAG-01是中美瑞康开发的一款特异性靶向激活肿瘤抑制基因p21的双链小激活RNA(saRNA)药物,通过RNAa机制激活p21基因的表达,以抑制肿瘤细胞增殖、诱导细胞凋亡和衰老。

(2)FB-7013注射液

2026年3月16日,CDE官网公示:前沿生物申报的FB-7013注射液获得临床试验默示许可,用于治疗原发性IgA肾病。公开资料显示,FB7013注射液是靶向补体系统凝集素途径关键蛋白MASP-2的GalNAc偶联的siRNA药物,抑制MASP-2可能对IgA肾病的肾小球和小管间质都有保护作用。该产品通过特异性抑制MASP-2活性阻断凝集素途径异常激活,减少补体介导的肾脏组织损伤。

(3)IN-10028肠溶片

2026年3月19日,CDE官网公示:应世生物申报的IN-10028肠溶片获得临床试验默示许可,拟用于晚期实体瘤的治疗。公开资料显示,IN10028为下一代FAK抑制剂,可有效靶向FAK1和FAK2,并显著抑制FAK相关信号通路。与第一代FAK抑制剂IN10018相比,IN10028显示出更好的癌细胞细胞毒性。IN10028也表现出比几种第一代FAK抑制剂更强的靶标结合性。

本报告涉及: 相关药物:瑞康曲妥珠单抗, 相关靶点:HER2, 相关适应症:乳腺癌 。

报告主要内容示意
本周国内医药大健康行业政策法规速览(部分)
本周国内医药大健康行业政策法规速览(部分)
本周过评/视同过评品种的治疗领域和剂型分布(按受理号)
本周过评/视同过评品种的治疗领域和剂型分布(按受理号)
本周品种和企业过评/视同过评数量排名榜(部分)
本周品种和企业过评/视同过评数量排名榜(部分)
报告正文
摩熵医药企业版
9大数据库,200+子数据库,一站查询药品研发、临床、上市、销售、投资、政策等数据了解更多
我要试用
1 / 24
试读已结束,如需全文阅读可点击
下载全文
如果您有其他需求,请点击
定制服务咨询
相关其他报告
关于摩熵咨询

摩熵咨询是摩熵数科旗下生物医药专业咨询服务品牌,由深耕医药领域多年的专业人士组成,核心成员均来自国际顶级咨询机构和行业标杆企业,涵盖立项、市场、战略、投资等从业背景,依托摩熵数科丰富的外部专家资源及全面的医药全产业链数据库,为客户提供专业咨询服务和定制化解决方案

1W+
医药行业研究报告
200+
真实项目案例
1300+
业内高端专家资源
市场洞察与营销赋能
市场洞察与营销赋能
分析市场现状,洞察行业趋势,依托数据分析和深度研究,辅助商业决策。
立项评估及管线规划
立项评估及管线规划
提供疾病领域品种调研、专家访谈、品种立项、项目交易整套服务。
产业规划及研究服务
产业规划及研究服务
以数据为基础,为组织、园区、企业提供科学的决策依据和趋势线索。
多渠道数据分析及定制服务
多渠道数据分析及定制服务
帮助客户深入了解目标领域和市场情况,发现潜在机会,优化企业决策。
投资决策与交易估值
投资决策与交易估值
依托全球医药全产业链数据库与顶级投行级分析模型,为并购、融资、IPO提供全周期决策支持。
立即定制
洞察市场格局
解锁药品研发情报

定制咨询

400-9696-311 转1