2025中国医药研发创新与营销创新峰会
摩熵咨询医药行业观察周报(2025.04.28-2025.05.04)

摩熵咨询医药行业观察周报(2025.04.28-2025.05.04)

化药/生物药 医药观察周报

摩熵咨询医药行业观察周报(2025.04.28-2025.05.04)

根据摩熵医药数据库统计,2025.04.28-2025.05.04期间共有56个创新药/改良型新药临床申请/上市申请获国家药品监督管理局药品审评中心(CDE)承办(按受理号统计,不含补充申请)。其中国产药品受理号47个,进口药品受理号9个。
报告标签:
  • 创新药/改良型新药
  • 仿制药
  • 行业政策法规
报告专题:
治疗领域:
  • 发布日期:

    2025-05-04

  • 页数:

    17页

下载全文
定制咨询
报告内容
AI精读报告
特色图表
内容精选

根据摩熵医药数据库统计,2025.04.28-2025.05.04期间共有56个创新药/改良型新药临床申请/上市申请获国家药品监督管理局药品审评中心(CDE)承办(按受理号统计,不含补充申请)。其中国产药品受理号47个,进口药品受理号9个。

本周共计14款创新药/改良型新药临床试验申请获得“默示许可”,包括化学药9款,生物药5款,无中药。其中值得注意的有:

(1)AQF直服颗粒

4月28日,CDE官网公示:深圳珐玛易药品科技有限公司的AQF直服颗粒获得临床试验默示许可,适用于治疗由指定微生物敏感菌株在下列具体病症中引起的轻度至中度感染。公开资料显示,AQF直服颗粒是一种大环内酯类抗菌药物。

(2)X-L177胶囊

4月30日,CDE官网公示:中国科学院上海药物研究所和烟台新药创制山东省实验室联合申报的XL177胶囊获得临床试验默示许可,用于治疗髓系恶性肿瘤。公开资料显示,X-L177胶囊是高活性、高选择性的可逆型LSD1抑制剂。

本报告涉及: 相关药物:Afuresertib片, 相关靶点:ATK1、ATK2、AKT3, 相关适应症:乳腺癌 。

中心思想

本报告基于摩熵咨询医药数据库,对2025年4月28日至5月4日期间中国及全球医药行业创新药、仿制药及政策法规动态进行了数据分析,核心观点如下:

国内创新药研发进展迅速,但上市数量有限

本周国内共有56个创新药/改良型新药获得临床试验申请或上市申请受理,其中14款获得临床试验默示许可,但无新药获批上市。这表明国内创新药研发进展迅速,但从申请到上市仍存在时间差。

国内仿制药一致性评价稳步推进

本周共有62项仿制药申报上市/临床,2个品种通过一致性评价。一致性评价的推进有助于提高国内药品质量,但仍需持续努力。

全球创新药研发竞争激烈,多款药物获批或取得积极临床结果

本周全球多款创新药取得进展,包括多个药物获批上市或临床试验取得积极结果,展现了全球医药研发领域的竞争激烈程度。

主要内容

国内医药市场动态分析

国内创新药/改良型新药研发概况

本周国内创新药/改良型新药申请/上市申请数量达56个,国产药品占绝大多数(47个)。其中,14款创新药/改良型新药临床试验申请获得“默示许可”,涵盖化学药和生物药,但无中药。值得关注的是AQF直服颗粒和X-L177胶囊分别获得临床试验默示许可,分别用于治疗感染和髓系恶性肿瘤。本周无新药获批上市。

国内仿制药/生物类似物申报/审批情况

本周共有62项仿制药申报上市/临床,其中55项为上市申请,3项为临床申请,4项为一致性评价申请。2个品种通过一致性评价,主要为系统用抗感染药物注射剂。本周无生物类似物注册申报动态。通过一致性评价的品种主要集中在系统用抗感染药物领域,剂型以注射剂为主。

国内医药大健康行业政策法规

本周发布了多项医药大健康行业政策法规,其中,《医疗器械网络销售质量管理规范》自2025年10月1日起施行,旨在规范医疗器械网络销售,保障质量安全。

全球医药市场动态分析

全球创新药研发进展

本周全球TOP10创新药研发进展涵盖多个领域,包括肿瘤、神经系统疾病、罕见病等。多个药物获得监管机构批准上市,或临床试验取得积极结果。例如,再生元创新双抗Linvoseltamab获欧盟批准上市,用于治疗多发性骨髓瘤;Verastem Oncology在研药物VS-7375在美国获批临床,用于治疗晚期实体瘤;诺华放射性药物镥[177Lu]特昔维匹肽注射液新适应症在中国申报上市,用于治疗前列腺癌。

全球创新药临床试验结果

本周全球TOP10积极/失败临床结果显示,多项临床试验取得积极结果,例如ALX Oncology公司在研药物Evorpacept 1/2期临床结果积极,用于治疗B细胞非霍奇金淋巴瘤;默沙东公布Keytruda组合疗法3期临床积极结果,用于治疗头颈部鳞状细胞癌。但也有一些临床试验数据公布,但未达到预期效果。

总结

本报告对2025年4月28日至5月4日期间中国及全球医药行业动态进行了数据分析,涵盖创新药、仿制药研发进展以及政策法规动态。国内创新药研发持续推进,但上市速度有待提高;仿制药一致性评价稳步推进,提高了药品质量;全球创新药研发竞争激烈,多款药物获批上市或取得积极临床结果。  本报告数据来源于摩熵咨询医药数据库,为医药行业从业者提供参考信息。  未来,持续关注创新药研发进展、仿制药一致性评价以及政策法规变化,对把握医药行业发展趋势至关重要。  更详细的数据和分析,可通过摩熵医药数据库获取。

报告主要内容示意
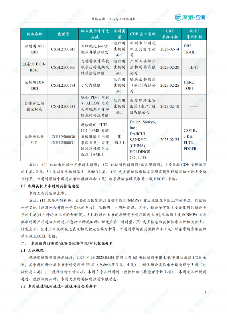
本周获批临床创新药/改良型新药信息速览(部分)
本周获批临床创新药/改良型新药信息速览(部分)
企业过评/视同过评数量排名榜(部分)
企业过评/视同过评数量排名榜(部分)
本周国内医药大健康行业政策法规速览
本周国内医药大健康行业政策法规速览
报告正文
摩熵医药企业版
9大数据库,200+子数据库,一站查询药品研发、临床、上市、销售、投资、政策等数据了解更多
我要试用
1 / 17
试读已结束,如需全文阅读可点击
下载全文
如果您有其他需求,请点击
定制服务咨询
相关其他报告
关于摩熵咨询

摩熵咨询是摩熵数科旗下生物医药专业咨询服务品牌,由深耕医药领域多年的专业人士组成,核心成员均来自国际顶级咨询机构和行业标杆企业,涵盖立项、市场、战略、投资等从业背景,依托摩熵数科丰富的外部专家资源及全面的医药全产业链数据库,为客户提供专业咨询服务和定制化解决方案

1W+
医药行业研究报告
200+
真实项目案例
1300+
业内高端专家资源
市场洞察与营销赋能
市场洞察与营销赋能
分析市场现状,洞察行业趋势,依托数据分析和深度研究,辅助商业决策。
立项评估及管线规划
立项评估及管线规划
提供疾病领域品种调研、专家访谈、品种立项、项目交易整套服务。
产业规划及研究服务
产业规划及研究服务
以数据为基础,为组织、园区、企业提供科学的决策依据和趋势线索。
多渠道数据分析及定制服务
多渠道数据分析及定制服务
帮助客户深入了解目标领域和市场情况,发现潜在机会,优化企业决策。
投资决策与交易估值
投资决策与交易估值
依托全球医药全产业链数据库与顶级投行级分析模型,为并购、融资、IPO提供全周期决策支持。
立即定制
洞察市场格局
解锁药品研发情报

定制咨询

400-9696-311 转1