2025中国医药研发创新与营销创新峰会
摩熵咨询医药行业观察周报(2025.10.27-2025.11.02)

摩熵咨询医药行业观察周报(2025.10.27-2025.11.02)

化药/生物药 医药观察周报

摩熵咨询医药行业观察周报(2025.10.27-2025.11.02)

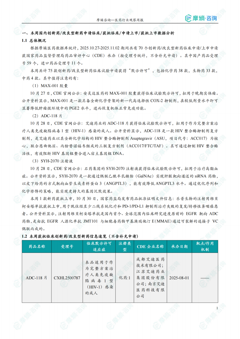
根据摩熵医药数据库统计,2025.10.27-2025.11.02期间共有70个创新药/改良型新药临床申请/上市申请获国家药品监督管理局药品审评中心(CDE)承办(按受理号统计,不含补充申请)。其中国产药品受理号59个,进口药品受理号11个,共计75款创新药/改良型新药临床试验申请获得“默示许可”,包括化学药38款,生物药33款,中药4款。
报告标签:
  • 仿制药
  • 行业政策法规
  • 创新药/改良型新药
报告专题:
治疗领域:
  • 发布日期:

    2025-11-02

  • 页数:

    25页

下载全文
定制咨询
报告内容
特色图表
内容精选

根据摩熵医药数据库统计,2025.10.27-2025.11.02期间共有70个创新药/改良型新药临床申请/上市申请获国家药品监督管理局药品审评中心(CDE)承办(按受理号统计,不含补充申请)。其中国产药品受理号59个,进口药品受理号11个。

本周共计75款创新药/改良型新药临床试验申请获得“默示许可”,包括化学药38款,生物药33款,中药4款。其中值得注意的有:

(1)MAX-001胶囊

10月27日,CDE官网公示:安炎达医药的MAX-001胶囊获得临床试验默示许可,拟用于晚期实体瘤。公开资料显示,MAX-001是一款具备全新化学骨架的新一代高选择性COX-2抑制剂,在较低剂量水平即可显著降低肿瘤微环境中的PGE2水平,进而恢复机体正常免疫功能。

(2)ADC-118片

10月28日,CDE官网公示:艾迪药业的ADC-118片获得临床试验默示许可,拟用于作为完整方案治疗人类免疫缺陷病毒1型(HIV-1)感染的成人。公开资料显示,ADC-118是一款HIV整合酶抑制剂复方制剂,是艾迪药业以其全新化学结构的HIV整合酶抑制剂Asuptegravir(ASU,项目代号:ACC017)为核心,联合恩曲他滨、丙酚替诺福韦组成的三联复方制剂(ACC017/FTC/TAF)。其可通过抑制HIV整合酶活性,有效阻断HIV基因组整合进入宿主基因组DNA。

(3)SYH-2070注射液

10月28日,CDE官网公示:石药集团的SYH-2070注射液获得临床试验默示许可,拟用于治疗高脂血症。公开资料显示,SYH-2070是一款通过偶联乙酰半乳糖胺(GalNAc)实现肝脏靶向递送的siRNA药物,以皮下给药的方式靶向血管生成素样蛋白3(ANGPTL3),能有效降低ANGPTL3水平。通过优化序列和化学修饰的策略,能实现更持久的基因沉默效果。

本周1款新药获批上市,10月30日,国家药监局发布药品批准证明文件信息:乐普生物的注射用维贝柯妥塔单抗获批上市,用于既往经至少二线系统化疗和PD-1/PD-L1抑制剂治疗失败的复发/转移性鼻咽癌患者。公开资料显示,注射用维贝柯妥塔单抗是国内首个、全球范围内临床研究进度居前的 EGFR 靶向 ADC 药物,是由抗 EGFR 人源化单抗 JMT101 与细胞毒药物甲基澳瑞他汀E(MMAE)通过可裂解的连接子 VC 偶联而成的。

本报告涉及: 相关药物:注射用维贝柯妥塔单抗, 相关靶点:EGFR, 相关适应症:鼻咽癌 。

报告主要内容示意
过评/视同过评品种的治疗领域和剂型分布(按受理号)
过评/视同过评品种的治疗领域和剂型分布(按受理号)
品种和企业过评/视同过评数量排名榜(部分)
品种和企业过评/视同过评数量排名榜(部分)
本周国内医药大健康行业政策法规速览(部分)
本周国内医药大健康行业政策法规速览(部分)
报告正文
摩熵医药企业版
9大数据库,200+子数据库,一站查询药品研发、临床、上市、销售、投资、政策等数据了解更多
我要试用
1 / 25
试读已结束,如需全文阅读可点击
下载全文
如果您有其他需求,请点击
定制服务咨询
相关其他报告
关于摩熵咨询

摩熵咨询是摩熵数科旗下生物医药专业咨询服务品牌,由深耕医药领域多年的专业人士组成,核心成员均来自国际顶级咨询机构和行业标杆企业,涵盖立项、市场、战略、投资等从业背景,依托摩熵数科丰富的外部专家资源及全面的医药全产业链数据库,为客户提供专业咨询服务和定制化解决方案

1W+
医药行业研究报告
200+
真实项目案例
1300+
业内高端专家资源
市场洞察与营销赋能
市场洞察与营销赋能
分析市场现状,洞察行业趋势,依托数据分析和深度研究,辅助商业决策。
立项评估及管线规划
立项评估及管线规划
提供疾病领域品种调研、专家访谈、品种立项、项目交易整套服务。
产业规划及研究服务
产业规划及研究服务
以数据为基础,为组织、园区、企业提供科学的决策依据和趋势线索。
多渠道数据分析及定制服务
多渠道数据分析及定制服务
帮助客户深入了解目标领域和市场情况,发现潜在机会,优化企业决策。
投资决策与交易估值
投资决策与交易估值
依托全球医药全产业链数据库与顶级投行级分析模型,为并购、融资、IPO提供全周期决策支持。
立即定制
洞察市场格局
解锁药品研发情报

定制咨询

400-9696-311 转1