2025中国医药研发创新与营销创新峰会
摩熵咨询医药行业观察周报(2025.11.03-2025.11.09)

摩熵咨询医药行业观察周报(2025.11.03-2025.11.09)

化药/生物药 医药观察周报

摩熵咨询医药行业观察周报(2025.11.03-2025.11.09)

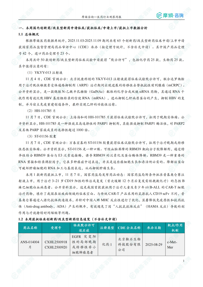
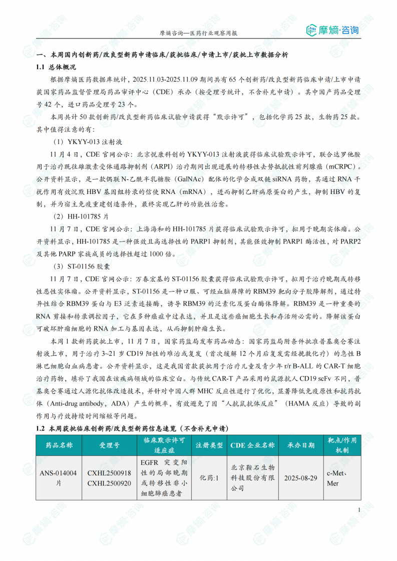
根据摩熵医药数据库统计,2025.11.03-2025.11.09期间共有65个创新药/改良型新药临床申请/上市申请获国家药品监督管理局药品审评中心(CDE)承办(按受理号统计,不含补充申请)。其中国产药品受理号42个,进口药品受理号23个。本周共计50款创新药/改良型新药临床试验申请获得“默示许可”,包括化学药25款,生物药25款。
报告标签:
  • 仿制药
  • 行业政策法规
  • 创新药/改良型新药
报告专题:
治疗领域:
  • 发布日期:

    2025-11-09

  • 页数:

    22页

下载全文
定制咨询
报告内容
特色图表
内容精选

根据摩熵医药数据库统计,2025.11.03-2025.11.09期间共有65个创新药/改良型新药临床申请/上市申请获国家药品监督管理局药品审评中心(CDE)承办(按受理号统计,不含补充申请)。其中国产药品受理号42个,进口药品受理号23个。

本周共计50款创新药/改良型新药临床试验申请获得“默示许可”,包括化学药25款,生物药25款。其中值得注意的有:

(1)YKYY-013注射液

11月4日,CDE官网公示:北京悦康科创的YKYY-013注射液获得临床试验默示许可,联合达罗他胺用于治疗既往雄激素受体通路抑制剂(ARPI)治疗期间出现进展的转移性去势抵抗性前列腺癌(mCRPC)。公开资料显示,是一款偶联N-乙酰半乳糖胺(GalNAc)配体的化学合成双链siRNA药物,其通过RNA干扰作用有效沉默HBV基因组转录的信使RNA(mRNA),进而抑制乙肝病原蛋白的产生,抑制HBV的复制,并为宿主免疫重建创造条件,最终实现乙肝的功能性治愈。

(2)HH-101785片

11月7日,CDE官网公示:上海海和的HH-101785片获得临床试验默示许可,拟用于晚期实体瘤。公开资料显示,HH-101785是一种强效且高选择性的PARP1抑制剂,其能强效抑制PARP1酶活性,对PARP2及其他PARP家族成员的选择性超过1000倍。

(3)ST-01156胶囊

11月7日,CDE官网公示:万春宏基的ST-01156胶囊获得临床试验默示许可,拟用于治疗晚期或转移性恶性实体瘤。公开资料显示,ST-01156是一种口服、可经血脑屏障的RBM39靶向分子胶降解剂,通过特异性结合RBM39蛋白与E3泛素连接酶,诱导RBM39的泛素化及蛋白酶体降解。RBM39是一种重要的RNA剪接和转录调控因子,它在多种癌症中过表达,并且是这些癌细胞生长和存活所必需的。降解该蛋白可破坏肿瘤细胞的RNA加工与基因表达,从而抑制肿瘤生长。

本周1款新药获批上市,11月7日,国家药监局发布药品动态:国家药监局附条件批准普基奥仑赛注射液上市,用于治疗3~21岁CD19阳性的难治或复发(首次缓解12个月后复发需经挽救化疗)的急性B淋巴细胞白血病患者。公开资料显示,这是我国首款获批用于治疗儿童及青少年r/r B-ALL的CAR-T细胞治疗药物,填补了我国在该疾病领域的临床空白。与传统CAR-T产品采用的鼠源抗人CD19 scFv不同,普基奥仑赛通过人源化抗体改造技术,并针对中国人群MHC反应性进行了优化,显著降低免疫原性和抗药抗体(Anti-drug antibody,ADA)产生的概率,有效避免了因“人抗鼠抗体反应”(HAMA反应)导致的副作用与疗效持续时间缩短等问题。

本报告涉及: 相关药物:普基仑赛注射液, 相关靶点:CD19, 相关适应症:急性B淋巴细胞白血病 。

报告主要内容示意
本周过评/视同过评品种的治疗领域和剂型分布(按受理号)
本周过评/视同过评品种的治疗领域和剂型分布(按受理号)
本周品种和企业过评/视同过评数量排名榜(部分)
本周品种和企业过评/视同过评数量排名榜(部分)
本周国内医药大健康行业政策法规速览(部分)
本周国内医药大健康行业政策法规速览(部分)
报告正文
摩熵医药企业版
9大数据库,200+子数据库,一站查询药品研发、临床、上市、销售、投资、政策等数据了解更多
我要试用
1 / 22
试读已结束,如需全文阅读可点击
下载全文
如果您有其他需求,请点击
定制服务咨询
相关其他报告
关于摩熵咨询

摩熵咨询是摩熵数科旗下生物医药专业咨询服务品牌,由深耕医药领域多年的专业人士组成,核心成员均来自国际顶级咨询机构和行业标杆企业,涵盖立项、市场、战略、投资等从业背景,依托摩熵数科丰富的外部专家资源及全面的医药全产业链数据库,为客户提供专业咨询服务和定制化解决方案

1W+
医药行业研究报告
200+
真实项目案例
1300+
业内高端专家资源
市场洞察与营销赋能
市场洞察与营销赋能
分析市场现状,洞察行业趋势,依托数据分析和深度研究,辅助商业决策。
立项评估及管线规划
立项评估及管线规划
提供疾病领域品种调研、专家访谈、品种立项、项目交易整套服务。
产业规划及研究服务
产业规划及研究服务
以数据为基础,为组织、园区、企业提供科学的决策依据和趋势线索。
多渠道数据分析及定制服务
多渠道数据分析及定制服务
帮助客户深入了解目标领域和市场情况,发现潜在机会,优化企业决策。
投资决策与交易估值
投资决策与交易估值
依托全球医药全产业链数据库与顶级投行级分析模型,为并购、融资、IPO提供全周期决策支持。
立即定制
洞察市场格局
解锁药品研发情报

定制咨询

400-9696-311 转1