2025中国医药研发创新与营销创新峰会
摩熵咨询医药行业观察周报(2025.07.21-2025.07.27)

摩熵咨询医药行业观察周报(2025.07.21-2025.07.27)

化药/生物药 医药观察周报

摩熵咨询医药行业观察周报(2025.07.21-2025.07.27)

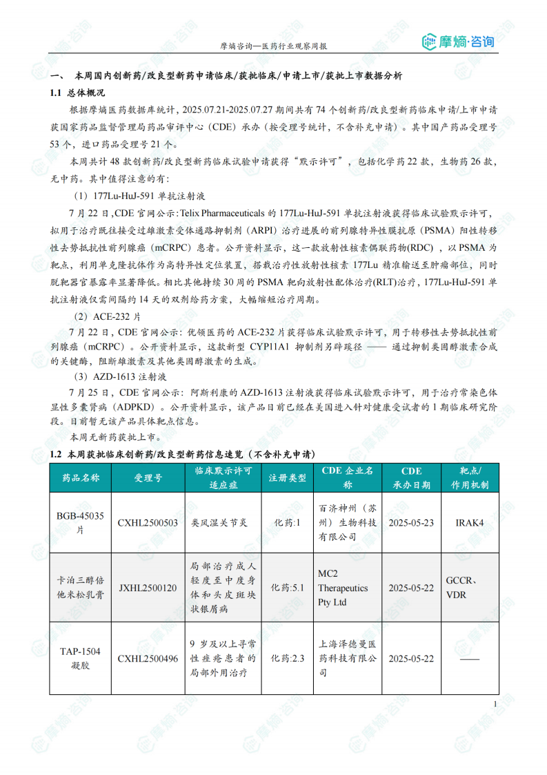
根据摩熵医药数据库统计,2025年7月21日至7月27日期间共有74个创新药/改良型新药临床申请/上市申请获国家药品监督管理局药品审评中心(CDE)承办(按受理号统计,不含补充申请)。其中国产药品受理号53个,进口药品受理号21个,共计48款创新药/改良型新药临床试验申请获得“默示许可”,包括化学药22款,生物药26款,无中药。
报告标签:
  • 创新药/改良型新药
  • 仿制药
  • 行业政策法规
报告专题:
治疗领域:
  • 发布日期:

    2025-07-27

  • 页数:

    24页

下载全文
定制咨询
报告内容
AI精读报告
特色图表
内容精选

根据摩熵医药数据库统计,2025年7月21日至7月27日期间共有74个创新药/改良型新药临床申请/上市申请获国家药品监督管理局药品审评中心(CDE)承办(按受理号统计,不含补充申请)。其中国产药品受理号53个,进口药品受理号21个。

本周共计48款创新药/改良型新药临床试验申请获得“默示许可”,包括化学药22款,生物药26款,无中药。其中值得注意的有:

(1)177Lu-HuJ-591单抗注射液

7月22日,CDE官网公示:Telix Pharmaceuticals的177Lu-HuJ-591单抗注射液获得临床试验默示许可,拟用于治疗既往接受过雄激素受体通路抑制剂(ARPI)治疗进展的前列腺特异性膜抗原(PSMA)阳性转移性去势抵抗性前列腺癌(mCRPC)患者。公开资料显示,这一款放射性核素偶联药物(RDC) ,以PSMA为靶点,利用单克隆抗体作为高特异性定位装置,搭载治疗性放射性核素177Lu精准输送至肿瘤部位,同时脱靶器官暴露率显著降低。相比其他持续30周的PSMA靶向放射性配体治疗(RLT)治疗,177Lu-HuJ-591单抗注射液仅需间隔约14天的双剂给药方案,大幅缩短治疗周期。    

(2)ACE-232片

7月22日,CDE官网公示:优领医药的ACE-232片获得临床试验默示许可,用于转移性去势抵抗性前列腺癌(mCRPC)。公开资料显示,这款新型 CYP11A1 抑制剂另辟蹊径 —— 通过抑制类固醇激素合成的关键酶,阻断雄激素及其他类固醇激素的生成。

(3)AZD-1613注射液

7月25日,CDE官网公示:阿斯利康的AZD-1613注射液获得临床试验默示许可,用于治疗常染色体显性多囊肾病(ADPKD)。公开资料显示,该产品目前已经在美国进入针对健康受试者的1期临床研究阶段。目前暂无该产品具体靶点信息。

本周无新药获批上市。

本报告涉及: 相关药物:德莫奇单抗注射液, 相关靶点:IL-5, 相关适应症:慢性阻塞性肺疾病 。

中心思想

本周的医药行业观察周报主要围绕以下几个核心观点展开:

  • 创新药研发持续活跃: 国内外创新药研发均保持较高活跃度,多个新药进入临床试验或申报上市阶段,尤其是在肿瘤治疗领域。
  • 政策法规持续更新: 国内医药大健康行业政策法规不断更新,重点关注医养结合等领域,以适应不断变化的市场需求。

创新药研发与审批动态

本周报详细分析了国内外创新药的研发进展,包括临床试验申请、获批临床、申请上市以及获批上市的数据。数据表明,创新药研发依然是医药行业的重要驱动力。

医药政策与市场规范

本周报汇总了国内医药大健康行业的最新政策法规,并对重点政策进行了详细解读,有助于企业及时了解政策动向,调整市场策略。

主要内容

本周的医药行业观察周报主要包括以下几个方面的内容:

  • 国内创新药/改良型新药申请临床/获批临床/申请上市/获批上市数据分析
  • 国内仿制药/生物类似物申报/审批数据分析
  • 国内医药大健康行业政策法规汇总
  • 全球创新药研发概览

国内创新药/改良型新药数据分析

  • 总体概况: 2025年7月21日至2025年7月27日期间,共有74个创新药/改良型新药临床申请/上市申请获CDE承办,其中国产药品受理号53个,进口药品受理号21个。本周共计48款创新药/改良型新药临床试验申请获得“默示许可”,包括化学药22款,生物药26款,无中药。
  • 重点药物:
    • 177Lu-HuJ-591单抗注射液: Telix Pharmaceuticals的该药物获得临床试验默示许可,拟用于治疗既往接受过雄激素受体通路抑制剂治疗进展的前列腺癌患者。
    • ACE-232片: 优领医药的该药物获得临床试验默示许可,用于转移性去势抵抗性前列腺癌。
    • AZD-1613注射液: 阿斯利康的该药物获得临床试验默示许可,用于治疗常染色体显性多囊肾病。

国内仿制药/生物类似物数据分析

  • 总体概况: 2025年7月21日至2025年7月27日期间,共有93项仿制药申报上市/申报临床获CDE承办,其中新注册分类上市申请受理号86项,新注册分类临床申请受理号1项,一致性评价申请6项。本周7个品种通过一致性评价(按受理号计8项),本周无品种视同通过一致性评价。本周仅有1项生物类似物注册申报动态,即珠海联邦的罗莫佐单抗注射液。
  • 一致性评价分析: 本周过评/视同过评品种主要为呼吸系统药物,剂型主要为注射剂。氯雷他定片品种过评/视同过评受理号数量达到2个,同时氯雷他定片也是本周过评/视同过评企业最多的品种为2家。

国内医药大健康行业政策法规汇总

  • 政策速览: 本周国家卫健委、国家医保局、国家药监局药审中心(CDE)发布了多项政策法规,涉及血站采供血、医养结合、智能监管、生物类似药药学相似性研究等领域。
  • 重点政策: 国家卫健委印发《医养结合示范项目工作方案(2025年版)》,旨在通过创建示范县(市、区)和示范机构,推广好的经验和做法,鼓励各地深入推进医养结合工作。

全球创新药研发概览

  • 研发进展: 本周全球TOP10创新药研发进展包括:
    • 先声药业SIM0686在美国获批临床,针对实体瘤。
    • 强生口服多肽icotrokinra在美国申报上市,针对银屑病。
    • 映恩生物新一代ADC DB-1310获FDA授予快速通道资格,针对非小细胞肺癌。
    • 远大医药放射性核素偶联药物177Lu-HuJ591单抗注射液在中国获批临床,针对转移性去势抵抗性前列腺癌。
    • 浩博医药乙肝新药AHB-137获批3期临床。
    • 卫材抗肿瘤药物仑伐替尼联合疗法在中国获批治疗肝细胞癌。
    • LEO Pharma的Anzupgo乳膏获FDA批准上市,针对慢性手部湿疹。
    • 艾力斯的甲磺酸伏美替尼片新适应症申报上市,针对非小细胞肺癌。
    • Avidity Biosciences在研疗法del-zota获FDA授予突破性疗法认定,针对杜氏肌营养不良。
    • 扬子江1类新药盐酸妥诺达非片获批上市,针对勃起功能障碍。
  • 临床结果: 本周全球TOP10积极/失败临床结果包括:
    • Cue Biopharma公布CUE-101 1期联合治疗试验数据,针对头颈鳞状细胞癌。
    • 罗氏慢性阻塞性肺病药物Astegolimab 2b/3期研究一成一败。
    • S.BIOMEDICS公司胚胎干细胞疗法A9-DPC在帕金森病1/2a期临床中取得积极结果。
    • 丽珠医药治疗银屑病药物LZM012头对头3期研究成功。
    • 阿斯利康公布奥希替尼联合化疗3期试验积极结果,针对非小细胞肺癌。
    • Abivax公司公布obefazimod两项3期试验积极结果,针对溃疡性结肠炎。
    • Scancell公司公布癌症疫苗SCIB1与iSCIB1+ 2期试验积极结果,用于治疗晚期黑色素瘤。
    • Apnimed公司的口服抗睡眠呼吸暂停药AD109 3期临床试验达到主要终点。
    • 阿斯利康公布gefurulimab 3期临床试验积极结果,针对重症肌无力。
    • 开拓药业治疗脱发新药KX-826酊关键临床2期试验达主要终点。

总结

本周的医药行业观察周报全面梳理了国内外医药行业的最新动态,从创新药研发、仿制药审批、政策法规更新以及全球临床试验进展等多个维度进行了深入分析。

市场趋势与政策导向

通过对本周数据的分析,可以看出创新药研发依然是医药行业的核心驱动力,而政策法规的不断完善则为行业的健康发展提供了保障。

企业策略与投资建议

建议企业密切关注政策导向,加大创新药研发投入,并积极拓展海外市场,以适应不断变化的市场环境。

报告主要内容示意
本周国内医药大健康行业政策法规速览(部分)
本周国内医药大健康行业政策法规速览(部分)
过评/视同过评品种的治疗领域和剂型分布(按受理号)
过评/视同过评品种的治疗领域和剂型分布(按受理号)
品种和企业过评/视同过评数量排名榜(部分)
品种和企业过评/视同过评数量排名榜(部分)
报告正文
摩熵医药企业版
9大数据库,200+子数据库,一站查询药品研发、临床、上市、销售、投资、政策等数据了解更多
我要试用
1 / 24
试读已结束,如需全文阅读可点击
下载全文
如果您有其他需求,请点击
定制服务咨询
相关其他报告
关于摩熵咨询

摩熵咨询是摩熵数科旗下生物医药专业咨询服务品牌,由深耕医药领域多年的专业人士组成,核心成员均来自国际顶级咨询机构和行业标杆企业,涵盖立项、市场、战略、投资等从业背景,依托摩熵数科丰富的外部专家资源及全面的医药全产业链数据库,为客户提供专业咨询服务和定制化解决方案

1W+
医药行业研究报告
200+
真实项目案例
1300+
业内高端专家资源
市场洞察与营销赋能
市场洞察与营销赋能
分析市场现状,洞察行业趋势,依托数据分析和深度研究,辅助商业决策。
立项评估及管线规划
立项评估及管线规划
提供疾病领域品种调研、专家访谈、品种立项、项目交易整套服务。
产业规划及研究服务
产业规划及研究服务
以数据为基础,为组织、园区、企业提供科学的决策依据和趋势线索。
多渠道数据分析及定制服务
多渠道数据分析及定制服务
帮助客户深入了解目标领域和市场情况,发现潜在机会,优化企业决策。
投资决策与交易估值
投资决策与交易估值
依托全球医药全产业链数据库与顶级投行级分析模型,为并购、融资、IPO提供全周期决策支持。
立即定制
洞察市场格局
解锁药品研发情报

定制咨询

400-9696-311 转1