2025中国医药研发创新与营销创新峰会
摩熵咨询医药行业观察周报(2025.03.03-2025.03.09)

摩熵咨询医药行业观察周报(2025.03.03-2025.03.09)

化药/生物药 医药观察周报

摩熵咨询医药行业观察周报(2025.03.03-2025.03.09)

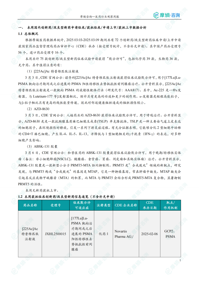
根据摩熵医药数据库统计,2025.03.03-2025.03.09期间共有72个创新药/改良型新药临床申请/上市申请获国家药品监督管理局药品审评中心(CDE)承办(按受理号统计,不含补充申请)。其中国产药品受理号56个,进口药品受理号16个。
报告标签:
  • 创新药/改良型新药
  • 仿制药
  • 行业政策法规
报告专题:
治疗领域:
  • 发布日期:

    2025-03-09

  • 页数:

    24页

下载全文
定制咨询
报告内容
AI精读报告
特色图表
内容精选

根据摩熵医药数据库统计,2025.03.03-2025.03.09期间共有72个创新药/改良型新药临床申请/上市申请获国家药品监督管理局药品审评中心(CDE)承办(按受理号统计,不含补充申请)。其中国产药品受理号56个,进口药品受理号16个。

本周共计75款创新药/改良型新药临床试验申请获得“默示许可”,包括化学药39款,生物药36款,无中药。其中值得注意的有:

(1)[225Ac]Ac特昔维匹肽注射液

3月3日,CDE官网公示:诺华的[225Ac]Ac特昔维匹肽注射液获得临床试验默示许可,用于[177Lu]Lu PSMA靶向治疗期间或之后进展的PSMA阳性转移性去势抵抗性前列腺癌治疗。公开资料显示,[225Ac]Ac特昔维匹肽注射液是一款靶向PSMA的放射性配体疗法(研发代号:AAA817)。其中,Ac-225是一种α发射器,与Lutetium-177等β发射器相比,预计具有更高的功效和更少的副作用。α-发射器是短程高能粒子,与β-粒子相比具有更高的线性能量传递,因此对邻近健康组织造成的组织损伤较小。

(2)AZD-8630

3月3日,CDE官网公示:人福药业的AZD-8630获得临床试验默示许可,用于哮喘治疗。公开资料显示,AZD-8630是是一款抗胸腺基质淋巴细胞生成素(TSLP)单克隆抗体,TSLP是一种主要由气道上皮表达的细胞因子,在环境损伤时释放,引发一系列下游炎症过程。有充分证据表明,它能够分化2型细胞中幼稚的CD4+T淋巴细胞,产生IL-4、IL-5、IL-13,并降低与1型细胞相关的γ干扰素(IFN-γ)的表达,对多种细胞产生影响。

(3)ABSK-131胶囊

3月6日,CDE官网公示:和誉医药的ABSK-131胶囊获得临床试验默示许可,用于晚期/转移性实体瘤(备注:非小细胞肺癌[NSCLC]、胰腺癌、食管癌、胃癌、间皮瘤和其他实体瘤)治疗。公开资料显示,ABSK-131胶囊是一款新型小分子PRMT5-MTA协同抑制剂。PRMT5是”合成致死”领域的新靶点,研究发现,与PRMT5构成“合成致死”的基因是MTAP,它是一种抑癌基因,常在肿瘤中缺失。MTAP缺失会引起其反应底物甲硫腺苷(MTA)的积累,而MTA与PRMT5会结合形成PRMT5-MTA复合物,显著抑制PRMT5的活性。

本报告涉及: 相关药物:ABSK-131胶囊, 相关靶点:PRMT5, 相关适应症:实体瘤 。

中心思想

本报告基于摩熵咨询医药数据库,对2025年3月3日至3月9日期间中国及全球医药行业创新药、仿制药及政策法规动态进行了数据分析和解读。核心观点如下:

国内医药市场研发概况

  • 国内创新药研发方面,本周CDE共承办72个创新药/改良型新药临床/上市申请,其中国产药占比显著;默示许可的创新药涵盖化学药和生物药,部分品种靶向新兴靶点,展现出国内创新药研发的积极态势,但本周无新药获批上市。
  • 国内仿制药方面,本周共有110项仿制药申报上市/临床申请获CDE承办,24个品种通过一致性评价,系统用抗感染药物占比高,注射剂型为主。

全球医药市场研发趋势

  • 全球创新药研发方面,多款重磅创新药取得进展,包括阿斯利康/第一三共的Enhertu、罗氏的TNKase、卫材/渤健的Leqembi等,涵盖肿瘤、中风、阿尔茨海默病等多个领域,展现出全球医药研发的高速发展。
  • 多项临床试验结果公布,部分创新疗法展现出积极的疗效数据,例如BioNTech/罗氏的BNT122疫苗、再生元的DB-OTO基因疗法等,为相关疾病治疗带来新的希望。

主要内容

一、 本周国内创新药/改良型新药申请临床/获批临床/申请上市/获批上市数据分析

1.1 总体概况

本周CDE共承办72个创新药/改良型新药临床/上市申请,国产药56个,进口药16个。75款创新药/改良型新药临床试验申请获得“默示许可”,其中化学药39款,生物药36款。本周无新药获批上市。

1.2 本周获批临床创新药/改良型新药信息速览(不含补充申请)

本节详细列出了本周获得临床默示许可的创新药/改良型新药信息,包括药品名称、受理号、注册类型、CDE企业名称、适应症、承办日期及作用机制等。数据显示,获批临床的创新药涵盖多个治疗领域,部分品种靶向新兴靶点,例如针对PSMA的放射性配体疗法[225Ac]Ac特昔维匹肽注射液、抗TSLP单克隆抗体AZD-8630以及新型小分子PRMT5-MTA协同抑制剂ABSK-131胶囊等。

1.3 本周获批上市创新药信息速览

本周无新药获批上市。

二、 本周国内仿制药/生物类似物申报/审批数据分析

2.1 总体概况

本周CDE承办110项仿制药申报上市/临床申请,其中上市申请97项,临床申请3项,一致性评价申请10项。24个品种通过一致性评价,无视同通过品种。本周有一项生物类似物注册申报动态,为门冬胰岛素30注射液。

2.2 本周通过/视同通过一致性评价全局分析

本周过评品种主要为系统用抗感染药物,剂型以注射剂为主。注射用头孢哌酮钠舒巴坦钠过评受理号数量最多,过评企业数量也最多。石药集团中诺药业和国药集团国瑞药业过评品种数量最多。

2.3 本周首次过评/视同过评、过评/视同过评达7家品种盘点

本周无首次过评品种和过评达7家企业品种。

三、本周国内医药大健康行业政策法规汇总

3.1 本周国内医药大健康行业政策法规速览

本节简要列出了本周发布的国内医药大健康行业政策法规,包括发布日期、标题和颁发部门等信息。

3.2 本周重点行业政策详细说明

本节对本周重点政策进行了详细解读,包括《海南省推动康养产业发展三年行动方案(2025-2027年)》和《上海市主要罕见病名录(2025版)》,分析了这些政策对医药大健康行业发展的影响。

四、本周全球创新药研发概览

4.1 本周全球TOP10创新药研发进展

本节列出了本周全球TOP10创新药研发进展,包括时间、公司、产品、靶点、适应症、国家和研发进展等信息。这些创新药涵盖肿瘤、中风、阿尔茨海默病、哮喘等多个领域,展现了全球医药研发的最新动态。

4.2 本周全球TOP10积极/失败临床结果

本节列出了本周全球TOP10临床试验结果,包括时间、公司、产品、靶点、适应症和临床数据(有效性)等信息。部分创新疗法展现出积极的疗效数据,为相关疾病治疗带来新的希望。

总结

本报告基于摩熵咨询医药数据库,对2025年3月3日至3月9日期间中国及全球医药行业的创新药、仿制药及政策法规动态进行了数据分析和解读。国内创新药研发持续活跃,但获批上市数量有限;仿制药一致性评价稳步推进,系统用抗感染药物占比高;全球创新药研发进展迅速,多款重磅药物取得突破性进展,部分临床试验结果积极,为相关疾病治疗带来新的希望。 本报告数据仅供参考,更详细的数据和分析可通过摩熵医药数据库获取。

报告主要内容示意
本周获批临床创新药/改良型新药信息速览(部分)
本周获批临床创新药/改良型新药信息速览(部分)
过评/视同过评品种治疗领域分布(按受理号)
过评/视同过评品种治疗领域分布(按受理号)
品种过评/视同过评数量排名榜(部分)
品种过评/视同过评数量排名榜(部分)
报告正文
摩熵医药企业版
9大数据库,200+子数据库,一站查询药品研发、临床、上市、销售、投资、政策等数据了解更多
我要试用
1 / 24
试读已结束,如需全文阅读可点击
下载全文
如果您有其他需求,请点击
定制服务咨询
相关其他报告
关于摩熵咨询

摩熵咨询是摩熵数科旗下生物医药专业咨询服务品牌,由深耕医药领域多年的专业人士组成,核心成员均来自国际顶级咨询机构和行业标杆企业,涵盖立项、市场、战略、投资等从业背景,依托摩熵数科丰富的外部专家资源及全面的医药全产业链数据库,为客户提供专业咨询服务和定制化解决方案

1W+
医药行业研究报告
200+
真实项目案例
1300+
业内高端专家资源
市场洞察与营销赋能
市场洞察与营销赋能
分析市场现状,洞察行业趋势,依托数据分析和深度研究,辅助商业决策。
立项评估及管线规划
立项评估及管线规划
提供疾病领域品种调研、专家访谈、品种立项、项目交易整套服务。
产业规划及研究服务
产业规划及研究服务
以数据为基础,为组织、园区、企业提供科学的决策依据和趋势线索。
多渠道数据分析及定制服务
多渠道数据分析及定制服务
帮助客户深入了解目标领域和市场情况,发现潜在机会,优化企业决策。
投资决策与交易估值
投资决策与交易估值
依托全球医药全产业链数据库与顶级投行级分析模型,为并购、融资、IPO提供全周期决策支持。
立即定制
洞察市场格局
解锁药品研发情报

定制咨询

400-9696-311 转1