2025中国医药研发创新与营销创新峰会
摩熵咨询医药行业观察周报(2026.04.20-2026.04.26)

摩熵咨询医药行业观察周报(2026.04.20-2026.04.26)

化药/生物药 医药观察周报

摩熵咨询医药行业观察周报(2026.04.20-2026.04.26)

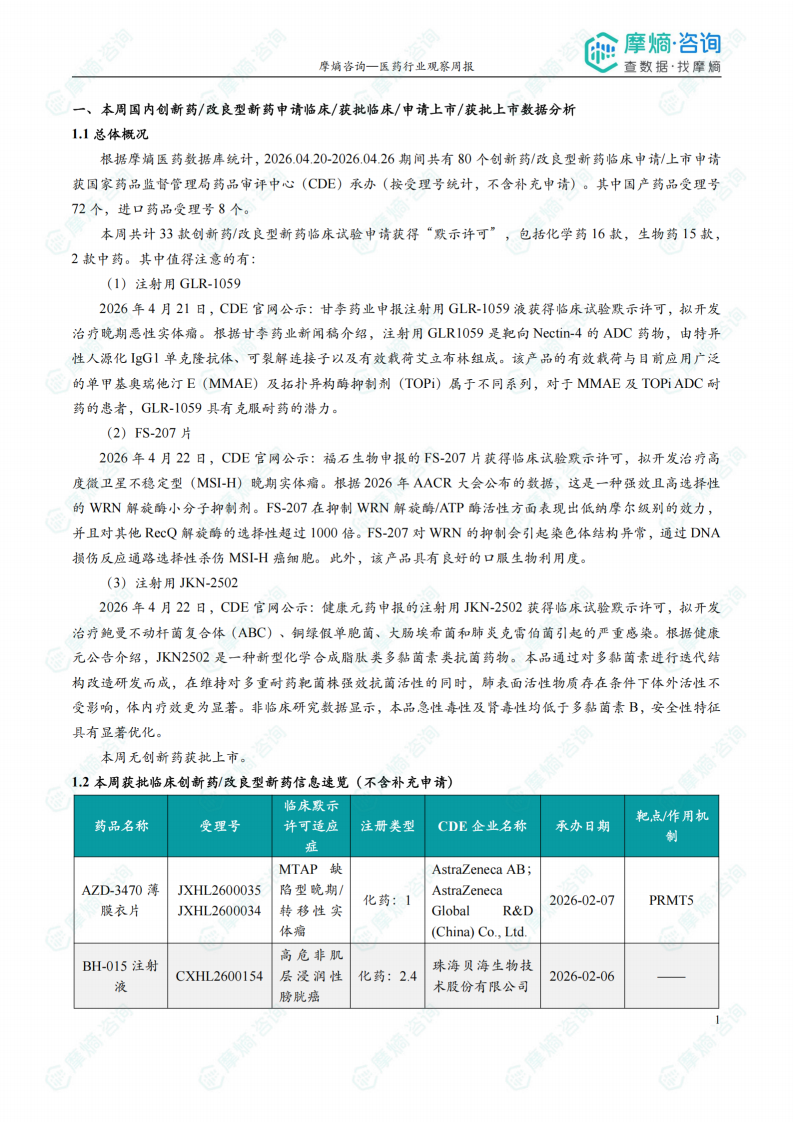
根据摩熵医药数据库统计,2026.04.20-2026.04.26期间共有80个创新药/改良型新药临床申请/上市申请获国家药品监督管理局药品审评中心(CDE)承办(按受理号统计,不含补充申请)。其中国产药品受理号72个,进口药品受理号8个。本周共计33款创新药/改良型新药临床试验申请获得“默示许可”,包括化学药16款,生物药15款,2款中药。
报告标签:
  • 仿制药
  • 行业政策法规
  • 创新药/改良型新药
报告专题:
治疗领域:
  • 发布日期:

    2026-04-26

  • 页数:

    18页

下载全文
定制咨询
报告内容
特色图表
内容精选

根据摩熵医药数据库统计,2026.04.20-2026.04.26期间共有80个创新药/改良型新药临床申请/上市申请获国家药品监督管理局药品审评中心(CDE)承办(按受理号统计,不含补充申请)。其中国产药品受理号72个,进口药品受理号8个。

本周共计33款创新药/改良型新药临床试验申请获得“默示许可”,包括化学药16款,生物药15款,2款中药。其中值得注意的有:

(1)注射用GLR-1059

2026年4月21日,CDE官网公示:甘李药业申报注射用GLR-1059液获得临床试验默示许可,拟开发治疗晚期恶性实体瘤。根据甘李药业新闻稿介绍,注射用GLR1059是靶向Nectin-4的ADC药物,由特异性人源化IgG1单克隆抗体、可裂解连接子以及有效载荷艾立布林组成。该产品的有效载荷与目前应用广泛的单甲基奥瑞他汀E(MMAE)及拓扑异构酶抑制剂(TOPi)属于不同系列,对于MMAE及TOPi ADC耐药的患者,GLR-1059具有克服耐药的潜力。

(2)FS-207片

2026年4月22日,CDE官网公示:福石生物申报的FS-207片获得临床试验默示许可,拟开发治疗高度微卫星不稳定型(MSI-H)晚期实体瘤。根据2026年AACR大会公布的数据,这是一种强效且高选择性的WRN解旋酶小分子抑制剂。FS-207在抑制WRN解旋酶/ATP酶活性方面表现出低纳摩尔级别的效力,并且对其他RecQ解旋酶的选择性超过1000倍。FS-207对WRN的抑制会引起染色体结构异常,通过DNA损伤反应通路选择性杀伤MSI-H癌细胞。此外,该产品具有良好的口服生物利用度。

(3)注射用JKN-2502

2026年4月22日,CDE官网公示:健康元药申报的注射用JKN-2502获得临床试验默示许可,拟开发治疗鲍曼不动杆菌复合体(ABC)、铜绿假单胞菌、大肠埃希菌和肺炎克雷伯菌引起的严重感染。根据健康元公告介绍,JKN2502是一种新型化学合成脂肽类多黏菌素类抗菌药物。本品通过对多黏菌素进行迭代结构改造研发而成,在维持对多重耐药靶菌株强效抗菌活性的同时,肺表面活性物质存在条件下体外活性不受影响,体内疗效更为显著。非临床研究数据显示,本品急性毒性及肾毒性均低于多黏菌素B,安全性特征具有显著优化。

本报告涉及: 相关药物:SG-301注射液, 相关靶点:CD38, 相关适应症:原发免疫性血小板减少症 。

报告主要内容示意
本周国内医药大健康行业政策法规速览(部分)
本周国内医药大健康行业政策法规速览(部分)
本周过评/视同过评品种的治疗领域和剂型分布(按受理号)
本周过评/视同过评品种的治疗领域和剂型分布(按受理号)
本周品种和企业过评/视同过评数量排名榜(部分)
本周品种和企业过评/视同过评数量排名榜(部分)
报告正文
摩熵医药企业版
9大数据库,200+子数据库,一站查询药品研发、临床、上市、销售、投资、政策等数据了解更多
我要试用
1 / 18
试读已结束,如需全文阅读可点击
下载全文
如果您有其他需求,请点击
定制服务咨询
相关其他报告
关于摩熵咨询

摩熵咨询是摩熵数科旗下生物医药专业咨询服务品牌,由深耕医药领域多年的专业人士组成,核心成员均来自国际顶级咨询机构和行业标杆企业,涵盖立项、市场、战略、投资等从业背景,依托摩熵数科丰富的外部专家资源及全面的医药全产业链数据库,为客户提供专业咨询服务和定制化解决方案

1W+
医药行业研究报告
200+
真实项目案例
1300+
业内高端专家资源
市场洞察与营销赋能
市场洞察与营销赋能
分析市场现状,洞察行业趋势,依托数据分析和深度研究,辅助商业决策。
立项评估及管线规划
立项评估及管线规划
提供疾病领域品种调研、专家访谈、品种立项、项目交易整套服务。
产业规划及研究服务
产业规划及研究服务
以数据为基础,为组织、园区、企业提供科学的决策依据和趋势线索。
多渠道数据分析及定制服务
多渠道数据分析及定制服务
帮助客户深入了解目标领域和市场情况,发现潜在机会,优化企业决策。
投资决策与交易估值
投资决策与交易估值
依托全球医药全产业链数据库与顶级投行级分析模型,为并购、融资、IPO提供全周期决策支持。
立即定制
洞察市场格局
解锁药品研发情报

定制咨询

400-9696-311 转1