2025中国医药研发创新与营销创新峰会
冠脉业务焕发新活力,神经介入逐渐进入收获期

冠脉业务焕发新活力,神经介入逐渐进入收获期

研报

冠脉业务焕发新活力,神经介入逐渐进入收获期

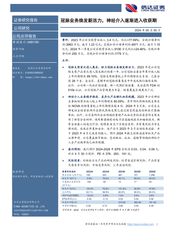
  赛诺医疗(688108)   事件:2023年公司实现营业收入3.4亿元,同比+77.99%;实现归母净利润-3963万元,减亏1.23亿元;实现扣非归母净利润-4971万元,减亏1.15亿元。2024年一季度公司实现营业收入9106万元同比+24.46%,实现归母净利润250万元,实现扣非归母净利润-1779万元。   点评:   冠脉支架首次进入集采,助力冠脉业务焕发新活力。2023年是公司冠脉支架产品首次进入国采执行的第一年,公司冠脉业务全年累计收入较上年同期增长99.10%,冠脉支架销量较上年同期增长近5倍,已在全国28个省、自治区、直辖市的冠脉球囊集采中中选或执行接续采购。此外,公司新一代后扩张球囊、新一代预扩张球囊,先后获得FDA的510k认证。公司冠脉产品管线更为丰富,销售覆盖区域更为广泛。   神经介入业务稳步推进,差异化产品梯队初具规模。2023年公司神经业务板块营业收入较上年同期增长60.59%,其中颅内药物洗脱支架系统NOVA的销售量较上年同期增长超4倍。2024年3月底,公司自主研发的全球首款颅内自膨式药物支架已通过国家药监局创新医疗器械审批。此外,公司在颅内出血领域的重磅产品血流导向涂层密网支架采用了新型合金材料,使用赛诺独有的电子涂层接枝技术和编制技术,拥有全球最小的通过外径,能够在X光下实现全显影,具有更优的力学支撑性能,临床应用更加安全。该产品于2023年3月启动临床试验,并于2023年4月完成首例植入,预计2024年提交创新通道审批及产品注册申请。公司覆盖狭窄缺血、急性缺血、出血、通路等领域的神经介入全产品线布局已初具规模。   盈利预测:我们预计2024-2026年EPS分别为0.03、0.04、0.06元,对应4月30日股价,PE为376、283、191倍。   风险因素:创新技术与产品的研发风险;经营渠道管理风险;产品质量及潜在责任风险;市场竞争风险;汇率波动风险。
报告标签:
  • 个股研报
报告专题:
  • 下载次数:

    95

  • 发布机构:

    信达证券股份有限公司

  • 发布日期:

    2024-05-05

  • 页数:

    4页

下载全文
定制咨询
报告内容
AI精读报告
报告摘要

  赛诺医疗(688108)

  事件:2023年公司实现营业收入3.4亿元,同比+77.99%;实现归母净利润-3963万元,减亏1.23亿元;实现扣非归母净利润-4971万元,减亏1.15亿元。2024年一季度公司实现营业收入9106万元同比+24.46%,实现归母净利润250万元,实现扣非归母净利润-1779万元。

  点评:

  冠脉支架首次进入集采,助力冠脉业务焕发新活力。2023年是公司冠脉支架产品首次进入国采执行的第一年,公司冠脉业务全年累计收入较上年同期增长99.10%,冠脉支架销量较上年同期增长近5倍,已在全国28个省、自治区、直辖市的冠脉球囊集采中中选或执行接续采购。此外,公司新一代后扩张球囊、新一代预扩张球囊,先后获得FDA的510k认证。公司冠脉产品管线更为丰富,销售覆盖区域更为广泛。

  神经介入业务稳步推进,差异化产品梯队初具规模。2023年公司神经业务板块营业收入较上年同期增长60.59%,其中颅内药物洗脱支架系统NOVA的销售量较上年同期增长超4倍。2024年3月底,公司自主研发的全球首款颅内自膨式药物支架已通过国家药监局创新医疗器械审批。此外,公司在颅内出血领域的重磅产品血流导向涂层密网支架采用了新型合金材料,使用赛诺独有的电子涂层接枝技术和编制技术,拥有全球最小的通过外径,能够在X光下实现全显影,具有更优的力学支撑性能,临床应用更加安全。该产品于2023年3月启动临床试验,并于2023年4月完成首例植入,预计2024年提交创新通道审批及产品注册申请。公司覆盖狭窄缺血、急性缺血、出血、通路等领域的神经介入全产品线布局已初具规模。

  盈利预测:我们预计2024-2026年EPS分别为0.03、0.04、0.06元,对应4月30日股价,PE为376、283、191倍。

  风险因素:创新技术与产品的研发风险;经营渠道管理风险;产品质量及潜在责任风险;市场竞争风险;汇率波动风险。

# 中心思想
本报告分析了赛诺医疗(688108)2023年业绩及2024年一季度业绩,并对其未来发展前景进行了展望。核心观点如下:

*   **冠脉业务迎来新机遇:** 公司冠脉支架首次进入集采,销量大幅增长,同时新产品获FDA认证,产品管线更加丰富,销售区域更广。
*   **神经介入业务进入收获期:** 神经介入产品线布局完善,颅内药物洗脱支架销量增长迅速,创新产品血流导向涂层密网支架预计2024年提交创新通道审批。

## 冠脉业务集采助力增长
## 神经介入差异化产品梯队

# 主要内容

## 公司业绩回顾

*   **2023年业绩:** 公司实现营业收入3.4亿元,同比增长77.99%;归母净利润亏损3963万元,同比减亏1.23亿元;扣非归母净利润亏损4971万元,同比减亏1.15亿元。
*   **2024年一季度业绩:** 公司实现营业收入9106万元,同比增长24.46%;归母净利润250万元;扣非归母净利润亏损1779万元。

## 冠脉业务分析

*   **集采影响:** 2023年是公司冠脉支架产品首次进入国采执行的第一年,冠脉业务全年累计收入同比增长99.10%,冠脉支架销量同比增长近5倍,已在全国28个省份的冠脉球囊集采中中标或执行接续采购。
*   **产品线拓展:** 公司新一代后扩张球囊、新一代预扩张球囊先后获得FDA的510k认证,冠脉产品管线更为丰富。

## 神经介入业务分析

*   **业务增长:** 2023年公司神经业务板块营业收入同比增长60.59%,其中颅内药物洗脱支架系统NOVA的销售量同比增长超4倍。
*   **创新产品:** 公司自主研发的全球首款颅内自膨式药物支架已通过国家药监局创新医疗器械审批。血流导向涂层密网支架预计2024年提交创新通道审批及产品注册申请。
*   **产品线布局:** 公司覆盖狭窄缺血、急性缺血、出血、通路等领域的神经介入全产品线布局已初具规模。

## 盈利预测

*   预计公司2024-2026年EPS分别为0.03、0.04、0.06元,对应4月30日股价,PE为376、283、191倍。

## 风险因素

*   创新技术与产品的研发风险
*   经营渠道管理风险
*   产品质量及潜在责任风险
*   市场竞争风险
*   汇率波动风险

# 总结

本报告对赛诺医疗的业务发展进行了分析,认为公司冠脉业务受益于集采焕发新活力,神经介入业务凭借差异化产品梯队逐渐进入收获期。公司在冠脉和神经介入领域均有较强的竞争力,未来有望实现持续增长。但同时也需关注创新研发、市场竞争等风险因素。

## 冠脉业务集采助力,神经介入差异化竞争
## 关注创新研发与市场竞争风险
报告正文
摩熵医药企业版
9大数据库,200+子数据库,一站查询药品研发、临床、上市、销售、投资、政策等数据了解更多
我要试用
1 / 4
试读已结束,如需全文阅读可点击
下载全文
如果您有其他需求,请点击
定制服务咨询
信达证券股份有限公司最新报告
关于摩熵咨询

摩熵咨询是摩熵数科旗下生物医药专业咨询服务品牌,由深耕医药领域多年的专业人士组成,核心成员均来自国际顶级咨询机构和行业标杆企业,涵盖立项、市场、战略、投资等从业背景,依托摩熵数科丰富的外部专家资源及全面的医药全产业链数据库,为客户提供专业咨询服务和定制化解决方案

1W+
医药行业研究报告
200+
真实项目案例
1300+
业内高端专家资源
市场洞察与营销赋能
市场洞察与营销赋能
分析市场现状,洞察行业趋势,依托数据分析和深度研究,辅助商业决策。
立项评估及管线规划
立项评估及管线规划
提供疾病领域品种调研、专家访谈、品种立项、项目交易整套服务。
产业规划及研究服务
产业规划及研究服务
以数据为基础,为组织、园区、企业提供科学的决策依据和趋势线索。
多渠道数据分析及定制服务
多渠道数据分析及定制服务
帮助客户深入了解目标领域和市场情况,发现潜在机会,优化企业决策。
投资决策与交易估值
投资决策与交易估值
依托全球医药全产业链数据库与顶级投行级分析模型,为并购、融资、IPO提供全周期决策支持。
立即定制
洞察市场格局
解锁药品研发情报

定制咨询

400-9696-311 转1