2025中国医药研发创新与营销创新峰会
肺癌领域强化差异化优势,新领域渐结果实

肺癌领域强化差异化优势,新领域渐结果实

研报

肺癌领域强化差异化优势,新领域渐结果实

  贝达药业(300558)   主要观点:   国内领先的创新药企业,研发强度维持高位。公司已获批上市的药品有5款,分别为:凯美纳、贝美纳、贝安汀、赛美纳和伏美纳,治疗的疾病领域主要集中在肺癌。公司研发强度自2017年以来始终保持在35%以上,近两年维持在40%左右的水平。截至2023年6月30日,公司具有在研创新药项目40余项,其中18项进入临床试验,4项正在开展III期临床试验,涵盖靶向新药和免疫疗法,兼有小分子和大分子多种抗癌新药机制。   营收持续增长,盈利能力有所下滑。2018-2022年,公司营业收入从12.24亿元增长至23.77亿元,CAGR18.04%。2021年之前,公司营收主要由埃克替尼贡献,收入占比超过95%,该药截至2022年底累计销售收入超过130亿元;2021年后,随着恩沙替尼、贝伐珠单抗的相继获批,两款药物现逐步实现创收,埃克替尼的收入占比在2022年降至77%。2018-2022年,公司销售毛利率从94.36%下降至88.69%,2023年前三季度公司销售毛利率为85.65%,较2022年下滑3.04Pct。公司销售净利率从2018年的13.36%提升至2020年的32.14%后下降至2022年的5.25%。2023年前三季度,公司归母净利润同比增长196.38%至3.05亿元,销售净利率回升至14.39%。   肿瘤药物市场保持快速增长,精准治疗占据主导地位。全球肿瘤药物市场规模预计在2030年达到4586亿美元,2022年至2030年的CAGR11%。中国肿瘤药物市场规模预计在2030年达到5866亿元人民币,2022年至2030年的CAGR12%。2022年化疗药物在中国肿瘤药物市场占主导地位,约占总市场的54.3%,由于报销政策、新药研发能力和支付能力不断提升等因素,预期到2030年靶向疗法和免疫疗法将占据大部分中国市场,占比分别为43.4%和43.8%,市场规模分别约为2,546亿元及2,569亿元。   非小细胞肺癌新增病例持续增长,未被满足临床需求大。中国肺癌每年新增发病数呈增长态势,且生存率不高。2022年全球及中国的NSCLC的新发病例数分别为836.8千例、1980.9千例,且预期将于2035年分别达到1181.3千例、2766.3千例。庞大的新增患者群体是驱动NSCLC药物发展的重要因素之一。中国肺癌五年期生存率为19.8%,通常肺癌的症状直到疾病已经处于晚期时才出现,在中国,约有68%的新发病人为晚期病人,中国晚期NSCLC患者的五年生存率低于5%。   深度布局EGFR靶点,致力解决现有NSCLC耐药和脑转移。公司在NSCLC领域重点布局了EGFR突变的产品,其中埃克替尼和贝福替尼已上市。埃克替尼作为公司首款创新药,价值与创收显著,累计销售额超过130亿元人民币。贝福替尼为第三代EFGR-TKI,为国产第三款,疗效显著,拥有三代中最长mPFS,可作为中国患者新的用药选择。MCLA-129作为一款EGFR/c-MET双特异性抗体,参照强生埃万妥单抗目前的临床研究路线及结果,在NSCLC领域同样存在较大潜力,同时和贝福替尼联合用药可带动贝福替尼的销售放量。CFT8919不仅对携带L858R单突变、而且对奥希替尼、厄洛替尼耐药后产生的L858R继发耐药突变,均具有很好细胞增殖抑制活性,同时展示出良好的EGFR野生型选择性。   恩沙替尼打造亚裔+脑转移优势,新辅助+辅助治疗同步推进。恩沙替尼作为第二代ALK-TKI,在国内一线及二线适应症均已获批上市。同时,临床三期试验eXalt3结果表明恩沙替尼对全身和脑转移NSCLC的疗效均优于克唑替尼。除此之外,恩沙替尼亚裔疗效数据显示,在亚裔基线无脑转移人群中其PFS(无进展生存期)研究者评估结果为47.1个月,4年OS率达75.7%;基线伴脑转移人群4年OS率达47.7%;总体人群4年OS率达66.3%。恩沙替尼的术后辅助治疗已于2022年4月被NMPA获批开展临床,并于去年完成了三期临床的入组;其新辅助治疗的一项二期临床研究也在同步推进。公司持续挖掘恩沙替尼的内在潜力,在亚裔治疗、脑转移治疗、新辅助治疗等领域打造恩沙替尼的差异化优势。   投资建议:   我们预计公司2023-2025年的归母净利润分别为3.27/4.35/5.15亿元,EPS分别为0.78/1.04/1.23元,当前股价对应PE为51/38/32倍。考虑公司引进项目进入商业化放量阶段,其中恩沙替尼一二线均进入医保且持续打造差异化优势,贝福替尼拥有三代最长mPFS、未来放量可期;同时,公司手握MCLA-129、CFT8919等潜力项目,在研项目达到40余项,未来成长可期,我们首次给予其“买入”评级。   风险提示:   商业化进度不及预期、研发不及预期,人才流失风险,毛利率下滑风险,医保政策风险。
报告标签:
  • 个股研报
报告专题:
  • 下载次数:

    2355

  • 发布机构:

    长城国瑞证券有限公司

  • 发布日期:

    2024-01-31

  • 页数:

    44页

下载全文
定制咨询
报告内容
AI精读报告
报告摘要

  贝达药业(300558)

  主要观点:

  国内领先的创新药企业,研发强度维持高位。公司已获批上市的药品有5款,分别为:凯美纳、贝美纳、贝安汀、赛美纳和伏美纳,治疗的疾病领域主要集中在肺癌。公司研发强度自2017年以来始终保持在35%以上,近两年维持在40%左右的水平。截至2023年6月30日,公司具有在研创新药项目40余项,其中18项进入临床试验,4项正在开展III期临床试验,涵盖靶向新药和免疫疗法,兼有小分子和大分子多种抗癌新药机制。

  营收持续增长,盈利能力有所下滑。2018-2022年,公司营业收入从12.24亿元增长至23.77亿元,CAGR18.04%。2021年之前,公司营收主要由埃克替尼贡献,收入占比超过95%,该药截至2022年底累计销售收入超过130亿元;2021年后,随着恩沙替尼、贝伐珠单抗的相继获批,两款药物现逐步实现创收,埃克替尼的收入占比在2022年降至77%。2018-2022年,公司销售毛利率从94.36%下降至88.69%,2023年前三季度公司销售毛利率为85.65%,较2022年下滑3.04Pct。公司销售净利率从2018年的13.36%提升至2020年的32.14%后下降至2022年的5.25%。2023年前三季度,公司归母净利润同比增长196.38%至3.05亿元,销售净利率回升至14.39%。

  肿瘤药物市场保持快速增长,精准治疗占据主导地位。全球肿瘤药物市场规模预计在2030年达到4586亿美元,2022年至2030年的CAGR11%。中国肿瘤药物市场规模预计在2030年达到5866亿元人民币,2022年至2030年的CAGR12%。2022年化疗药物在中国肿瘤药物市场占主导地位,约占总市场的54.3%,由于报销政策、新药研发能力和支付能力不断提升等因素,预期到2030年靶向疗法和免疫疗法将占据大部分中国市场,占比分别为43.4%和43.8%,市场规模分别约为2,546亿元及2,569亿元。

  非小细胞肺癌新增病例持续增长,未被满足临床需求大。中国肺癌每年新增发病数呈增长态势,且生存率不高。2022年全球及中国的NSCLC的新发病例数分别为836.8千例、1980.9千例,且预期将于2035年分别达到1181.3千例、2766.3千例。庞大的新增患者群体是驱动NSCLC药物发展的重要因素之一。中国肺癌五年期生存率为19.8%,通常肺癌的症状直到疾病已经处于晚期时才出现,在中国,约有68%的新发病人为晚期病人,中国晚期NSCLC患者的五年生存率低于5%。

  深度布局EGFR靶点,致力解决现有NSCLC耐药和脑转移。公司在NSCLC领域重点布局了EGFR突变的产品,其中埃克替尼和贝福替尼已上市。埃克替尼作为公司首款创新药,价值与创收显著,累计销售额超过130亿元人民币。贝福替尼为第三代EFGR-TKI,为国产第三款,疗效显著,拥有三代中最长mPFS,可作为中国患者新的用药选择。MCLA-129作为一款EGFR/c-MET双特异性抗体,参照强生埃万妥单抗目前的临床研究路线及结果,在NSCLC领域同样存在较大潜力,同时和贝福替尼联合用药可带动贝福替尼的销售放量。CFT8919不仅对携带L858R单突变、而且对奥希替尼、厄洛替尼耐药后产生的L858R继发耐药突变,均具有很好细胞增殖抑制活性,同时展示出良好的EGFR野生型选择性。

  恩沙替尼打造亚裔+脑转移优势,新辅助+辅助治疗同步推进。恩沙替尼作为第二代ALK-TKI,在国内一线及二线适应症均已获批上市。同时,临床三期试验eXalt3结果表明恩沙替尼对全身和脑转移NSCLC的疗效均优于克唑替尼。除此之外,恩沙替尼亚裔疗效数据显示,在亚裔基线无脑转移人群中其PFS(无进展生存期)研究者评估结果为47.1个月,4年OS率达75.7%;基线伴脑转移人群4年OS率达47.7%;总体人群4年OS率达66.3%。恩沙替尼的术后辅助治疗已于2022年4月被NMPA获批开展临床,并于去年完成了三期临床的入组;其新辅助治疗的一项二期临床研究也在同步推进。公司持续挖掘恩沙替尼的内在潜力,在亚裔治疗、脑转移治疗、新辅助治疗等领域打造恩沙替尼的差异化优势。

  投资建议:

  我们预计公司2023-2025年的归母净利润分别为3.27/4.35/5.15亿元,EPS分别为0.78/1.04/1.23元,当前股价对应PE为51/38/32倍。考虑公司引进项目进入商业化放量阶段,其中恩沙替尼一二线均进入医保且持续打造差异化优势,贝福替尼拥有三代最长mPFS、未来放量可期;同时,公司手握MCLA-129、CFT8919等潜力项目,在研项目达到40余项,未来成长可期,我们首次给予其“买入”评级。

  风险提示:

  商业化进度不及预期、研发不及预期,人才流失风险,毛利率下滑风险,医保政策风险。

# 中心思想

## 创新药企的崛起与市场潜力

贝达药业作为国内领先的创新药企业,凭借其强大的研发实力和持续的创新能力,在肺癌等恶性肿瘤治疗领域取得了显著的成就。

*   **研发驱动增长:** 公司研发投入强度高,在研创新药项目丰富,为未来的持续增长奠定了坚实基础。
*   **产品差异化优势:** 恩沙替尼在亚裔和脑转移治疗方面具有差异化优势,贝福替尼拥有三代最长 mPFS,未来市场潜力巨大。
*   **市场前景广阔:** 肿瘤药物市场保持快速增长,精准治疗占据主导地位,为公司提供了良好的发展机遇。

# 主要内容

## 一、 国内领先的创新药企业

*   **产品线与研发投入:** 贝达药业已上市五款药品,主要集中在肺癌领域,研发强度维持高位,在研创新药项目达40余项。
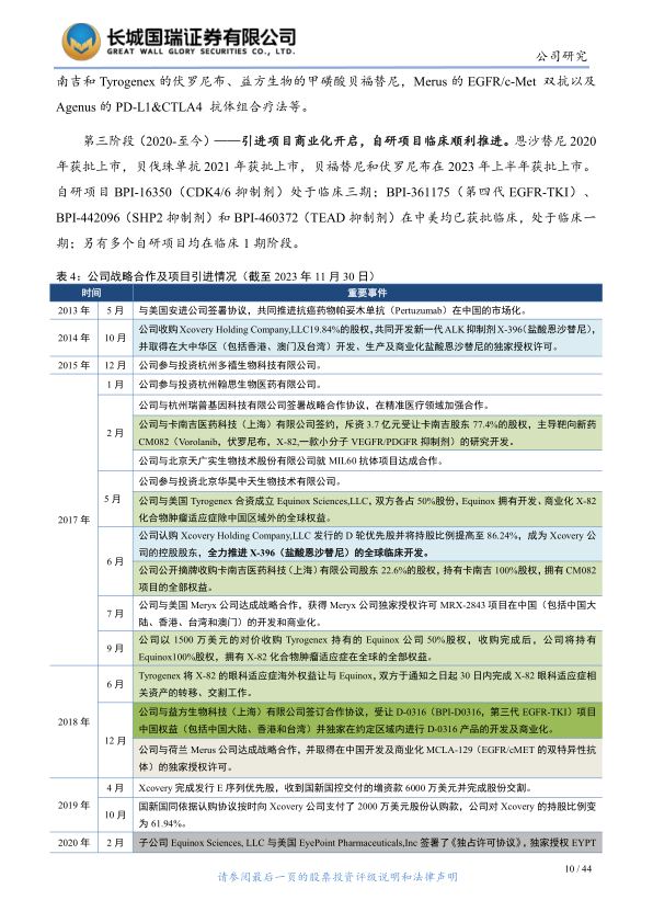
*   **股权结构与发展历程:** 公司控股股东为宁波凯铭投资管理合伙企业和浙江贝成投资管理合伙企业,实际控制人为丁列明先生。公司经历了全力推进埃克替尼研发、引进多个项目丰富研发管线、引进项目商业化开启三个发展阶段。
*   **营收与盈利能力:** 公司营收持续增长,但盈利能力有所下滑,主要原因是医保降价、管理费用增长、财务费用增长以及研发投入增加。

## 二、肿瘤药物市场保持快速增长,精准治疗占据主导地位

*   **精准治疗的优势:** 癌症精准治疗发展快速且优势明显,靶向治疗及免疫治疗革新了癌症治疗手段并逐渐取代传统的常规治疗方法。
*   **市场需求驱动因素:** 人类癌症疾病负担持续加重,驱动肿瘤药物市场需求,预计未来市场规模将持续扩大。

## 三、公司产品强化 NSCLC 布局,持续拓展其他治疗领域

*   **非小细胞肺癌(NSCLC)市场:** 非小细胞肺癌新增病例持续增长,未被满足的临床需求巨大,为公司提供了广阔的市场空间。
*   **EGFR 靶点布局:** 公司深度布局 EGFR 靶点,致力于解决现有 NSCLC 耐药和脑转移问题,埃克替尼作为首款创新药,价值与创收显著,贝福替尼作为第三代 EGFR-TKI,疗效显著,为患者提供新的用药选择。
*   **恩沙替尼的差异化优势:** 恩沙替尼打造亚裔+脑转移优势,新辅助+辅助治疗同步推进,有望成为首款由中国企业主导在全球上市的肺癌靶向创新药。
*   **其他疾病领域拓展:** 公司在宫颈癌和肾癌等其他疾病领域也有管线项目持续推进,贝伐珠单抗已上市,伏罗尼布是国产首款原研肾癌靶向药,并拓展眼科领域。

# 总结

贝达药业作为国内领先的创新药企业,在肺癌等恶性肿瘤治疗领域具有显著的竞争优势。公司凭借强大的研发实力、差异化的产品优势和广阔的市场前景,未来成长可期。
报告正文
摩熵医药企业版
9大数据库,200+子数据库,一站查询药品研发、临床、上市、销售、投资、政策等数据了解更多
我要试用
1 / 44
试读已结束,如需全文阅读可点击
下载全文
如果您有其他需求,请点击
定制服务咨询
长城国瑞证券有限公司最新报告
关于摩熵咨询

摩熵咨询是摩熵数科旗下生物医药专业咨询服务品牌,由深耕医药领域多年的专业人士组成,核心成员均来自国际顶级咨询机构和行业标杆企业,涵盖立项、市场、战略、投资等从业背景,依托摩熵数科丰富的外部专家资源及全面的医药全产业链数据库,为客户提供专业咨询服务和定制化解决方案

1W+
医药行业研究报告
200+
真实项目案例
1300+
业内高端专家资源
市场洞察与营销赋能
市场洞察与营销赋能
分析市场现状,洞察行业趋势,依托数据分析和深度研究,辅助商业决策。
立项评估及管线规划
立项评估及管线规划
提供疾病领域品种调研、专家访谈、品种立项、项目交易整套服务。
产业规划及研究服务
产业规划及研究服务
以数据为基础,为组织、园区、企业提供科学的决策依据和趋势线索。
多渠道数据分析及定制服务
多渠道数据分析及定制服务
帮助客户深入了解目标领域和市场情况,发现潜在机会,优化企业决策。
投资决策与交易估值
投资决策与交易估值
依托全球医药全产业链数据库与顶级投行级分析模型,为并购、融资、IPO提供全周期决策支持。
立即定制
洞察市场格局
解锁药品研发情报

定制咨询

400-9696-311 转1