

-
{{ listItem.name }}快速筛选药品,用摩熵药筛微信扫一扫-立即使用
摩熵咨询医药行业观察周报(2025.05.12-2025.05.18)
根据摩熵医药数据库统计,2025.05.12-2025.05.18期间共有72个创新药/改良型新药临床申请/上市申请获国家药品监督管理局药品审评中心(CDE)承办(按受理号统计,不含补充申请)。其中国产药品受理号52个,进口药品受理号20个。
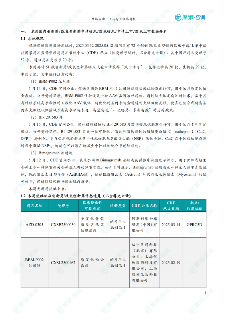
本周共计51款创新药/改良型新药临床试验申请获得“默示许可”,包括化学药20款,生物药29款,中药2款。其中值得注意的有:
(1)BBM-P002注射液
5月14日,CDE官网公示:信念医药的BBM-P002注射液获得临床试验默示许可,用于治疗原发性帕金森病。公开资料显示,BBM-P002注射液是一款AAV基因治疗药物。通过脑立体定向注射技术,基于具有神经系统高亲和性的工程化AAV载体,将优化的基因表达盒递送到大脑双侧壳核,使多巴胺合成所需基因在大脑纹状体区域长期高水平地表达,有望实现“一次给药、长期有效”的治疗效果。
(2)BI-1291583片
5月16日,CDE官网公示:勃林格殷格翰的BI-1291583片获得临床试验默示许可,用于治疗支气管扩张症。公开资料显示,BI-1291583片是一款可逆性、高效和高选择性的组织蛋白酶C(cathepsin C;CatC;DPP1)抑制剂。支气管扩张的特点是中性粒细胞丝氨酸蛋白酶(NSP)活性失控。CatC在中性粒细胞成熟过程中激活NSPs,抑制它可以潜在地减少中性粒细胞介导的肺损伤。
(3)Bimagrumab注射液
5月12日,CDE官网公示:礼来公司的Bimagrumab注射液获得临床试验默示许可,用于肥胖或超重合并至少一种体重相关合并症人群的体重管理。公开资料显示,Bimagrumab注射液是一种全人源单克隆抗体,靶向激活素II型受体(ActRIIA/B),通过阻断激活素(Activin)和肌肉生长抑制素(Myostatin)的信号传导,促进脂肪代谢并增加肌肉质量。
本报告涉及: 相关药物:BI-1291583片, 相关靶点:DPP1, 相关适应症:支气管扩张症 。
本报告基于摩熵咨询医药数据库,对2025年5月12日至5月18日期间中国及全球医药行业创新药、仿制药研发及审批动态进行数据分析,核心观点如下:
国内创新药研发持续活跃,本周共有72个创新药/改良型新药临床申请/上市申请获受理,其中默示许可51个。基因治疗药物和抗体偶联药物(ADC)成为研发热点,例如信念医药的BBM-P002注射液(帕金森病基因治疗药物)和宜联生物的YL242(靶向VEGF的ADC)均获批临床。
国内仿制药一致性评价持续推进,本周9个品种通过一致性评价,主要集中在系统用抗感染药物领域,注射剂剂型占比最高。维生素B6注射液和法罗培南钠片等品种通过一致性评价的企业数量较多。
全球创新药研发方面,多款创新药取得进展,例如百济神州的索托克拉片新适应症申报上市,诺华的琥珀酸瑞波西利片和盐酸阿思尼布片获批上市,以及多项临床试验取得积极结果,展现了创新药研发领域的蓬勃活力。
本周共有72个创新药/改良型新药临床申请/上市申请获CDE承办,国产药品52个,进口药品20个。51款创新药/改良型新药临床试验申请获得“默示许可”,其中化学药20款,生物药29款,中药2款。本周无新药获批上市。值得关注的是基因治疗药物和ADC药物的研发进展。
表格数据详见原文,此处概要总结:本周获批临床的创新药涵盖多个治疗领域,包括肿瘤、神经系统疾病、代谢性疾病等,靶点涉及BTK、VEGF、BCL2等。多个企业参与其中,例如百济神州、诺华、礼来等。
本周无创新药获批上市。
本周共有114项仿制药申报上市/申报临床获CDE承办,其中新注册分类上市申请受理号104项,新注册分类临床申请受理号4项,一致性评价申请6项。本周9个品种通过一致性评价,无品种视同通过一致性评价。
本周过评品种主要为系统用抗感染药物,注射剂剂型占比最高。硫酸阿米卡星注射液和法莫替丁注射液过评数量较多。
本周首次通过一致性评价的品种包括法罗培南钠片和维生素B6注射液等;维生素B6注射液通过一致性评价的企业数量达到7家。
本周发布的政策法规主要涉及仿制药参比制剂目录、免于进行临床评价医疗器械目录以及医疗器械注册审批等方面,由国家药监局和国家市场监督管理总局发布。
国家药监局发布的第92批仿制药参比制剂目录新增33个品种,涵盖多个治疗领域和剂型。
本周全球TOP10创新药研发进展涵盖多个企业和药物,包括百济神州、诺华、信念医药等企业的产品,涉及肿瘤、神经系统疾病、心血管疾病等多个治疗领域。多个药物获批上市或临床试验取得积极结果。
本周全球TOP10积极/失败临床结果显示,多项临床试验取得积极结果,例如Aptose Biosciences公司的tuspetinib、Nanobiotix公司的JNJ-1900、正大天晴的盐酸安罗替尼胶囊组合疗法等,为相关疾病的治疗提供了新的希望。
本报告对2025年5月12日至18日期间中国及全球医药行业创新药、仿制药研发及审批动态进行了数据分析,结果显示国内创新药研发持续活跃,基因治疗和ADC药物成为研发热点;国内仿制药一致性评价稳步推进,系统用抗感染药物占比高;全球创新药研发进展显著,多款药物获批上市或临床试验积极。这些数据为医药行业发展趋势提供了重要的参考依据。 未来,持续关注创新药研发、仿制药一致性评价以及相关政策法规的动态变化,将有助于更好地把握医药行业发展方向。
2025年9月仿制药月报
2025年9月全球在研新药月报
摩熵咨询医药行业观察周报(2025.09.22-2025.09.28)
摩熵咨询医药行业观察周报(2025.09.15-2025.09.21)
摩熵咨询是摩熵数科旗下生物医药专业咨询服务品牌,由深耕医药领域多年的专业人士组成,核心成员均来自国际顶级咨询机构和行业标杆企业,涵盖立项、市场、战略、投资等从业背景,依托摩熵数科丰富的外部专家资源及全面的医药全产业链数据库,为客户提供专业咨询服务和定制化解决方案
对不起!您还未登录!请登陆后查看!
您今日剩余【10】次下载额度,确定继续吗?
请填写你的需求,我们将尽快与您取得联系
{{nameTip}}
{{companyTip}}
{{telTip}}
{{sms_codeTip}}
{{emailTip}}
{{descriptionTip}}
*请放心填写您的个人信息,该信息仅用于“摩熵咨询报告”的发送