2025中国医药研发创新与营销创新峰会
专利即将到期五大重磅小分子药品,国内仿制药“战况”几何?

专利即将到期五大重磅小分子药品,国内仿制药“战况”几何?

化药/生物药 深度报告

专利即将到期五大重磅小分子药品,国内仿制药“战况”几何?

本研究报告旨在对专利即将到期的五款重磅药品的国内仿制药研发格局和专利挑战现状进行盘点和分析,总结相关药品专利的攻防策略,洞察药品专利链接制度对药品专利保护及仿制药研发的意义和影响。
报告标签:
  • 仿制药
  • 化学制药
  • 小分子药物
  • 专利
报告专题:
治疗领域:
报告专题:
  • 发布日期:

    2025-01-14

  • 页数:

    53页

下载全文
定制咨询
报告内容
特色图表
报告摘要

药品专利链接制度是指将药品上市审批程序与药品专利纠纷解决程序相衔接的制度,专利链接制度的建立将药品专利纠纷提前,增加了仿制药企业与原研企业在药品专利信息方面的透明度,既能让原研企业提前获知专利被挑战的消息从而作出及时维权的举措,又能让仿制药企业提前了解原研核心专利,省去获取核心专利的检索成本,并提早研究专利规避策略。本研究报告旨在对专利即将到期的五款重磅药品的国内仿制药研发格局和专利挑战现状进行盘点和分析,总结相关药品专利的攻防策略,洞察药品专利链接制度对药品专利保护及仿制药研发的意义和影响。

本报告涉及: 相关药物:利格列订片, 相关靶点:DPP-4, 相关适应症:肝肾功能不全 。

报告主要内容示意
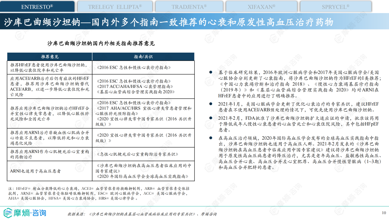
沙库巴曲缬沙坦钠国内外相关指南推荐意见
沙库巴曲缬沙坦钠国内外相关指南推荐意见
原研沙库巴曲缬沙坦钠片近5年全球销售额(单位:亿美元)
原研沙库巴曲缬沙坦钠片近5年全球销售额(单位:亿美元)
氟替美维吸入粉雾剂全球主流国家/地区研发现状
氟替美维吸入粉雾剂全球主流国家/地区研发现状
氟替美维吸入粉雾剂原研中美核心专利信息一览
氟替美维吸入粉雾剂原研中美核心专利信息一览
原研利格列汀片近5年全球销售额(单位:亿美元)
原研利格列汀片近5年全球销售额(单位:亿美元)
利格列汀片国内仿制药研发格局
利格列汀片国内仿制药研发格局
报告正文
摩熵医药企业版
9大数据库,200+子数据库,一站查询药品研发、临床、上市、销售、投资、政策等数据了解更多
我要试用
1 / 53
试读已结束,如需全文阅读可点击
下载全文
如果您有其他需求,请点击
定制服务咨询
相关其他报告
关于摩熵咨询

摩熵咨询是摩熵数科旗下生物医药专业咨询服务品牌,由深耕医药领域多年的专业人士组成,核心成员均来自国际顶级咨询机构和行业标杆企业,涵盖立项、市场、战略、投资等从业背景,依托摩熵数科丰富的外部专家资源及全面的医药全产业链数据库,为客户提供专业咨询服务和定制化解决方案

1W+
医药行业研究报告
200+
真实项目案例
1300+
业内高端专家资源
市场洞察与营销赋能
市场洞察与营销赋能
分析市场现状,洞察行业趋势,依托数据分析和深度研究,辅助商业决策。
立项评估及管线规划
立项评估及管线规划
提供疾病领域品种调研、专家访谈、品种立项、项目交易整套服务。
产业规划及研究服务
产业规划及研究服务
以数据为基础,为组织、园区、企业提供科学的决策依据和趋势线索。
多渠道数据分析及定制服务
多渠道数据分析及定制服务
帮助客户深入了解目标领域和市场情况,发现潜在机会,优化企业决策。
投资决策与交易估值
投资决策与交易估值
依托全球医药全产业链数据库与顶级投行级分析模型,为并购、融资、IPO提供全周期决策支持。
立即定制
洞察市场格局
解锁药品研发情报

定制咨询

400-9696-311 转1