2025中国医药研发创新与营销创新峰会
《关于适用商业健康保险个人所得税优惠政策产品有关事项的通知》点评:税优健康险产品范围及覆盖群体扩大,利好行业负债端进一步改善

《关于适用商业健康保险个人所得税优惠政策产品有关事项的通知》点评:税优健康险产品范围及覆盖群体扩大,利好行业负债端进一步改善

研报

《关于适用商业健康保险个人所得税优惠政策产品有关事项的通知》点评:税优健康险产品范围及覆盖群体扩大,利好行业负债端进一步改善

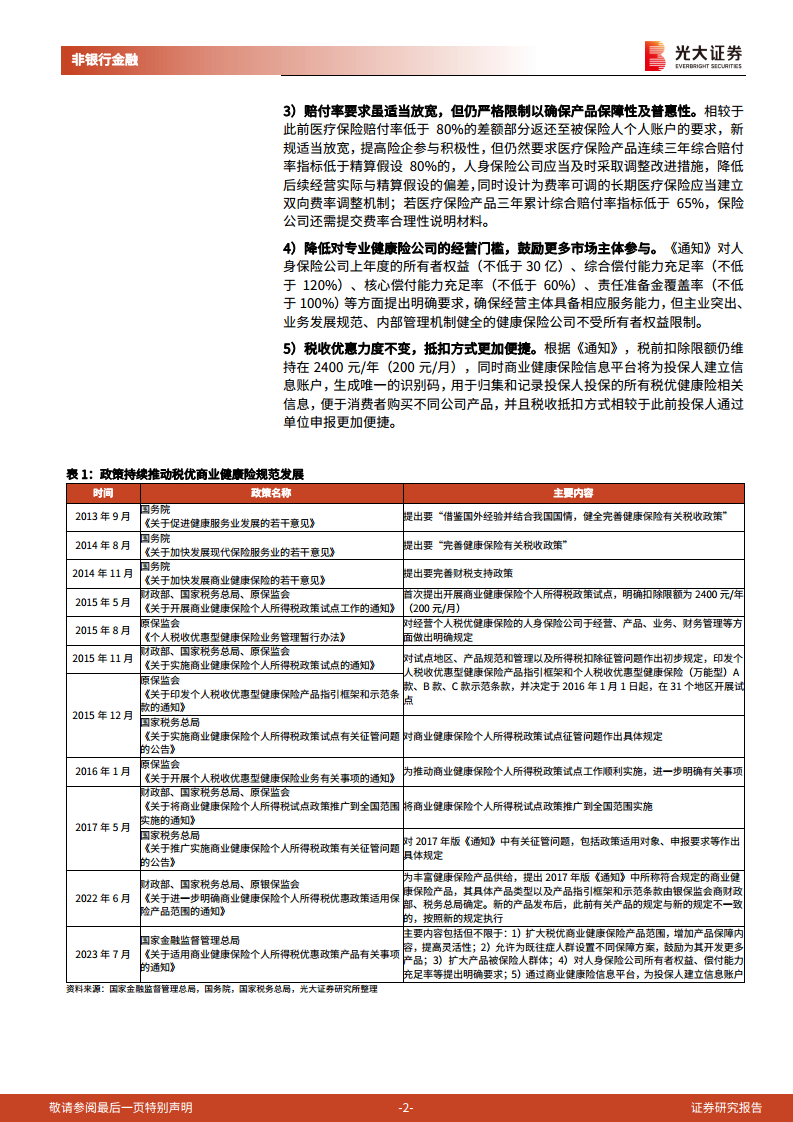
中心思想 税优健康险政策升级,驱动行业高质量发展 2023年7月6日,国家金融监督管理总局发布《关于适用商业健康保险个人所得税优惠政策产品有关事项的通知》,显著扩大了税优商业健康保险的产品范围和覆盖群体,并优化了管理细则。此举旨在通过税收优惠这一有效政策杠杆,持续推动商业健康保险规范发展,以更好地满足人民群众多样化的健康保障需求,促进多层次医疗保障体系的完善。 负债端改善与头部险企的战略机遇 新政策通过提升产品吸引力、扩大保障范围(特别是对既往症和老年人群的覆盖),有望缓解惠民保对商业医疗险的挤压,并推动保障型产品销售回暖,从而利好保险行业负债端的进一步改善。在这一背景下,具备产品创新能力和“保险+服务”优势的头部险企将更具竞争力,有望在市场结构调整中占据有利地位,实现新业务价值(NBV)的持续增长。 主要内容 事件背景与政策演进 政策发布与实施: 2023年7月6日,国家金融监督管理总局发布《关于适用商业健康保险个人所得税优惠政策产品有关事项的通知》,自2023年8月1日起实施。该《通知》将适用个人所得税优惠政策的商业健康保险产品范围扩大至医疗保险、长期护理保险和疾病保险等主要险种,并增加了产品保障内容和灵活性,同时通过行业统一的信息平台为税收抵扣提供便利。 政策驱动与国际经验: 从国际经验来看,税收优惠是鼓励市场机制发挥作用、发展商业健康保险的有效政策杠杆。党的十八大以来,国家持续出台文件支持商业健康保险发展,明确提出完善健康保险税收支持政策,并强调“促进多层次医疗保障有序衔接”及“积极发展商业医疗保险”。 税优健康险发展历程: 2015年5月首次提出试点,规定扣除限额为2400元/年(200元/月);同年8月出台《个人税收优惠型健康保险业务管理暂行办法》;2016年正式试点;2017年7月推广至全国范围实施。2022年虽提出更新产品范围,但未明确细则,直至2023年《通知》正式明确并扩大了适用范围。 2023年《通知》核心变化与影响 产品范围扩容与期限要求: 新规将适用税优政策的产品范围扩大至医疗保险、长期护理保险和疾病保险等商业健康保险主要险种,取消了万能账户要求和标准化条款限制,使得产品创设更加灵活,有望提升产品吸引力。 同时,对保险期限提出了更严格的要求:医疗保险的保险期间或保证续保期间不低于3年,长期护理保险和疾病保险的保险期间不低于5年,更注重长期保障。 被保险人范围扩大与既往症承保: 《通知》将被保险人群体扩大至投保人本人、配偶、子女和父母,显著拓宽了保障覆盖面。 针对既往症人群保障不足的现状,新规要求医疗保险不得拒保既往症人群,但允许结合经营能力设置不同保障方案;同时鼓励开发针对既往症和老年人等特定人群的长期护理保险、疾病保险产品,体现了政策的普惠性。 赔付率要求与经营门槛: 新规适当放宽了医疗保险赔付率要求,以提高险企参与积极性。例如,医疗保险产品连续三年综合赔付率指标低于精算假设80%的,需采取调整改进措施;三年累计综合赔付率指标低于65%的,需提交费率合理性说明材料,确保产品保障性及普惠性。 对人身保险公司经营门槛提出明确要求,包括上年度末所有者权益不低于30亿元、综合偿付能力充足率不低于120%、核心偿付能力充足率不低于60%等,以确保服务能力。但主业突出、业务发展规范的健康保险公司不受所有者权益限制,鼓励更多专业市场主体参与。 税收优惠力度与抵扣便利性: 税前扣除限额维持2400元/年(200元/月)不变。 为提升便利性,商业健康保险信息平台将为投保人建立信息账户,生成唯一的识别码,用于归集和记录所有税优健康险相关信息,支持投保人便捷进行个人所得税税前扣除。 市场影响与投资建议 税收优惠对中高收入群体吸引力: 2400元/年的税前扣除限额,根据我国个人所得税累进制度(3%-45%),对中高收入群体(年收入3.6万以上,特别是96万以上人群)的吸引力更大,边际税率优势将逐步增强。同时,对于价格较低的长期商业健康险产品,该优惠力度更能显示出折扣优势。 保障型产品销售有望回暖: 政策扩大了税优健康险产品范围及覆盖群体,特别是强制承保既往症人群,有望在一定程度上缓解惠民保对商业医疗险的挤压。在经济预期改善和居民保障意识提升的背景下,税优健康险产品有望推动保障型产品需求回暖。 头部险企将更为受益: 头部险企在产品创设、风险管理以及通过“保险+服务”提升竞争力等方面具备显著优势,将从市场回暖中获得更大的发展机遇。 投资建议: 预计二季度头部险企新业务价值(NBV)增速将进一步提升,全年有望维持正增长。叠加“中特估”逻辑持续催化,低估值、高股息的保险股估值有望进一步提升。报告推荐中国太保(A+H)、中国人寿(A+H),并建议关注友邦保险。 风险提示: 需关注保费收入不及预期、资本市场大幅波动以及利率超预期下行等风险。 总结 2023年税优健康险新政的发布,标志着我国商业健康保险发展进入新阶段。政策通过扩大产品范围、拓宽保障人群、优化管理细则和提升抵扣便利性,旨在更好地发挥税收优惠的激励作用,满足多元化健康保障需求。此举不仅有利于行业负债端的持续改善,推动保障型产品销售回暖,更将加速行业结构优化,使具备创新能力和综合服务优势的头部险企受益。尽管存在市场波动和利率下行等风险,但长期来看,政策支持和市场需求的双重驱动将为商业健康保险行业带来积极的发展机遇。
报告专题:
  • 下载次数:

    2582

  • 发布机构:

    光大证券

  • 发布日期:

    2023-07-07

  • 页数:

    5页

下载全文
定制咨询
AI精读报告

中心思想

税优健康险政策升级,驱动行业高质量发展

2023年7月6日,国家金融监督管理总局发布《关于适用商业健康保险个人所得税优惠政策产品有关事项的通知》,显著扩大了税优商业健康保险的产品范围和覆盖群体,并优化了管理细则。此举旨在通过税收优惠这一有效政策杠杆,持续推动商业健康保险规范发展,以更好地满足人民群众多样化的健康保障需求,促进多层次医疗保障体系的完善。

负债端改善与头部险企的战略机遇

新政策通过提升产品吸引力、扩大保障范围(特别是对既往症和老年人群的覆盖),有望缓解惠民保对商业医疗险的挤压,并推动保障型产品销售回暖,从而利好保险行业负债端的进一步改善。在这一背景下,具备产品创新能力和“保险+服务”优势的头部险企将更具竞争力,有望在市场结构调整中占据有利地位,实现新业务价值(NBV)的持续增长。

主要内容

事件背景与政策演进

  • 政策发布与实施: 2023年7月6日,国家金融监督管理总局发布《关于适用商业健康保险个人所得税优惠政策产品有关事项的通知》,自2023年8月1日起实施。该《通知》将适用个人所得税优惠政策的商业健康保险产品范围扩大至医疗保险、长期护理保险和疾病保险等主要险种,并增加了产品保障内容和灵活性,同时通过行业统一的信息平台为税收抵扣提供便利。
  • 政策驱动与国际经验: 从国际经验来看,税收优惠是鼓励市场机制发挥作用、发展商业健康保险的有效政策杠杆。党的十八大以来,国家持续出台文件支持商业健康保险发展,明确提出完善健康保险税收支持政策,并强调“促进多层次医疗保障有序衔接”及“积极发展商业医疗保险”。
  • 税优健康险发展历程: 2015年5月首次提出试点,规定扣除限额为2400元/年(200元/月);同年8月出台《个人税收优惠型健康保险业务管理暂行办法》;2016年正式试点;2017年7月推广至全国范围实施。2022年虽提出更新产品范围,但未明确细则,直至2023年《通知》正式明确并扩大了适用范围。

2023年《通知》核心变化与影响

  • 产品范围扩容与期限要求:
    • 新规将适用税优政策的产品范围扩大至医疗保险、长期护理保险和疾病保险等商业健康保险主要险种,取消了万能账户要求和标准化条款限制,使得产品创设更加灵活,有望提升产品吸引力。
    • 同时,对保险期限提出了更严格的要求:医疗保险的保险期间或保证续保期间不低于3年,长期护理保险和疾病保险的保险期间不低于5年,更注重长期保障。
  • 被保险人范围扩大与既往症承保:
    • 《通知》将被保险人群体扩大至投保人本人、配偶、子女和父母,显著拓宽了保障覆盖面。
    • 针对既往症人群保障不足的现状,新规要求医疗保险不得拒保既往症人群,但允许结合经营能力设置不同保障方案;同时鼓励开发针对既往症和老年人等特定人群的长期护理保险、疾病保险产品,体现了政策的普惠性。
  • 赔付率要求与经营门槛:
    • 新规适当放宽了医疗保险赔付率要求,以提高险企参与积极性。例如,医疗保险产品连续三年综合赔付率指标低于精算假设80%的,需采取调整改进措施;三年累计综合赔付率指标低于65%的,需提交费率合理性说明材料,确保产品保障性及普惠性。
    • 对人身保险公司经营门槛提出明确要求,包括上年度末所有者权益不低于30亿元、综合偿付能力充足率不低于120%、核心偿付能力充足率不低于60%等,以确保服务能力。但主业突出、业务发展规范的健康保险公司不受所有者权益限制,鼓励更多专业市场主体参与。
  • 税收优惠力度与抵扣便利性:
    • 税前扣除限额维持2400元/年(200元/月)不变。
    • 为提升便利性,商业健康保险信息平台将为投保人建立信息账户,生成唯一的识别码,用于归集和记录所有税优健康险相关信息,支持投保人便捷进行个人所得税税前扣除。

市场影响与投资建议

  • 税收优惠对中高收入群体吸引力: 2400元/年的税前扣除限额,根据我国个人所得税累进制度(3%-45%),对中高收入群体(年收入3.6万以上,特别是96万以上人群)的吸引力更大,边际税率优势将逐步增强。同时,对于价格较低的长期商业健康险产品,该优惠力度更能显示出折扣优势。
  • 保障型产品销售有望回暖: 政策扩大了税优健康险产品范围及覆盖群体,特别是强制承保既往症人群,有望在一定程度上缓解惠民保对商业医疗险的挤压。在经济预期改善和居民保障意识提升的背景下,税优健康险产品有望推动保障型产品需求回暖。
  • 头部险企将更为受益: 头部险企在产品创设、风险管理以及通过“保险+服务”提升竞争力等方面具备显著优势,将从市场回暖中获得更大的发展机遇。
  • 投资建议: 预计二季度头部险企新业务价值(NBV)增速将进一步提升,全年有望维持正增长。叠加“中特估”逻辑持续催化,低估值、高股息的保险股估值有望进一步提升。报告推荐中国太保(A+H)、中国人寿(A+H),并建议关注友邦保险。
  • 风险提示: 需关注保费收入不及预期、资本市场大幅波动以及利率超预期下行等风险。

总结

2023年税优健康险新政的发布,标志着我国商业健康保险发展进入新阶段。政策通过扩大产品范围、拓宽保障人群、优化管理细则和提升抵扣便利性,旨在更好地发挥税收优惠的激励作用,满足多元化健康保障需求。此举不仅有利于行业负债端的持续改善,推动保障型产品销售回暖,更将加速行业结构优化,使具备创新能力和综合服务优势的头部险企受益。尽管存在市场波动和利率下行等风险,但长期来看,政策支持和市场需求的双重驱动将为商业健康保险行业带来积极的发展机遇。

报告正文
摩熵医药企业版
9大数据库,200+子数据库,一站查询药品研发、临床、上市、销售、投资、政策等数据了解更多
我要试用
1 / 5
试读已结束,如需全文阅读可点击
下载全文
如果您有其他需求,请点击
定制服务咨询
光大证券最新报告
关于摩熵咨询

摩熵咨询是摩熵数科旗下生物医药专业咨询服务品牌,由深耕医药领域多年的专业人士组成,核心成员均来自国际顶级咨询机构和行业标杆企业,涵盖立项、市场、战略、投资等从业背景,依托摩熵数科丰富的外部专家资源及全面的医药全产业链数据库,为客户提供专业咨询服务和定制化解决方案

1W+
医药行业研究报告
200+
真实项目案例
1300+
业内高端专家资源
市场洞察与营销赋能
市场洞察与营销赋能
分析市场现状,洞察行业趋势,依托数据分析和深度研究,辅助商业决策。
立项评估及管线规划
立项评估及管线规划
提供疾病领域品种调研、专家访谈、品种立项、项目交易整套服务。
产业规划及研究服务
产业规划及研究服务
以数据为基础,为组织、园区、企业提供科学的决策依据和趋势线索。
多渠道数据分析及定制服务
多渠道数据分析及定制服务
帮助客户深入了解目标领域和市场情况,发现潜在机会,优化企业决策。
投资决策与交易估值
投资决策与交易估值
依托全球医药全产业链数据库与顶级投行级分析模型,为并购、融资、IPO提供全周期决策支持。
立即定制
洞察市场格局
解锁药品研发情报

定制咨询

400-9696-311 转1