2025中国医药研发创新与营销创新峰会
国产MRI部件龙头企业,打破国外技术垄断

国产MRI部件龙头企业,打破国外技术垄断

研报

国产MRI部件龙头企业,打破国外技术垄断

  辰光医疗(430300)   一、公司是MRI设备独立第三方供应商   公司成立于2004年8月3日,2013年7月19日在新三板挂牌,2022年12月7日在北京证券交易所上市。公司的主营业务是医学影像超导MRI设备核心硬件、科研领域特种磁体的研发、生产和销售,产品体系覆盖了超导MRI设备90%以上的硬件,超导磁体和射频探测器系列产品是公司主要收入来源,2022年占比高达90.93%。   2019年至2021年公司收入和净利润整体呈现增长趋势,2022年受疫情影响,公司营业收入下降4.25%至18,780.89万元,归属于母公司股东的净利润下降3.14%至2,348.23万元。公司毛利润主要由射频探测器和超导磁体产品贡献,综合毛利率维持在35%-41%区间。   二、公司具备技术优势、客户资源优势和产品优势   公司具有明显的技术优势,具备MRI设备中超过90%核心硬件的自主研发、生产及商业化销售能力,是全球少数同时掌握1.5T、3.0T、7.0T超导磁体生产技术的独立第三方供应商,打破国外技术垄断,解决“卡脖子”问题,为中国在该领域的发展打下坚实基础。   公司具有优质稳定的客户资源,与前三大客户Philips、万东医疗及朗润医疗分别形成了约16年、约6年和约7年的合作关系。   公司产品种类齐全,设计了可覆盖人体各个部位的线圈,开发了与GE首创的AIR线圈形成对标的“云线圈”、还开发了老鼠线圈等用于配备动物MRI系统的零部件。   三、中国MRI设备市场规模将持续增长,高端MRI设备硬件为国外企业所垄断   公司具体的细分行业为磁共振成像(MRI)设备行业,处于产业链上游零部件供应环节。   随着应用终端数量的增加,MRI设备市场规模将快速增长。2022年,全球MRI设备市场规模达到103.88亿美元,预计到2030年将达到145.79亿美元。从人均保有量来看,中国每百万人MRI设备人均保有量水平与发达国家存在显著差距,将推动中国MRI设备市场规模增长。2022年中国市场MRI设备市场规模达到32.17亿美元,预计到2030年将增长至69.89亿美元。磁体是核磁共振设备最关键核心元器件,其中超导磁体最具性能优势,中高端超导磁体由国际厂商所垄断,大多数国产磁共振设备企业仍需通过进口采购高性能超导磁体。   四、公司面临研发费用资本化、境外维修降低公司毛利率   2019年至2022年,公司研发投入占营业收入的比例在10%至17%之间,且存在研发费用资本化行为,未来如果出现宏观环境重大变化、产品市场格局改变或者产品商业化进展不及预期等情况,将可能导致研发项目无法为企业带来预计的经济效益,相关开发支出形成减值损失,从而可能对公司业绩产生不利影响。   MRI射频产品具备“半耗材”性质,使用过程中出现损耗需返厂修理,随着公司射频产品对全球特别是欧美MRI产业链接近20年的输出,公司迎来更多的维修和保养需求。但受政策影响公司无法将旧产品运回国内进行维修,只能降价出口新产品替代旧产品,对公司毛利率造成了较大压力。
报告标签:
  • 个股研报
报告专题:
  • 下载次数:

    679

  • 发布机构:

    深圳市亿渡数据科技有限公司

  • 发布日期:

    2023-05-17

  • 页数:

    42页

下载全文
定制咨询
报告内容
AI精读报告
报告摘要

  辰光医疗(430300)

  一、公司是MRI设备独立第三方供应商

  公司成立于2004年8月3日,2013年7月19日在新三板挂牌,2022年12月7日在北京证券交易所上市。公司的主营业务是医学影像超导MRI设备核心硬件、科研领域特种磁体的研发、生产和销售,产品体系覆盖了超导MRI设备90%以上的硬件,超导磁体和射频探测器系列产品是公司主要收入来源,2022年占比高达90.93%。

  2019年至2021年公司收入和净利润整体呈现增长趋势,2022年受疫情影响,公司营业收入下降4.25%至18,780.89万元,归属于母公司股东的净利润下降3.14%至2,348.23万元。公司毛利润主要由射频探测器和超导磁体产品贡献,综合毛利率维持在35%-41%区间。

  二、公司具备技术优势、客户资源优势和产品优势

  公司具有明显的技术优势,具备MRI设备中超过90%核心硬件的自主研发、生产及商业化销售能力,是全球少数同时掌握1.5T、3.0T、7.0T超导磁体生产技术的独立第三方供应商,打破国外技术垄断,解决“卡脖子”问题,为中国在该领域的发展打下坚实基础。

  公司具有优质稳定的客户资源,与前三大客户Philips、万东医疗及朗润医疗分别形成了约16年、约6年和约7年的合作关系。

  公司产品种类齐全,设计了可覆盖人体各个部位的线圈,开发了与GE首创的AIR线圈形成对标的“云线圈”、还开发了老鼠线圈等用于配备动物MRI系统的零部件。

  三、中国MRI设备市场规模将持续增长,高端MRI设备硬件为国外企业所垄断

  公司具体的细分行业为磁共振成像(MRI)设备行业,处于产业链上游零部件供应环节。

  随着应用终端数量的增加,MRI设备市场规模将快速增长。2022年,全球MRI设备市场规模达到103.88亿美元,预计到2030年将达到145.79亿美元。从人均保有量来看,中国每百万人MRI设备人均保有量水平与发达国家存在显著差距,将推动中国MRI设备市场规模增长。2022年中国市场MRI设备市场规模达到32.17亿美元,预计到2030年将增长至69.89亿美元。磁体是核磁共振设备最关键核心元器件,其中超导磁体最具性能优势,中高端超导磁体由国际厂商所垄断,大多数国产磁共振设备企业仍需通过进口采购高性能超导磁体。

  四、公司面临研发费用资本化、境外维修降低公司毛利率

  2019年至2022年,公司研发投入占营业收入的比例在10%至17%之间,且存在研发费用资本化行为,未来如果出现宏观环境重大变化、产品市场格局改变或者产品商业化进展不及预期等情况,将可能导致研发项目无法为企业带来预计的经济效益,相关开发支出形成减值损失,从而可能对公司业绩产生不利影响。

  MRI射频产品具备“半耗材”性质,使用过程中出现损耗需返厂修理,随着公司射频产品对全球特别是欧美MRI产业链接近20年的输出,公司迎来更多的维修和保养需求。但受政策影响公司无法将旧产品运回国内进行维修,只能降价出口新产品替代旧产品,对公司毛利率造成了较大压力。

中心思想

国产MRI核心部件的领导者地位与技术突破

辰光医疗(430300)作为中国北京证券交易所上市公司,凭借其在医学影像超导MRI设备核心硬件及科研特种磁体领域的深耕,已成为国产MRI部件的龙头企业。公司成功自主研发并商业化销售MRI设备中超过90%的核心硬件,特别是掌握了1.5T、3.0T、7.0T超导磁体的生产技术,有效打破了长期以来国外厂商的技术垄断,解决了关键领域的“卡脖子”问题,为中国医疗器械产业的自主可控奠定了坚实基础。公司产品性能接近国际先进水平,但价格更具竞争力,形成了显著的国产替代优势。

市场增长潜力与核心风险并存

中国MRI设备市场正经历快速增长,预计到2030年市场规模将达到69.89亿美元,人均保有量与发达国家存在巨大差距,预示着广阔的提升空间。老龄化趋势、慢性病增加、政府政策支持(如国产采购要求)以及社会办医的推动,共同构成了行业发展的强劲驱动力。然而,辰光医疗也面临研发费用资本化、境外维修政策不确定性导致的毛利率压力,以及实际控制人持股比例较低等潜在风险。公司需在抓住市场机遇的同时,有效管理这些风险,以实现可持续发展。

主要内容

公司运营与财务表现深度剖析

  • 主营业务与产品结构 辰光医疗的主营业务聚焦于医学影像超导MRI设备核心硬件及科研领域特种磁体的研发、生产和销售。公司产品体系覆盖超导MRI设备90%以上的硬件,其中超导磁体和射频探测器系列产品是主要收入来源,2022年合计占比高达90.93%。射频探测器作为“半耗材”性质的产品,具有较强的盈利能力和普适性,可逐步替代国际巨头(GPS)的存量市场。超导磁体业务自2014年引入后,已成为另一主要收入支柱。

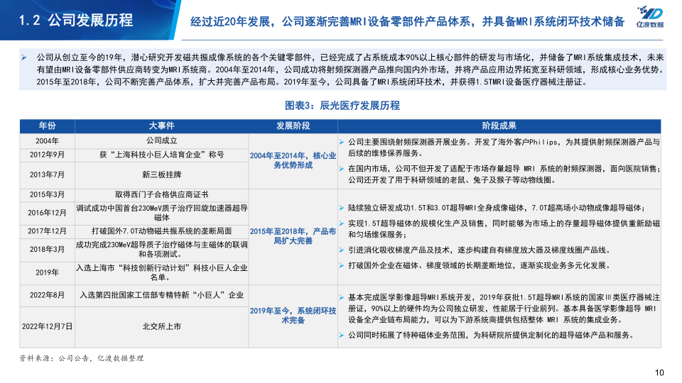
  • 发展历程与股权结构 公司成立于2004年,于2013年新三板挂牌,并于2022年12月在北京证券交易所上市。经过近20年的发展,公司已逐步完善MRI零部件产品体系,并具备MRI系统闭环技术储备,未来有望从零部件供应商转型为MRI系统商。截至2023年3月31日,公司董事长、控股股东及实际控制人王杰直接持有公司27.22%的股份,是第一大股东。

  • 募投项目与财务状况 公司募投项目主要用于现有产品的优化与升级,包括磁共振成像核心零部件研发及产业化项目(3,109.76万元)、科研定制型超导磁体研发项目(2,430.97万元)以及补充流动资金(2,936.45万元),总募集资金净额为8,477.18万元。 在财务表现方面,2019年至2021年,公司营业收入和归母净利润整体呈现增长趋势,营业收入复合年增长率(CAGR)为21.03%,归母净利润CAGR高达184.29%。然而,2022年受疫情影响,公司营业收入下降4.25%至18,780.89万元,归母净利润下降3.14%至2,348.23万元。2023年一季度,公司收入同比增长10.41%,但归母净利润同比下降276.97%,主要系主营业务成本、销售费用和研发费用增加所致。 公司综合毛利率维持在35%-41%区间,主要由射频探测器(平均毛利率约58.26%)和超导磁体(平均毛利率约26%)贡献。由于公司规模较小和新三板融资能力欠缺,各项期间费用率(销售费用率、管理费用率、财务费用率)整体偏高。2022年,公司应收账款大幅上涨81.41%,主要受终端医院回款压力影响,但账期结构合理,约90%的应收账款账龄在一年以内。

MRI设备市场洞察与竞争格局分析

  • 行业产业链与定义分类 辰光医疗处于MRI设备行业的上游零部件供应环节,为中游的整机制造商提供核心部件。MRI设备是一种先进的人体无损成像技术,主要由主磁体、梯度系统、射频系统、谱仪系统和计算机及其他辅助设备组成,其中前三者为核心硬件,成本占比超过90%。MRI设备按磁体类型可分为永磁型、常导型、超导型和混合型,按磁场强度可分为低场、中场、高场和超高场。

  • 市场规模与终端应用 全球MRI设备市场规模在2022年达到103.88亿美元,预计到2030年将增长至145.79亿美元。中国市场作为全球增长最快的区域,2022年市场规模为32.17亿美元,预计到2030年将增至69.89亿美元。从人均保有量来看,中国每百万人MRI设备保有量(约7台)远低于发达国家(如日本和美国均为55台),存在巨大的提升空间。 MRI设备的应用终端主要包括公立医院(占比超过90%)、民营医疗机构、体检中心和独立影像中心。2015年至2019年,中国各级医院数量持续增长,私立医院数量从14,518所增至22,424所,健康体检人次从2016年的1,286亿增至2020年的2,074.3亿,这些都推动了对MRI设备需求的旺盛增长。

  • 竞争格局与驱动因素 在国际市场,GE、飞利浦、西门子(GPS)三巨头垄断了中高端超导MRI设备零部件和整机市场。在国内,1.5T超导设备硬件供应已趋于成熟,辰光医疗、宁波健信等企业具备核心部件供应能力。然而,3.0T MRI硬件市场尚未形成成熟的国内销售格局,仅联影医疗具备3.0T超导MRI设备制造能力,其他厂商对上游独立供应商存在依赖。超导磁体作为最关键核心元器件,其技术复杂性导致国际厂商垄断,国内企业仍需进口高性能磁体。 行业发展的主要驱动因素包括:全球及中国人口老龄化趋势(2021年中国65岁及以上人口占比达14.20%)和慢性病增加带来的医疗需求;集中采购(集采)政策推动“以量换价”,有利于国产厂商获得竞争优势;医学影像在疾病筛查和体检中的重要性日益凸显;以及政府政策明确支持采购国产MRI产品(如1.5T、3.0T MRI系统要求100%采购国产),为国产设备进院提供便利。

辰光医疗核心竞争力与潜在挑战

  • 技术优势与客户资源 辰光医疗具备MRI设备中超过90%核心硬件的自主研发、生产及商业化销售能力,是全球少数同时掌握1.5T、3.0T、7.0T超导磁体生产技术的独立第三方供应商,有效打破了国外技术垄断。公司拥有76项有效专利,产品性能与国外产品接近但价格更低,具有高性价比。 公司与下游MRI设备商建立了长期稳定的合作关系,客户粘性强。与前三大客户飞利浦、万东医疗及朗润医疗分别合作约16年、6年和7年,其中飞利浦是公司的战略供应商,证明了公司产品质量和管理体系达到国际标准。

  • 产品应用广泛性 公司持续加大研发投入,拓宽产品线,加速产品更新迭代和应用拓展。例如,推出了与GE“AIR”线圈对标的“云线圈”,具有轻薄柔特性,在透气性、重量和厚度等方面表现更优。公司还设计了覆盖人体各个部位的线圈,实现了全身MRI检查领域的拓展,并开发了用于动物MRI系统的老鼠、兔子、猴子线圈,填补了国内在该领域的空白,助力创新药研发。

  • 风险因素 公司面临多项风险。首先是研发费用资本化风险:公司研发投入占营业收入比例较高(10%-17%),且存在研发投入资本化情况(2021年新增资本化金额1,019.03万元)。若未来研发项目未能带来预期经济效益,可能导致减值损失,对业绩产生不利影响。其次是经营风险:由于中国对境外二手医疗设备进口维修的严格政策,公司无法将海外射频产品运回国内维修,只能以降价方式出口新产品替代,导致射频探测器出口毛利率下降(2021年对飞利浦降价10%-20%),对公司盈利能力和客户关系维护造成压力。最后是管理风险:公司实际控制人王杰持股比例相对较低(27.22%),若未来潜在投资者通过收购控制公司股权,可能导致控股地位不稳定,对公司经营发展带来不利影响。

  • 合规与舆情 公司曾因会计差错更正被全国股转公司出具警示函(2019年净利润调整比例为-49.57%)。公司持股5%以上股东结构相对稳定,董监高团队任职时间较长。公司无购销商品、提供和接受劳务的重大关联交易,但存在关联方(王杰)为公司银行借款提供连带责任担保的情况。公司无对外担保,母公司对子公司存在连带责任担保。舆情分析部分通过信源传播趋势图、词云和活跃媒体分析,反映了公司在公众和媒体中的关注度和形象。

总结

辰光医疗作为国产MRI部件的领军企业,凭借其在超导磁体和射频探测器等核心硬件领域的自主研发和技术突破,成功打破了国外技术垄断,在关键医疗设备国产化进程中扮演着重要角色。公司拥有稳定的客户资源和广泛的产品应用,受益于中国MRI设备市场巨大的增长潜力以及政府政策的强力支持。然而,公司也需警惕研发费用资本化、境外维修政策不确定性带来的经营风险,以及实际控制人持股比例较低可能引发的管理风险。未来,辰光医疗在巩固技术优势、拓展市场份额的同时,需加强风险管理,以应对复杂的市场环境和政策变化,实现持续稳健发展。

报告正文
摩熵医药企业版
9大数据库,200+子数据库,一站查询药品研发、临床、上市、销售、投资、政策等数据了解更多
我要试用
1 / 42
试读已结束,如需全文阅读可点击
下载全文
如果您有其他需求,请点击
定制服务咨询
深圳市亿渡数据科技有限公司最新报告
关于摩熵咨询

摩熵咨询是摩熵数科旗下生物医药专业咨询服务品牌,由深耕医药领域多年的专业人士组成,核心成员均来自国际顶级咨询机构和行业标杆企业,涵盖立项、市场、战略、投资等从业背景,依托摩熵数科丰富的外部专家资源及全面的医药全产业链数据库,为客户提供专业咨询服务和定制化解决方案

1W+
医药行业研究报告
200+
真实项目案例
1300+
业内高端专家资源
市场洞察与营销赋能
市场洞察与营销赋能
分析市场现状,洞察行业趋势,依托数据分析和深度研究,辅助商业决策。
立项评估及管线规划
立项评估及管线规划
提供疾病领域品种调研、专家访谈、品种立项、项目交易整套服务。
产业规划及研究服务
产业规划及研究服务
以数据为基础,为组织、园区、企业提供科学的决策依据和趋势线索。
多渠道数据分析及定制服务
多渠道数据分析及定制服务
帮助客户深入了解目标领域和市场情况,发现潜在机会,优化企业决策。
投资决策与交易估值
投资决策与交易估值
依托全球医药全产业链数据库与顶级投行级分析模型,为并购、融资、IPO提供全周期决策支持。
立即定制
洞察市场格局
解锁药品研发情报

定制咨询

400-9696-311 转1