2025中国医药研发创新与营销创新峰会
创新药迈入收获期,国际化加速前行

创新药迈入收获期,国际化加速前行

研报

创新药迈入收获期,国际化加速前行

  恒瑞医药(600276)   创新药收入强劲增长成为推动公司业绩增长的强大引擎。此外,公司国际化加速前行,创新药出海交易亦有望成为稳定的收入贡献来源。首次覆盖给予“买入”评级,目标价人民币61元。   创新转型成功,创新药收入持续推动公司业绩增长。作为国内制药行业龙头,公司近年来集采风险基本出清,创新转型成功,创新药收入强劲增长(2023/1H24分别实现22%/33%同比增长),成为推动公司业绩增长的强大引擎。截至1H24,创新药约占公司收入46%左右。目前公司累计有17款创新药物获批。展望未来,随着更多肿瘤、自免、代谢创新药的获批及放量,我们认为未来三年公司创新药收入有望维持20%-30%同比增速,持续推动公司业绩增长。   公司是国内ADC管线资产储备最为丰富的企业之一,2025年有望迎来首款ADC获批上市。肿瘤是公司多年来核心疾病领域(约贡献收入53%),ADC已成为公司未来肿瘤管线重点。经过10年的ADC研发积累,公司成功开发12款新型、具有差异化的ADC分子进入临床阶段,成为国内ADC管线最丰富的企业之一,其中4款(SHR-A1811、SHR-A1921、SHR-A1904、SHR-A2009)处于3期,首款ADC产品SHR-A1811有望于2025年获批上市。凭借差异化的ADC分子设计、优秀的临床数据(单用及潜在丰富的联用空间)、先发优势及强大的商业化实力,我们认为ADC将成为公司中长期肿瘤板块的强劲驱动力,公司亦有望在国内ADC竞争中长期处于行业领先状态。   创新药出海授权不断丰富与升级,国际化有望进一步加速。自2023年以来,公司大幅加速了创新药出海授权的步伐,出海药物数量不断增加,出海授权的药物创新性越来越高,且具备全球潜在同类最佳的潜力(例如:TSLP单抗)。此外,海外合作伙伴的规模亦进一步升级,例如2023年公司成功授权HRS-1167与SHR-A1904至德国Merck KGaA,2023年出海的TSLP分子授权予OneBio后被GSK收购。此外,出海授权的合作模式亦于2024年进一步创新至通过NewCo形式出海(例如,3个GLP-1创新药出海至Hercules),公司不仅可在海外新成立的公司保持一定话语权,亦可享受海外公司后续潜在的估值收益。更重要的是,随着全球BD负责人Jens Bitsche-Norhave近期加入,其跨国大药企近20年的BD经验及国际化视野有望加快公司创新药出海的步伐。短期来看,BD交易的首付款将为公司带来新的利润增长点。此外,2025年公司有望实现“双艾”组合的美国上市。中长期来看,随着具备全球同类最佳潜力的出海产品往后期推进及获批,公司的海外里程碑收入及分成收入有望逐步提升。   首次覆盖给予“买入”评级,目标价人民币61元。我们预测公司2024E/2025E/2026E有望实现272亿/297亿/334亿元收入,60亿/65亿/77亿元归母净利润。我们采取SOTP估值方法分别对创新药及仿制药业务估值,我们预计公司创新药业务估值约为3,229亿元(基于DCF估值,WACC:7.8%,永续增长率3%),仿制药业务估值约为662亿元(基于PE倍数估值,采取20x2025E PE),加总我们得到公司目标市值3891亿元,对应目标价人民币61元。   投资风险:销售不及预期、竞争激烈、研发延误或失败、国际化进展不顺利、利润不及预期。
报告标签:
  • 个股研报
报告专题:
  • 下载次数:

    322

  • 发布机构:

    浦银国际证券有限公司

  • 发布日期:

    2024-11-28

  • 页数:

    77页

下载全文
定制咨询
报告内容
AI精读报告
报告摘要

  恒瑞医药(600276)

  创新药收入强劲增长成为推动公司业绩增长的强大引擎。此外,公司国际化加速前行,创新药出海交易亦有望成为稳定的收入贡献来源。首次覆盖给予“买入”评级,目标价人民币61元。

  创新转型成功,创新药收入持续推动公司业绩增长。作为国内制药行业龙头,公司近年来集采风险基本出清,创新转型成功,创新药收入强劲增长(2023/1H24分别实现22%/33%同比增长),成为推动公司业绩增长的强大引擎。截至1H24,创新药约占公司收入46%左右。目前公司累计有17款创新药物获批。展望未来,随着更多肿瘤、自免、代谢创新药的获批及放量,我们认为未来三年公司创新药收入有望维持20%-30%同比增速,持续推动公司业绩增长。

  公司是国内ADC管线资产储备最为丰富的企业之一,2025年有望迎来首款ADC获批上市。肿瘤是公司多年来核心疾病领域(约贡献收入53%),ADC已成为公司未来肿瘤管线重点。经过10年的ADC研发积累,公司成功开发12款新型、具有差异化的ADC分子进入临床阶段,成为国内ADC管线最丰富的企业之一,其中4款(SHR-A1811、SHR-A1921、SHR-A1904、SHR-A2009)处于3期,首款ADC产品SHR-A1811有望于2025年获批上市。凭借差异化的ADC分子设计、优秀的临床数据(单用及潜在丰富的联用空间)、先发优势及强大的商业化实力,我们认为ADC将成为公司中长期肿瘤板块的强劲驱动力,公司亦有望在国内ADC竞争中长期处于行业领先状态。

  创新药出海授权不断丰富与升级,国际化有望进一步加速。自2023年以来,公司大幅加速了创新药出海授权的步伐,出海药物数量不断增加,出海授权的药物创新性越来越高,且具备全球潜在同类最佳的潜力(例如:TSLP单抗)。此外,海外合作伙伴的规模亦进一步升级,例如2023年公司成功授权HRS-1167与SHR-A1904至德国Merck KGaA,2023年出海的TSLP分子授权予OneBio后被GSK收购。此外,出海授权的合作模式亦于2024年进一步创新至通过NewCo形式出海(例如,3个GLP-1创新药出海至Hercules),公司不仅可在海外新成立的公司保持一定话语权,亦可享受海外公司后续潜在的估值收益。更重要的是,随着全球BD负责人Jens Bitsche-Norhave近期加入,其跨国大药企近20年的BD经验及国际化视野有望加快公司创新药出海的步伐。短期来看,BD交易的首付款将为公司带来新的利润增长点。此外,2025年公司有望实现“双艾”组合的美国上市。中长期来看,随着具备全球同类最佳潜力的出海产品往后期推进及获批,公司的海外里程碑收入及分成收入有望逐步提升。

  首次覆盖给予“买入”评级,目标价人民币61元。我们预测公司2024E/2025E/2026E有望实现272亿/297亿/334亿元收入,60亿/65亿/77亿元归母净利润。我们采取SOTP估值方法分别对创新药及仿制药业务估值,我们预计公司创新药业务估值约为3,229亿元(基于DCF估值,WACC:7.8%,永续增长率3%),仿制药业务估值约为662亿元(基于PE倍数估值,采取20x2025E PE),加总我们得到公司目标市值3891亿元,对应目标价人民币61元。

  投资风险:销售不及预期、竞争激烈、研发延误或失败、国际化进展不顺利、利润不及预期。

中心思想

创新驱动业绩增长

恒瑞医药凭借成功的创新转型,创新药收入实现强劲增长,成为推动公司业绩增长的核心引擎。2023年和1H24创新药收入分别实现22%和33%的同比增速,占总收入的比例分别达到44%和46%。公司在肿瘤、代谢、自免及呼吸等多个治疗领域拥有丰富的创新药管线,特别是在ADC、GLP-1和JAK1抑制剂等热门赛道,多个晚期资产具备全球同类最佳潜力,有望在未来三年内持续推动创新药收入维持20%-30%的同比增速。

国际化与多元化布局

恒瑞医药的国际化战略正在加速推进,通过出海授权交易(如GLP-1产品组合授权美国Hercules公司,总交易额高达60.35亿美元)和“双艾”组合(卡瑞利珠单抗联合阿帕替尼)在美国重新提交BLA等举措,有望为公司带来稳定的海外收入贡献和潜在的估值收益。同时,公司在多个创新药领域获得美国FDA的孤儿药资格认定或快速通道资格,进一步加速了国际化进程。仿制药集采风险已基本出清,为创新药的持续增长提供了稳定的经营基础。浦银国际首次覆盖给予“买入”评级,目标价人民币61元,反映了对公司未来创新药收获期和国际化前景的积极预期。

主要内容

创新转型成功,创新药收入屡创新高

创新药业绩驱动力分析

恒瑞医药作为国内制药行业龙头,已成功实现创新转型,创新药收入成为推动公司业绩增长的强大引擎。2023年,公司创新药含税收入达到106.37亿元,同比增长22%;2024年上半年(1H24),创新药含税收入进一步增长至66.12亿元,同比增速高达33%。从收入占比来看,创新药占公司总收入(除税口径)的比例从2022年的38%上升至2023年的43%,并在1H24进一步提升至46%。展望未来,根据公司股权激励计划,预计2024E、2025E、2026E创新药含税收入将分别实现130亿元、165亿元、208亿元,对应22.2%、26.9%、26.1%的同比增速,未来三年有望维持20%-30%的同比增速,持续推动公司业绩增长。

丰富的产品管线与研发平台

恒瑞医药目前累计有17款创新药物在国内获批上市(包括2款引进产品),涵盖PD-1、PARP、PD-L1、CDK4/6以及DPP-4等多个热门新药靶点,治疗领域覆盖肿瘤、血液系统、麻醉镇痛、慢性病以及感染等。其中,卡瑞利珠单抗(PD-1)、海曲泊帕(TPO-RA)、吡咯替尼、阿帕替尼、瑞马唑仑、瑞维鲁胺等品种在2023年贡献了较大的销售收入。近两年新获批上市的创新药,如达尔西利(CDK4/6)、瑞维鲁胺(AR)、海曲泊帕(TPO-RA)、恒格列净(SLGT-2)、瑞格列汀(DPP4),有望加速推动公司短中期收入增长。

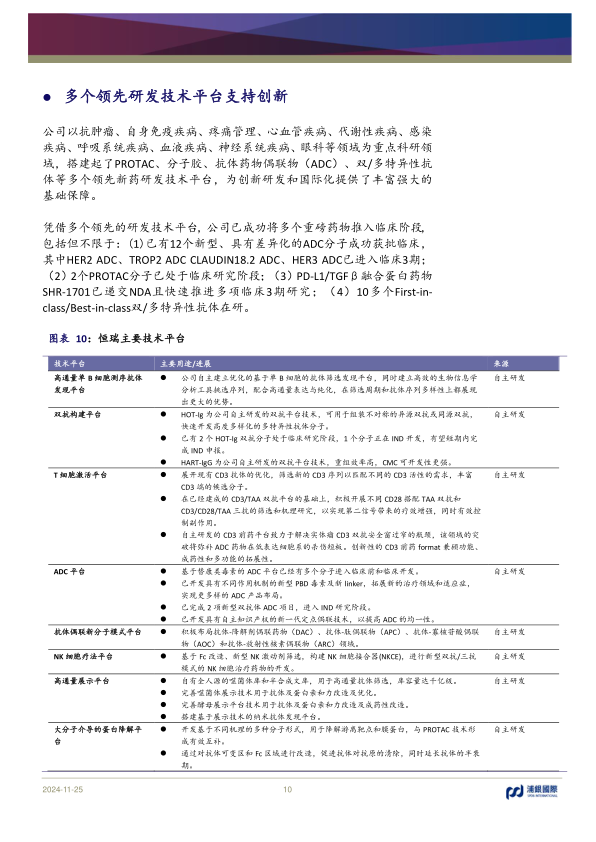
公司以抗肿瘤、自身免疫疾病、代谢性疾病、感染疾病等领域为重点科研方向,搭建了PROTAC、分子胶、抗体药物偶联物(ADC)、双/多特异性抗体等多个领先新药研发技术平台。凭借这些平台,公司已成功将12个新型、差异化的ADC分子推入临床阶段(其中HER2 ADC、TROP2 ADC、CLAUDIN18.2 ADC、HER3 ADC已进入临床3期),2个PROTAC分子处于临床研究阶段,PD-L1/TGFβ融合蛋白药物SHR-1701已递交NDA,并有10多个First-in-class/Best-in-class双/多特异性抗体在研,为创新研发和国际化提供了强大基础保障。

肿瘤领域:ADC与双抗的突破

恒瑞医药在肿瘤领域深耕多年,贡献了公司约53%的收入。ADC已成为公司未来肿瘤管线的重点。

HER2 ADC:SHR-A1811的市场潜力

SHR-A1811是一款对标第一三共T-DXd(DS-8201)的HER2 ADC新药,是公司进展最快的ADC,目前已推进到3期临床,并有6个适应症被CDE纳入突破性治疗品种名单。该药物通过改进分子设计和优化毒素选择,降低毒性并增加血清稳定性,提高旁观者杀伤效应。

  • HER2+ NSCLC:作为国产首家申报肺癌上市的HER2 ADC,SHR-A1811已于2024年9月13日递交NDA。在4.8mg/kg剂量组(RP2D, n=43)的中国1/2期试验中,SHR-A1811显示出41.9%的ORR,95.3%的DCR,mPFS为8.4个月,mDOR为13.7个月。安全性方面,≥3级TRAE为41.9%,严重TRAE为11.6%,间质性肺炎发生率为0,显著好于Enhertu(间质性肺炎发生率为9.7%-14.9%)。
  • HER2+ BC:国际1期数据显示,SHR-A1811在HER2+ BC中显示出76.3%的ORR (n=118),与Enhertu和A166大致相当。安全性方面,≥3级不良反应为54.1%,严重不良反应为13%,间质性肺炎为2.6%,显著低于Enhertu(10%-15%)。
  • HER2-low BC:国际1期数据显示,SHR-A1811在HER2-low BC中显示出60.4%的ORR (n=91),略高于Enhertu(52.3% ORR),显著好于RC48 (33.3% ORR)。安全性方面,间质性肺炎为2.6%,显著低于Enhertu(12.1%)。

TROP2 ADC:SHR-A1921的差异化优势

SHR-A1921是一款靶向TROP2的ADC,采用与SHR-A1811相同的载荷SHR9265,DAR为4。其进展最快的两个适应症均为卵巢癌:铂耐药复发上皮性卵巢癌(PROC)已进入国内临床3期,铂敏感复发上皮性卵巢癌进入2/3期。在PROC一期试验中,ORR为44.8%,DCR为97.7%,mPFS为7.2个月,6-mo OS比例为91.9%,mDOR为6.4个月。安全性良好,未出现间质性肺炎或因不良反应导致的死亡。对比竞争对手SKB264,SHR-A1921在卵巢癌适应症上疗效略好,安全性亦优于SKB

报告正文
摩熵医药企业版
9大数据库,200+子数据库,一站查询药品研发、临床、上市、销售、投资、政策等数据了解更多
我要试用
1 / 77
试读已结束,如需全文阅读可点击
下载全文
如果您有其他需求,请点击
定制服务咨询
浦银国际证券有限公司最新报告
关于摩熵咨询

摩熵咨询是摩熵数科旗下生物医药专业咨询服务品牌,由深耕医药领域多年的专业人士组成,核心成员均来自国际顶级咨询机构和行业标杆企业,涵盖立项、市场、战略、投资等从业背景,依托摩熵数科丰富的外部专家资源及全面的医药全产业链数据库,为客户提供专业咨询服务和定制化解决方案

1W+
医药行业研究报告
200+
真实项目案例
1300+
业内高端专家资源
市场洞察与营销赋能
市场洞察与营销赋能
分析市场现状,洞察行业趋势,依托数据分析和深度研究,辅助商业决策。
立项评估及管线规划
立项评估及管线规划
提供疾病领域品种调研、专家访谈、品种立项、项目交易整套服务。
产业规划及研究服务
产业规划及研究服务
以数据为基础,为组织、园区、企业提供科学的决策依据和趋势线索。
多渠道数据分析及定制服务
多渠道数据分析及定制服务
帮助客户深入了解目标领域和市场情况,发现潜在机会,优化企业决策。
投资决策与交易估值
投资决策与交易估值
依托全球医药全产业链数据库与顶级投行级分析模型,为并购、融资、IPO提供全周期决策支持。
立即定制
洞察市场格局
解锁药品研发情报

定制咨询

400-9696-311 转1