2025中国医药研发创新与营销创新峰会
产能释放,国内订单增长,进入高速增长期

产能释放,国内订单增长,进入高速增长期

研报

产能释放,国内订单增长,进入高速增长期

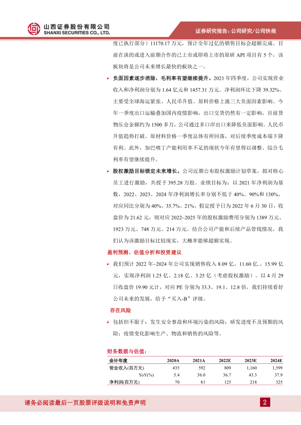
  同和药业(300636)   事件描述   公司公布2021年年度及2022Q1季度报告。2021年,公司实现营收5.92亿元,同比增长35.99%,归母净利润0.81亿元,同比增长15.80%,扣非净利润0.79亿元,同比增长17.72%。综合毛利率30.21%,净利率13.70%,ROE9.13%(摊薄)。实现EPS0.39元,拟10派0.6元转增5股。2022年一季度,公司实现营业收入1.8亿元,增长30.89%;归属于上市公司股东的净利润2682.82万元,同比增长33.22%,实现EPS0.13元。   事件点评   产品梯队丰富,内销高增速。公司产品群包括7个成熟品种、17个完成报批或正在报批的新品种以及30多个在研品种。7个成熟品种中,国内已批准并销售的品种包括盐酸文拉法辛、塞来昔布、替格瑞洛。2021年成熟品种出口业务总体平稳,加巴喷丁销量增长64%,但低于公司既定目标。2022年3月利伐沙班通过CDE审批,今年预计米拉贝隆、加巴喷丁、非布司他、维格列汀、瑞巴派特、阿哌沙班和甲苯磺酸艾多沙班处于发补阶段,预计2022年底等7个品种可以在国内获批。内销品种中,盐酸文拉法辛、塞来昔布、替格瑞洛三个品种销售处于快速上升期,后续随着越来越多的品种完成CDE注册,国内原药销售快速增长的趋势已经确立。2021年内销业务收入1.81亿元,同比增长119.88%,营收占比为30.66%;2022年一季Q1内销同比增长44.89%,营收占比为32.05%。内销业务未来仍将快速增长。   公司新产能正在逐步落地,为放量打下基础。目前公司新厂区一期工程正在进行调试,6月份开始试生产。二期工程也将在6月份开工建设,保证公司产能的持续扩充,满足新产品市场放量的生产需求,同时也为CDMO业务的发展提供产能保障。公司CDMO业务板块在2021年取得9043.72万元的收入,同比增长59.67%;2022年一季度销售额约2000万元,同比下降16.58%,与交货量少有关;2022年CMO/CDMO在手订单(含一季度已执行部分)11170.17万元,预计全年过亿的销售目标会超额完成。目前在谈的或进入前期合作的已上市或即将上市的原研API项目有5个,该板块将是公司未来增长最快的板块之一。   负面因素逐步消除,毛利率有望继续提升。2021年四季度,公司实现营业收入和净利润分别为1.64亿元和1457.31万元。净利润环比下降39.32%。主要受全球海运紧张、人民币升值、原料价格上涨三大负面因素影响。今年一季度出口运输叠加国内疫情影响,出口交货仍然有一定影响,目前货物压仓金额约为1500多万,公司通过多口岸出口来降低负面影响。人民币升值趋势打破、原材料价格一季度总体有所回落,对后续季度成本端下降有利。此外,加巴喷丁产能利用率不足的现状今年有望得以调整。综合毛利率有望继续提升。   股权激励目标锁定未来增长。公司近期公布股权激励计划草案,拟对核心员工进行激励,共授予395.28万股。业绩目标为:以2021年净利润为基数,2022、2023、2024年净利润增长率分别不低于40%、90%和130%,对应同比分别为40%、35.7%、21%。假定授予日为2022年6月30日,收盘价为21.62元,则对应2022~2025年的股权激励费用分别为1389万元、1923万元、748万元、214万元。结合公司产能和后续产品管线情况,我们认为该激励目标比较现实,大概率能够超额实现。   盈利预测、估值分析和投资建议   我们预计2022年~2024年公司实现销售收入8.09亿、11.60亿.、15.99亿元,实现净利润1.25亿、2.18亿、3.25亿(考虑股权激励)。以4月29日收盘价19.90元计,对应PE分别为33.3、19.1、12.8倍,我们持续看好公司未来的发展,给予“买入-B”评级。   存在风险   包括但不限于:发生安全事故和环境污染的风险;研发进度不及预期的风险;疫情变化影响生产、物流和销售的风险等。
报告标签:
  • 个股研报
报告专题:
  • 下载次数:

    2608

  • 发布机构:

    山西证券股份有限公司

  • 发布日期:

    2022-05-05

  • 页数:

    6页

下载全文
定制咨询
报告内容
AI精读报告
报告摘要

  同和药业(300636)

  事件描述

  公司公布2021年年度及2022Q1季度报告。2021年,公司实现营收5.92亿元,同比增长35.99%,归母净利润0.81亿元,同比增长15.80%,扣非净利润0.79亿元,同比增长17.72%。综合毛利率30.21%,净利率13.70%,ROE9.13%(摊薄)。实现EPS0.39元,拟10派0.6元转增5股。2022年一季度,公司实现营业收入1.8亿元,增长30.89%;归属于上市公司股东的净利润2682.82万元,同比增长33.22%,实现EPS0.13元。

  事件点评

  产品梯队丰富,内销高增速。公司产品群包括7个成熟品种、17个完成报批或正在报批的新品种以及30多个在研品种。7个成熟品种中,国内已批准并销售的品种包括盐酸文拉法辛、塞来昔布、替格瑞洛。2021年成熟品种出口业务总体平稳,加巴喷丁销量增长64%,但低于公司既定目标。2022年3月利伐沙班通过CDE审批,今年预计米拉贝隆、加巴喷丁、非布司他、维格列汀、瑞巴派特、阿哌沙班和甲苯磺酸艾多沙班处于发补阶段,预计2022年底等7个品种可以在国内获批。内销品种中,盐酸文拉法辛、塞来昔布、替格瑞洛三个品种销售处于快速上升期,后续随着越来越多的品种完成CDE注册,国内原药销售快速增长的趋势已经确立。2021年内销业务收入1.81亿元,同比增长119.88%,营收占比为30.66%;2022年一季Q1内销同比增长44.89%,营收占比为32.05%。内销业务未来仍将快速增长。

  公司新产能正在逐步落地,为放量打下基础。目前公司新厂区一期工程正在进行调试,6月份开始试生产。二期工程也将在6月份开工建设,保证公司产能的持续扩充,满足新产品市场放量的生产需求,同时也为CDMO业务的发展提供产能保障。公司CDMO业务板块在2021年取得9043.72万元的收入,同比增长59.67%;2022年一季度销售额约2000万元,同比下降16.58%,与交货量少有关;2022年CMO/CDMO在手订单(含一季度已执行部分)11170.17万元,预计全年过亿的销售目标会超额完成。目前在谈的或进入前期合作的已上市或即将上市的原研API项目有5个,该板块将是公司未来增长最快的板块之一。

  负面因素逐步消除,毛利率有望继续提升。2021年四季度,公司实现营业收入和净利润分别为1.64亿元和1457.31万元。净利润环比下降39.32%。主要受全球海运紧张、人民币升值、原料价格上涨三大负面因素影响。今年一季度出口运输叠加国内疫情影响,出口交货仍然有一定影响,目前货物压仓金额约为1500多万,公司通过多口岸出口来降低负面影响。人民币升值趋势打破、原材料价格一季度总体有所回落,对后续季度成本端下降有利。此外,加巴喷丁产能利用率不足的现状今年有望得以调整。综合毛利率有望继续提升。

  股权激励目标锁定未来增长。公司近期公布股权激励计划草案,拟对核心员工进行激励,共授予395.28万股。业绩目标为:以2021年净利润为基数,2022、2023、2024年净利润增长率分别不低于40%、90%和130%,对应同比分别为40%、35.7%、21%。假定授予日为2022年6月30日,收盘价为21.62元,则对应2022~2025年的股权激励费用分别为1389万元、1923万元、748万元、214万元。结合公司产能和后续产品管线情况,我们认为该激励目标比较现实,大概率能够超额实现。

  盈利预测、估值分析和投资建议

  我们预计2022年~2024年公司实现销售收入8.09亿、11.60亿.、15.99亿元,实现净利润1.25亿、2.18亿、3.25亿(考虑股权激励)。以4月29日收盘价19.90元计,对应PE分别为33.3、19.1、12.8倍,我们持续看好公司未来的发展,给予“买入-B”评级。

  存在风险

  包括但不限于:发生安全事故和环境污染的风险;研发进度不及预期的风险;疫情变化影响生产、物流和销售的风险等。

# 中心思想

## 业绩增长与产能扩张双驱动

同和药业发布2021年年度及2022年一季度报告,业绩表现良好,内销业务高速增长。公司产品梯队丰富,新产能逐步落地,为未来业绩放量打下基础。

## 股权激励与未来增长目标

公司推出股权激励计划,目标锁定未来增长,激励核心员工。分析师看好公司未来发展,给予“买入-B”评级。

# 主要内容

## 公司经营情况

公司公布2021年年度及2022Q1季度报告。2021年,公司实现营收5.92亿元,同比增长35.99%,归母净利润0.81亿元,同比增长15.80%。2022年一季度,公司实现营业收入1.8亿元,增长30.89%;归属于上市公司股东的净利润2682.82万元,同比增长33.22%。

## 产品与销售分析

公司产品线丰富,包括成熟品种和在研新品种。2021年内销业务收入1.81亿元,同比增长119.88%,营收占比为30.66%;2022年一季度内销同比增长44.89%,营收占比为32.05%。内销业务未来仍将快速增长。

## 产能与CDMO业务

公司新厂区一期工程正在进行调试,6月份开始试生产。二期工程也将在6月份开工建设。公司CDMO 业务板块在2021年取得9043.72万元的收入,同比增长59.67%;2022年一季度销售额约2000万元,同比下降16.58%。

## 盈利预测与估值

预计公司2022年~2024年实现销售收入8.09亿、11.60亿.、15.99亿元,实现净利润1.25亿、2.18亿、3.25亿。以4月29日收盘价19.90元计,对应PE分别为33.3、19.1、12.8倍,给予“买入-B”评级。

## 风险提示

报告提示了包括安全事故和环境污染的风险、研发进度不及预期的风险以及疫情变化影响生产、物流和销售的风险等。

# 总结

同和药业凭借丰富的产品线、不断扩张的产能以及CDMO业务的快速发展,业绩进入高速增长期。公司内销业务表现强劲,新产能的落地将为未来的业绩增长提供有力支撑。股权激励计划的推出,进一步激发了核心员工的积极性,为公司长期发展奠定了基础。分析师看好公司未来发展前景,维持“买入-B”评级,但同时也提示了相关风险。
报告正文
摩熵医药企业版
9大数据库,200+子数据库,一站查询药品研发、临床、上市、销售、投资、政策等数据了解更多
我要试用
1 / 6
试读已结束,如需全文阅读可点击
下载全文
如果您有其他需求,请点击
定制服务咨询
山西证券股份有限公司最新报告
关于摩熵咨询

摩熵咨询是摩熵数科旗下生物医药专业咨询服务品牌,由深耕医药领域多年的专业人士组成,核心成员均来自国际顶级咨询机构和行业标杆企业,涵盖立项、市场、战略、投资等从业背景,依托摩熵数科丰富的外部专家资源及全面的医药全产业链数据库,为客户提供专业咨询服务和定制化解决方案

1W+
医药行业研究报告
200+
真实项目案例
1300+
业内高端专家资源
市场洞察与营销赋能
市场洞察与营销赋能
分析市场现状,洞察行业趋势,依托数据分析和深度研究,辅助商业决策。
立项评估及管线规划
立项评估及管线规划
提供疾病领域品种调研、专家访谈、品种立项、项目交易整套服务。
产业规划及研究服务
产业规划及研究服务
以数据为基础,为组织、园区、企业提供科学的决策依据和趋势线索。
多渠道数据分析及定制服务
多渠道数据分析及定制服务
帮助客户深入了解目标领域和市场情况,发现潜在机会,优化企业决策。
投资决策与交易估值
投资决策与交易估值
依托全球医药全产业链数据库与顶级投行级分析模型,为并购、融资、IPO提供全周期决策支持。
立即定制
洞察市场格局
解锁药品研发情报

定制咨询

400-9696-311 转1