2025中国医药研发创新与营销创新峰会
公司简评报告:核心业务持续增长,加快全球市场布局

公司简评报告:核心业务持续增长,加快全球市场布局

研报

公司简评报告:核心业务持续增长,加快全球市场布局

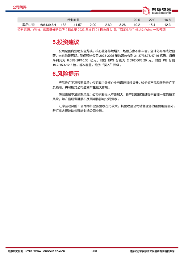
  海尔生物(688139)   投资要点   核心业务持续增长,盈利能力提升。2023年上半年,公司实现营业收入12.70亿元,同比增长0.2%;归母净利润2.78亿元,同比下降7.4%;扣非后归母净利润2.29亿元,同比下降15.9%。其中,Q2单季实现营业收入5.84亿元,同比下降17.1%;归母净利润1.41亿元,同比下降24.7%;扣非后归母净利润1.04亿元,同比下降38.9%。上半年,公司公共卫生防控类业务不再开展,对整体业绩产生一定影响。公司实现核心业务(与公共卫生防控不相关业务)收入12.67亿元,同比增长17.65%。公司销售毛利率为51.69%,同比提升0.81pct;销售净利率为22.37%,同比下降1.47pct。其中,Q2单季销售毛利率为52.48%,同比提升1.32pct;销售净利率为24.79%,同比下降1.95pct。期间费用率方面,销售、管理、财务、研发费用率分别为13.29%、7.38%、-0.84%、12.40%,销售、管理、财务、研发费用率分别同比提升0.85、1.63、0.66、1.84pct。   生命科学:实验室新方案加速放量。上半年公司该板块核心业务营收5.94亿元,同比增长5.15%。1)针对生物制药用户,拓展至细胞实验室等场景。智能自动化细胞制备方案在吉美瑞生落地,已成功在知名三甲医院应用;公司参与起草《自动化细胞库建设与管理规范(试行)》,并助力两款IND进入临床Ⅱ期。2)针对高校科研用户,全场景自动化样本管理方案日趋完善,新上市新一代-196℃智能化液氮生物样本存储系统、全自动批量开盖器、转运机器人等产品方案,目前该方案已落地国家深海基地、中科院武汉病毒研究所等国家级重点用户。   医疗创新:多场景升级,发展动力强劲。上半年公司该板块核心业务营收6.73亿元,同比增长31.44%。1)数字医院:创新智慧药房、智慧静配等自动化用药方案,智慧静配中心场景方案目前已在苏州大学附属第二医院等高端用户落地;收购苏州市厚宏智能科技有限公司。2)智慧公共卫生:升级AI+数智化预防接种门诊;创新数字化体检工作站,方案目前在北京、内蒙古等地实现落地。3)智慧用血:公司推出血小板振荡箱、血浆速冻机、无菌转移舱等产品;海尔血技(重庆)二期工厂实现部分规格普通血袋生产;公司智慧血液城市网生态不断完善,方案已覆盖山东、湖北、西藏等地区。   全球化布局成效显著。上半年,公司国内、海外核心业务收入分别为8.34亿元和4.33亿元,分别同比增加15.48%、21.46%。1)国内市场方面,公司新进入生物梅里埃、药康生物等生物制药公司及江苏、浙江等地二级医院;上半年用户中新增用户数量占比超30%。2)海外市场方面,公司持续扩大东欧、非洲等地区用户覆盖度,上半年末,公司海外经销商突破800家,为超过140个国家用户提供服务;新增与GIZ(德国国际合作机构)等国际组织的合作,在埃塞俄比亚、坦桑尼亚等国家交付重大项目;中标非盟非洲疾控中心项目并完成交付;血浆采集耗材在刚果、孟加拉国等地区实现零的突破,实验室耗材销售至美国、荷兰等国家。   投资建议:公司是国内生物安全龙头,核心业务持续增长,场景方案不断丰富,全球化布局成效显著,未来前景可期。我们预计公司2023-2025年的营收分别31.37/38.75/47.46亿元,归母净利润为6.65/8.26/10.36亿元,对应EPS分别为2.09/2.60/3.26元,对应PE分别19.2/15.4/12.3倍。首次覆盖,给予“买入”评级。   风险提示:产品推广不及预期风险;研发进展不及预期风险;汇率波动风险。
报告标签:
  • 个股研报
报告专题:
  • 下载次数:

    530

  • 发布机构:

    东海证券股份有限公司

  • 发布日期:

    2023-09-04

  • 页数:

    12页

下载全文
定制咨询
报告内容
AI精读报告
报告摘要

  海尔生物(688139)

  投资要点

  核心业务持续增长,盈利能力提升。2023年上半年,公司实现营业收入12.70亿元,同比增长0.2%;归母净利润2.78亿元,同比下降7.4%;扣非后归母净利润2.29亿元,同比下降15.9%。其中,Q2单季实现营业收入5.84亿元,同比下降17.1%;归母净利润1.41亿元,同比下降24.7%;扣非后归母净利润1.04亿元,同比下降38.9%。上半年,公司公共卫生防控类业务不再开展,对整体业绩产生一定影响。公司实现核心业务(与公共卫生防控不相关业务)收入12.67亿元,同比增长17.65%。公司销售毛利率为51.69%,同比提升0.81pct;销售净利率为22.37%,同比下降1.47pct。其中,Q2单季销售毛利率为52.48%,同比提升1.32pct;销售净利率为24.79%,同比下降1.95pct。期间费用率方面,销售、管理、财务、研发费用率分别为13.29%、7.38%、-0.84%、12.40%,销售、管理、财务、研发费用率分别同比提升0.85、1.63、0.66、1.84pct。

  生命科学:实验室新方案加速放量。上半年公司该板块核心业务营收5.94亿元,同比增长5.15%。1)针对生物制药用户,拓展至细胞实验室等场景。智能自动化细胞制备方案在吉美瑞生落地,已成功在知名三甲医院应用;公司参与起草《自动化细胞库建设与管理规范(试行)》,并助力两款IND进入临床Ⅱ期。2)针对高校科研用户,全场景自动化样本管理方案日趋完善,新上市新一代-196℃智能化液氮生物样本存储系统、全自动批量开盖器、转运机器人等产品方案,目前该方案已落地国家深海基地、中科院武汉病毒研究所等国家级重点用户。

  医疗创新:多场景升级,发展动力强劲。上半年公司该板块核心业务营收6.73亿元,同比增长31.44%。1)数字医院:创新智慧药房、智慧静配等自动化用药方案,智慧静配中心场景方案目前已在苏州大学附属第二医院等高端用户落地;收购苏州市厚宏智能科技有限公司。2)智慧公共卫生:升级AI+数智化预防接种门诊;创新数字化体检工作站,方案目前在北京、内蒙古等地实现落地。3)智慧用血:公司推出血小板振荡箱、血浆速冻机、无菌转移舱等产品;海尔血技(重庆)二期工厂实现部分规格普通血袋生产;公司智慧血液城市网生态不断完善,方案已覆盖山东、湖北、西藏等地区。

  全球化布局成效显著。上半年,公司国内、海外核心业务收入分别为8.34亿元和4.33亿元,分别同比增加15.48%、21.46%。1)国内市场方面,公司新进入生物梅里埃、药康生物等生物制药公司及江苏、浙江等地二级医院;上半年用户中新增用户数量占比超30%。2)海外市场方面,公司持续扩大东欧、非洲等地区用户覆盖度,上半年末,公司海外经销商突破800家,为超过140个国家用户提供服务;新增与GIZ(德国国际合作机构)等国际组织的合作,在埃塞俄比亚、坦桑尼亚等国家交付重大项目;中标非盟非洲疾控中心项目并完成交付;血浆采集耗材在刚果、孟加拉国等地区实现零的突破,实验室耗材销售至美国、荷兰等国家。

  投资建议:公司是国内生物安全龙头,核心业务持续增长,场景方案不断丰富,全球化布局成效显著,未来前景可期。我们预计公司2023-2025年的营收分别31.37/38.75/47.46亿元,归母净利润为6.65/8.26/10.36亿元,对应EPS分别为2.09/2.60/3.26元,对应PE分别19.2/15.4/12.3倍。首次覆盖,给予“买入”评级。

  风险提示:产品推广不及预期风险;研发进展不及预期风险;汇率波动风险。

# 中心思想

## 核心业务增长与盈利能力提升
海尔生物核心业务持续增长,盈利能力有所提升。尽管公共卫生防控类业务的减少对整体业绩产生一定影响,但核心业务收入仍保持增长态势。

## 全球化布局与未来增长潜力
公司全球化布局成效显著,国内外市场均实现增长。通过不断丰富场景方案和拓展市场,海尔生物未来发展前景可期,首次覆盖给予“买入”评级。

# 主要内容

## 1. 核心业务持续增长,盈利能力提升
*   **业绩概况**:2023年上半年,公司实现营业收入12.70亿元,同比增长0.2%;归母净利润2.78亿元,同比下降7.4%;扣非后归母净利润2.29亿元,同比下降15.9%。
*   **核心业务增长**:剔除公共卫生防控类业务的影响,核心业务收入同比增长17.65%,表明公司在其他业务领域表现强劲。
*   **盈利能力分析**:公司销售毛利率为51.69%,同比提升0.81pct;销售净利率为22.37%,同比下降1.47pct。期间费用率方面,销售、管理、财务、研发费用率均有所提升。

## 2. 商业模式逐步完善,场景方案持续丰富

### 2.1. 生命科学:实验室新方案加速放量
*   **业务构成**:生命科学板块主要包括智慧实验室,提供生物材料的存储、处理、检测、分析、转运解决方案等。
*   **增长情况**:2023上半年公司该板块核心业务营收5.94亿元,同比增长5.15%。
*   **新方案落地**:自动化样本管理、生物培养、离心制备等为代表的实验室新方案加速放量,成为新的增长点。

### 2.2. 医疗创新:多场景升级,发展动力强劲
*   **业务构成**:医疗创新板块包括数字医院、智慧公共卫生、智慧用血。
*   **增长情况**:2023上半年公司该板块核心业务营收6.73亿元,同比增长31.44%。
*   **场景升级**:数字医院创新智慧药房、智慧静配等自动化用药方案;智慧公共卫生升级AI+数智化预防接种门诊;智慧用血推出血小板振荡箱、血浆速冻机等产品。

## 3. 全球化布局成效显著
*   **国内外营收增长**:2023上半年,公司国内、国外核心业务收入分别为8.34亿元和4.33亿元,分别同比增长15.48%、21.46%。
*   **国内市场拓展**:重点拓展以医药生物公司和二级医院为代表的潜力市场。
*   **海外市场拓展**:持续扩大东欧、非洲等地区用户覆盖度,海外经销商突破800家,为超过140个国家用户提供服务。

## 4. 盈利预测
*   **收入假设**:预计2023-2025年生命科学板块业务的收入增速为7.00%、25.00%、22.00%;医疗创新板块的收入增速为11.46%、22.50%、22.81%。

## 5. 投资建议
*   **评级**:首次覆盖,给予“买入”评级。
*   **盈利预测**:预计公司2023-2025年的营收分别31.37/38.75/47.46亿元,归母净利润为6.65/8.26/10.36亿元,对应EPS分别为2.09/2.60/3.26元,对应PE分别19.2/15.4/12.3倍。

## 6. 风险提示
*   **产品推广不及预期风险**
*   **研发进展不及预期风险**
*   **汇率波动风险**

# 总结

## 核心业务稳健增长,全球化战略布局
海尔生物在2023年上半年尽管受到公共卫生防控业务下滑的影响,但核心业务依然保持了稳健增长,盈利能力有所提升。公司通过不断完善商业模式,丰富场景方案,特别是在生命科学和医疗创新两大板块,实现了显著的增长。

## 未来增长潜力与投资建议
全球化布局成效显著,国内外市场均呈现增长态势。基于对公司未来发展前景的乐观预期,东海证券首次覆盖海尔生物,给予“买入”评级,并预测公司未来几年的营收和净利润将持续增长。同时,报告也提示了产品推广、研发进展和汇率波动等潜在风险。
报告正文
摩熵医药企业版
9大数据库,200+子数据库,一站查询药品研发、临床、上市、销售、投资、政策等数据了解更多
我要试用
1 / 12
试读已结束,如需全文阅读可点击
下载全文
如果您有其他需求,请点击
定制服务咨询
东海证券股份有限公司最新报告
关于摩熵咨询

摩熵咨询是摩熵数科旗下生物医药专业咨询服务品牌,由深耕医药领域多年的专业人士组成,核心成员均来自国际顶级咨询机构和行业标杆企业,涵盖立项、市场、战略、投资等从业背景,依托摩熵数科丰富的外部专家资源及全面的医药全产业链数据库,为客户提供专业咨询服务和定制化解决方案

1W+
医药行业研究报告
200+
真实项目案例
1300+
业内高端专家资源
市场洞察与营销赋能
市场洞察与营销赋能
分析市场现状,洞察行业趋势,依托数据分析和深度研究,辅助商业决策。
立项评估及管线规划
立项评估及管线规划
提供疾病领域品种调研、专家访谈、品种立项、项目交易整套服务。
产业规划及研究服务
产业规划及研究服务
以数据为基础,为组织、园区、企业提供科学的决策依据和趋势线索。
多渠道数据分析及定制服务
多渠道数据分析及定制服务
帮助客户深入了解目标领域和市场情况,发现潜在机会,优化企业决策。
投资决策与交易估值
投资决策与交易估值
依托全球医药全产业链数据库与顶级投行级分析模型,为并购、融资、IPO提供全周期决策支持。
立即定制
洞察市场格局
解锁药品研发情报

定制咨询

400-9696-311 转1