2025中国医药研发创新与营销创新峰会
半年报跟踪:业绩健康&快速增长,继续重点推荐

半年报跟踪:业绩健康&快速增长,继续重点推荐

研报

半年报跟踪:业绩健康&快速增长,继续重点推荐

# 中心思想 本报告分析了仁和药业(000650.SH)2018年半年报,并对其未来发展潜力进行了评估。核心观点如下: ## 业绩增长与盈利能力提升 仁和药业2018年上半年营收和净利润均实现显著增长,盈利能力也得到提升。 ## 维持推荐评级 基于公司良好的激励机制、丰富的产品系列和强大的销售能力,以及不受贸易战和医改政策影响的优势,维持对仁和药业的重点推荐评级。 # 主要内容 ## 公司半年报业绩分析 公司发布2018年半年报,上半年公司实现营收22.64亿元,同比增长26.68%;实现归属上市公司股东净利润2.44亿元,同比增长51.27%;实现扣非归母净利润2.43亿元,同比增长53.78%。实现EPS 0.1973元。 ## 财务指标分析 ### 盈利能力显著提升 上半年公司毛利率为42.20%,较去年同期提升5.46个百分点,主要原因是公司加大了自产产品的销售力度。上半年销售净利率达到12.60%,较一季度的11.19%有所提升,创近年来新高。上半年公司ROE(加权)达7.81%,明显高于去年同期的5.70%。 ### 经营性现金流健康 公司上半年实现经营性净现金流净额1.78亿元,同比增长31.36%。二季度经营性现金流大幅改善,实现经营性净现金流1.61亿元,环比一季度的1715万元大幅改善。 ### 期间费用率降低 上半年公司销售费用率为19.87%,去年同期为15.81%,增加4.06个百分点。Q2的销售费用率为19.54%较一季度的20.26%有所降低。报告期,管理费用率为6.68%,低于去年同期的7.23%,表明公司费用控制良好。 ## 核心子公司业绩分析 公司子公司主要划分为医药商业和医药制造业。医药商业的核心子公司为仁和中方、仁和药业。医药制造业的核心子公司包括康美医药、药都仁和、闪亮制药、江西制药、铜鼓仁和、药都樟树制药等。各子公司均保持快速增长。 ## 投资建议 ### 投资逻辑 仁和药业不受贸易战、去杠杆及医改控费降价影响,同时,高增长,低估值。公司生产制造和消费全在国内不受贸易战影响,公司无负债,股东无质押,不受去杠杆影响。公司业务属性更类似消费品,不受医改控费降价的影响。 ### 盈利预测与估值 以当前盈利预测计算,公司今日(8.28)收盘价7.35元,对应2018-2020年PE分别为18/13/11倍。公司高成长,低估值,我们继续重点推荐。 ## 风险提示 自产产品销售不及预期的风险,销售团队扩张不及预期的风险。 # 总结 ## 核心竞争力 仁和药业凭借其优异的财务指标、核心子公司的高速增长、良好的激励机制、丰富的产品系列和强大的销售能力,展现出强劲的增长潜力。 ## 投资价值 该报告维持对仁和药业的推荐评级,认为其具备高成长和低估值的投资优势,并能有效规避贸易战和医改政策带来的风险。
报告标签:
  • 个股研报
报告专题:
  • 下载次数:

    1245

  • 发布机构:

    中国银河证券股份有限公司

  • 发布日期:

    2018-08-29

  • 页数:

    9页

下载全文
定制咨询
AI精读报告

中心思想

本报告分析了仁和药业(000650.SH)2018年半年报,并对其未来发展潜力进行了评估。核心观点如下:

业绩增长与盈利能力提升

仁和药业2018年上半年营收和净利润均实现显著增长,盈利能力也得到提升。

维持推荐评级

基于公司良好的激励机制、丰富的产品系列和强大的销售能力,以及不受贸易战和医改政策影响的优势,维持对仁和药业的重点推荐评级。

主要内容

公司半年报业绩分析

公司发布2018年半年报,上半年公司实现营收22.64亿元,同比增长26.68%;实现归属上市公司股东净利润2.44亿元,同比增长51.27%;实现扣非归母净利润2.43亿元,同比增长53.78%。实现EPS 0.1973元。

财务指标分析

盈利能力显著提升

上半年公司毛利率为42.20%,较去年同期提升5.46个百分点,主要原因是公司加大了自产产品的销售力度。上半年销售净利率达到12.60%,较一季度的11.19%有所提升,创近年来新高。上半年公司ROE(加权)达7.81%,明显高于去年同期的5.70%。

经营性现金流健康

公司上半年实现经营性净现金流净额1.78亿元,同比增长31.36%。二季度经营性现金流大幅改善,实现经营性净现金流1.61亿元,环比一季度的1715万元大幅改善。

期间费用率降低

上半年公司销售费用率为19.87%,去年同期为15.81%,增加4.06个百分点。Q2的销售费用率为19.54%较一季度的20.26%有所降低。报告期,管理费用率为6.68%,低于去年同期的7.23%,表明公司费用控制良好。

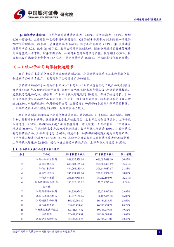
核心子公司业绩分析

公司子公司主要划分为医药商业和医药制造业。医药商业的核心子公司为仁和中方、仁和药业。医药制造业的核心子公司包括康美医药、药都仁和、闪亮制药、江西制药、铜鼓仁和、药都樟树制药等。各子公司均保持快速增长。

投资建议

投资逻辑

仁和药业不受贸易战、去杠杆及医改控费降价影响,同时,高增长,低估值。公司生产制造和消费全在国内不受贸易战影响,公司无负债,股东无质押,不受去杠杆影响。公司业务属性更类似消费品,不受医改控费降价的影响。

盈利预测与估值

以当前盈利预测计算,公司今日(8.28)收盘价7.35元,对应2018-2020年PE分别为18/13/11倍。公司高成长,低估值,我们继续重点推荐。

风险提示

自产产品销售不及预期的风险,销售团队扩张不及预期的风险。

总结

核心竞争力

仁和药业凭借其优异的财务指标、核心子公司的高速增长、良好的激励机制、丰富的产品系列和强大的销售能力,展现出强劲的增长潜力。

投资价值

该报告维持对仁和药业的推荐评级,认为其具备高成长和低估值的投资优势,并能有效规避贸易战和医改政策带来的风险。

报告正文
摩熵医药企业版
9大数据库,200+子数据库,一站查询药品研发、临床、上市、销售、投资、政策等数据了解更多
我要试用
1 / 9
试读已结束,如需全文阅读可点击
下载全文
如果您有其他需求,请点击
定制服务咨询
中国银河证券股份有限公司最新报告
关于摩熵咨询

摩熵咨询是摩熵数科旗下生物医药专业咨询服务品牌,由深耕医药领域多年的专业人士组成,核心成员均来自国际顶级咨询机构和行业标杆企业,涵盖立项、市场、战略、投资等从业背景,依托摩熵数科丰富的外部专家资源及全面的医药全产业链数据库,为客户提供专业咨询服务和定制化解决方案

1W+
医药行业研究报告
200+
真实项目案例
1300+
业内高端专家资源
市场洞察与营销赋能
市场洞察与营销赋能
分析市场现状,洞察行业趋势,依托数据分析和深度研究,辅助商业决策。
立项评估及管线规划
立项评估及管线规划
提供疾病领域品种调研、专家访谈、品种立项、项目交易整套服务。
产业规划及研究服务
产业规划及研究服务
以数据为基础,为组织、园区、企业提供科学的决策依据和趋势线索。
多渠道数据分析及定制服务
多渠道数据分析及定制服务
帮助客户深入了解目标领域和市场情况,发现潜在机会,优化企业决策。
投资决策与交易估值
投资决策与交易估值
依托全球医药全产业链数据库与顶级投行级分析模型,为并购、融资、IPO提供全周期决策支持。
立即定制
洞察市场格局
解锁药品研发情报

定制咨询

400-9696-311 转1