2025中国医药研发创新与营销创新峰会
医疗健康行业:小荷才露尖尖角-变应原免疫治疗迎来发展契机

医疗健康行业:小荷才露尖尖角-变应原免疫治疗迎来发展契机

研报

医疗健康行业:小荷才露尖尖角-变应原免疫治疗迎来发展契机

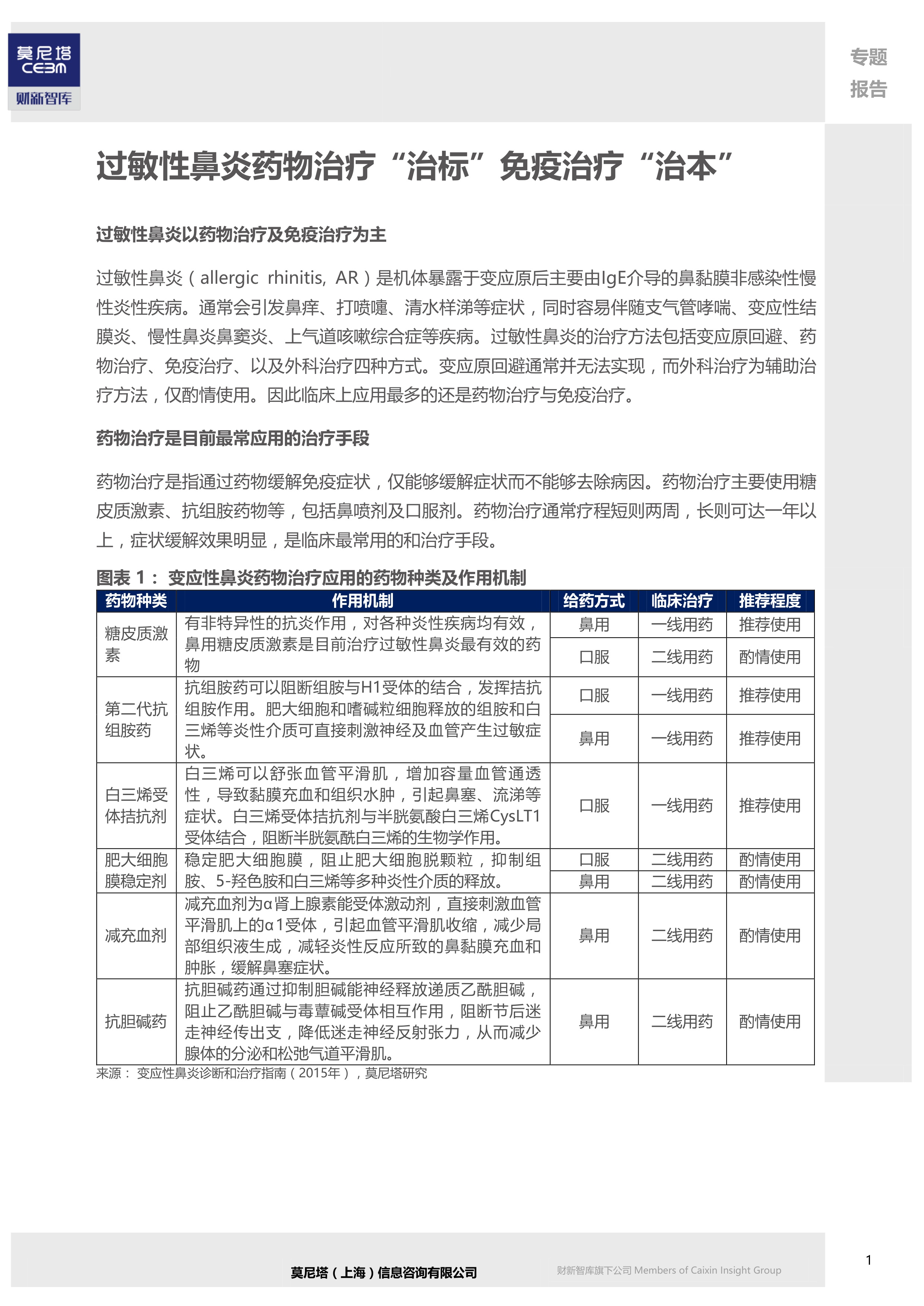
中心思想 本报告的核心观点是:过敏性鼻炎免疫治疗市场潜力巨大,但目前市场规模远未达到其潜力上限。虽然存在价格较高、医保覆盖不足以及变应原检测手段有限等限制因素,但随着临床指南的更新、人民生活水平的提高以及检测技术的进步,这些限制因素正在逐渐消除,免疫治疗有望迎来快速增长,市场规模有望突破百亿元。 过敏性鼻炎免疫治疗市场空间巨大 我国过敏性鼻炎患病率高达17.6%,其中尘螨阳性患者比例很高,估计可使用尘螨免疫治疗的存量患者高达6000万人。仅尘螨变应原免疫治疗药物的市场空间就超过百亿元。目前市场渗透率较低,未来增长空间巨大。 主要内容 过敏性鼻炎治疗现状及免疫治疗的优势 过敏性鼻炎的治疗方法主要包括药物治疗和免疫治疗。药物治疗只能缓解症状,而免疫治疗则可以诱导机体产生免疫耐受,从根本上解决过敏问题。2015年后的临床指南已将免疫治疗列为一线推荐治疗方法,其临床地位显著提升。 免疫治疗市场规模及增长潜力分析 根据2011年全国流行病学调查数据,结合尘螨阳性率及可治疗比例,推算出我国尘螨变应原免疫治疗的潜在市场规模超过百亿元。目前市场上主要有三款尘螨免疫治疗药物,其中我武生物的“畅迪”市场份额较高,但2016年实际使用患者仅32万人,与巨大的潜在市场相比,还有很大的发展空间。 限制免疫治疗放量的因素及应对策略 目前限制免疫治疗放量的因素主要包括:①临床接受度不高(已通过指南更新解决);②价格较高且无医保覆盖(随着人民生活水平提高及医保政策调整,影响逐渐减弱);③变应原检测手段有限且价格较高(皮肤检测技术的推广将解决此问题)。这些因素正在逐渐消除,为免疫治疗的快速增长创造了条件。 药物治疗与免疫治疗的协同作用 药物治疗和免疫治疗并非相互排斥,两者可以协同使用,药物治疗快速缓解症状,免疫治疗长期预防复发。 总结 本报告分析了过敏性鼻炎免疫治疗市场的现状、潜力及限制因素。结论是:过敏性鼻炎免疫治疗市场潜力巨大,超过百亿元;目前市场规模较小,主要受价格、医保和检测手段限制;但这些限制因素正在逐渐消除,免疫治疗有望迎来快速增长。未来,随着临床指南的不断更新、人民生活水平的提高以及变应原检测技术的进步,免疫治疗将在过敏性鼻炎的治疗中发挥越来越重要的作用,市场规模将持续扩大。 报告中提供的市场规模数据和预测,基于现有数据和市场趋势分析,仅供参考,不构成投资建议。
报告标签:
  • 医疗行业
报告专题:
  • 下载次数:

    1407

  • 发布机构:

    莫尼塔(上海)信息咨询有限公司

  • 发布日期:

    2017-12-06

  • 页数:

    6页

下载全文
定制咨询
AI精读报告

中心思想

本报告的核心观点是:过敏性鼻炎免疫治疗市场潜力巨大,但目前市场规模远未达到其潜力上限。虽然存在价格较高、医保覆盖不足以及变应原检测手段有限等限制因素,但随着临床指南的更新、人民生活水平的提高以及检测技术的进步,这些限制因素正在逐渐消除,免疫治疗有望迎来快速增长,市场规模有望突破百亿元。

过敏性鼻炎免疫治疗市场空间巨大

我国过敏性鼻炎患病率高达17.6%,其中尘螨阳性患者比例很高,估计可使用尘螨免疫治疗的存量患者高达6000万人。仅尘螨变应原免疫治疗药物的市场空间就超过百亿元。目前市场渗透率较低,未来增长空间巨大。

主要内容

过敏性鼻炎治疗现状及免疫治疗的优势

过敏性鼻炎的治疗方法主要包括药物治疗和免疫治疗。药物治疗只能缓解症状,而免疫治疗则可以诱导机体产生免疫耐受,从根本上解决过敏问题。2015年后的临床指南已将免疫治疗列为一线推荐治疗方法,其临床地位显著提升。

免疫治疗市场规模及增长潜力分析

根据2011年全国流行病学调查数据,结合尘螨阳性率及可治疗比例,推算出我国尘螨变应原免疫治疗的潜在市场规模超过百亿元。目前市场上主要有三款尘螨免疫治疗药物,其中我武生物的“畅迪”市场份额较高,但2016年实际使用患者仅32万人,与巨大的潜在市场相比,还有很大的发展空间。

限制免疫治疗放量的因素及应对策略

目前限制免疫治疗放量的因素主要包括:①临床接受度不高(已通过指南更新解决);②价格较高且无医保覆盖(随着人民生活水平提高及医保政策调整,影响逐渐减弱);③变应原检测手段有限且价格较高(皮肤检测技术的推广将解决此问题)。这些因素正在逐渐消除,为免疫治疗的快速增长创造了条件。

药物治疗与免疫治疗的协同作用

药物治疗和免疫治疗并非相互排斥,两者可以协同使用,药物治疗快速缓解症状,免疫治疗长期预防复发。

总结

本报告分析了过敏性鼻炎免疫治疗市场的现状、潜力及限制因素。结论是:过敏性鼻炎免疫治疗市场潜力巨大,超过百亿元;目前市场规模较小,主要受价格、医保和检测手段限制;但这些限制因素正在逐渐消除,免疫治疗有望迎来快速增长。未来,随着临床指南的不断更新、人民生活水平的提高以及变应原检测技术的进步,免疫治疗将在过敏性鼻炎的治疗中发挥越来越重要的作用,市场规模将持续扩大。 报告中提供的市场规模数据和预测,基于现有数据和市场趋势分析,仅供参考,不构成投资建议。

报告正文
摩熵医药企业版
9大数据库,200+子数据库,一站查询药品研发、临床、上市、销售、投资、政策等数据了解更多
我要试用
1 / 6
试读已结束,如需全文阅读可点击
下载全文
如果您有其他需求,请点击
定制服务咨询
莫尼塔(上海)信息咨询有限公司最新报告
关于摩熵咨询

摩熵咨询是摩熵数科旗下生物医药专业咨询服务品牌,由深耕医药领域多年的专业人士组成,核心成员均来自国际顶级咨询机构和行业标杆企业,涵盖立项、市场、战略、投资等从业背景,依托摩熵数科丰富的外部专家资源及全面的医药全产业链数据库,为客户提供专业咨询服务和定制化解决方案

1W+
医药行业研究报告
200+
真实项目案例
1300+
业内高端专家资源
市场洞察与营销赋能
市场洞察与营销赋能
分析市场现状,洞察行业趋势,依托数据分析和深度研究,辅助商业决策。
立项评估及管线规划
立项评估及管线规划
提供疾病领域品种调研、专家访谈、品种立项、项目交易整套服务。
产业规划及研究服务
产业规划及研究服务
以数据为基础,为组织、园区、企业提供科学的决策依据和趋势线索。
多渠道数据分析及定制服务
多渠道数据分析及定制服务
帮助客户深入了解目标领域和市场情况,发现潜在机会,优化企业决策。
投资决策与交易估值
投资决策与交易估值
依托全球医药全产业链数据库与顶级投行级分析模型,为并购、融资、IPO提供全周期决策支持。
立即定制
洞察市场格局
解锁药品研发情报

定制咨询

400-9696-311 转1