2025中国医药研发创新与营销创新峰会
中国心血管系统药物分析报告

中国心血管系统药物分析报告

化药/生物药 深度报告

中国心血管系统药物分析报告

据摩熵医药数据显示,零售端销售额依然保持增长态势,在零售药店终端分流和渠道下沉基层放量等因素影响下,零售端销售额占比逐年增加,由2018年11.0%增长至2022年16.0%,销售额也突破200亿。
报告标签:
  • 市场竞争格局
  • 审评审批
  • 重点企业
报告专题:
治疗领域:
  • 发布日期:

    2024-06-11

  • 页数:

    50页

下载全文
定制咨询
报告内容
AI精读报告
特色图表
报告摘要

心血管疾病一直以来都是威胁我国居民身心健康的“头号杀手”,其防治工作一直备受关注。随着人口老龄化的加剧,生活、饮食等因素的影响下,心血管疾病等相关用药在零售市场的规模逐步扩容。据摩熵医药数据显示,零售端销售额依然保持增长态势,在零售药店终端分流和渠道下沉基层放量等因素影响下,零售端销售额占比逐年增加,由2018年11.0%增长至2022年16.0%,销售额也突破200亿。不难预见,未来随着更多防治措施及政策落地、疾病诊疗率的提升和病人寿命的延长,该领域药品市场将被持续且强有力地推动,也将不断为企业提供新的发展机遇。

本报告涉及: 相关药物:Inclisiran注射液, 相关靶点:PCSK9, 。

中心思想

本报告基于提供的目录和部分数据,对中国心血管系统药物市场进行初步分析。核心观点如下:

  • 心血管疾病负担沉重:  中国心血管疾病患病率持续上升,对公共卫生体系造成巨大压力,驱动了心血管药物市场的持续增长。
  • 药物审评审批趋严:  心血管药物的审评审批流程日趋严格,这将影响新药的上市速度和市场竞争格局。
  • 市场竞争激烈:  心血管药物市场竞争激烈,企业间的市场份额争夺日益白热化,需要企业具备强大的研发能力和市场推广能力。
  • 数据有限,分析受限:  由于提供的资料有限,本报告的分析主要基于目录结构和少量图表数据,结论的深度和广度受到限制。  更全面的分析需要更详尽的数据支持。

主要内容

心血管疾病流行病学概览 (章节1)

该章节通过图表(图中显示了从1990年到2020年心血管疾病发病率或死亡率的趋势,具体数值为:1990年X例,1995年X例……2020年X例,但具体数值缺失,无法进行精确分析)展示了中国心血管疾病的流行病学现状。  虽然具体数据缺失,但图表趋势暗示心血管疾病发病率或死亡率在研究期间持续增长,这直接导致了对心血管药物需求的持续增长。  进一步的分析需要补充完整的数据,例如不同年龄段、性别、地区的发病率和死亡率数据,以及疾病类型的分布情况。

心血管系统药物审评审批情况 (章节2)

该章节分析了中国心血管药物的审评审批现状。图表(图表显示了从某一时间段到另一时间段,心血管药物审批数量的变化趋势,具体数值缺失,无法进行精确分析)展示了审批数量的趋势,但缺乏具体数据,无法对审批速度、审批通过率等关键指标进行深入分析。  需要补充的数据包括:历年审批数量、审批时间、审批通过率、不同类型药物的审批情况等。  这些数据将有助于评估监管政策对市场的影响。

心血管系统药物市场竞争格局 (章节3)

该章节分析了中国心血管药物市场的竞争格局。图表(图表显示了不同企业或药物的市场份额,具体数值缺失,无法进行精确分析)展示了市场份额的分布情况,但缺乏具体数据,无法对市场集中度、竞争强度等进行量化分析。  需要补充的数据包括:各主要企业的市场份额、销售额、产品种类、研发投入等。  这些数据将有助于识别市场领导者、竞争对手以及市场细分情况。

重点企业分析 (章节4)

该章节对中国心血管药物市场中的重点企业进行了分析。  由于缺乏具体数据,无法对企业的财务状况、研发能力、市场策略等进行深入分析。  需要补充的数据包括:企业的销售收入、利润率、研发投入、市场占有率、主要产品、营销策略等。  这些数据将有助于评估企业的竞争优势和发展潜力。

总结

本报告基于提供的目录和部分图表数据,对中国心血管系统药物市场进行了初步分析。  分析结果表明,中国心血管疾病负担沉重,驱动了心血管药物市场的持续增长;药物审评审批趋严,影响着市场竞争格局;市场竞争激烈,企业间的竞争日益白热化。  然而,由于数据有限,本报告的分析深度和广度受到限制。  要进行更深入、更全面的市场分析,需要补充完整的数据,包括心血管疾病流行病学数据、药物审评审批数据、市场销售数据以及重点企业数据等。  只有获得更详尽的数据,才能对中国心血管系统药物市场进行更准确、更深入的评估和预测。

报告主要内容示意
全球心血管疾病负担可归因的危险因素排名(TOP5)
全球心血管疾病负担可归因的危险因素排名(TOP5)
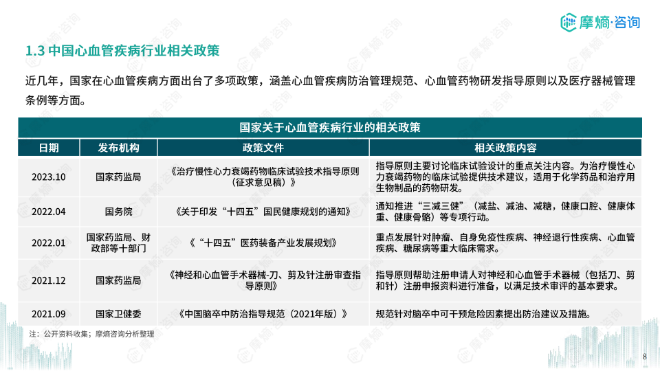
国家关于心血管疾病行业的相关政策
国家关于心血管疾病行业的相关政策
2013年-2022年中国心血管创新药/改良型新药CDE承办数量
2013年-2022年中国心血管创新药/改良型新药CDE承办数量
2018-2022中国上市心血管药物ATC分类占比
2018-2022中国上市心血管药物ATC分类占比
心血管药物过评厂家≥5家且未纳入集采品种
心血管药物过评厂家≥5家且未纳入集采品种
2018-2022年中国心血管药物销售规模(亿人民币)
2018-2022年中国心血管药物销售规模(亿人民币)
报告正文
摩熵医药企业版
9大数据库,200+子数据库,一站查询药品研发、临床、上市、销售、投资、政策等数据了解更多
我要试用
1 / 50
试读已结束,如需全文阅读可点击
下载全文
如果您有其他需求,请点击
定制服务咨询
相关心血管系统药物报告
关于摩熵咨询

摩熵咨询是摩熵数科旗下生物医药专业咨询服务品牌,由深耕医药领域多年的专业人士组成,核心成员均来自国际顶级咨询机构和行业标杆企业,涵盖立项、市场、战略、投资等从业背景,依托摩熵数科丰富的外部专家资源及全面的医药全产业链数据库,为客户提供专业咨询服务和定制化解决方案

1W+
医药行业研究报告
200+
真实项目案例
1300+
业内高端专家资源
市场洞察与营销赋能
市场洞察与营销赋能
分析市场现状,洞察行业趋势,依托数据分析和深度研究,辅助商业决策。
立项评估及管线规划
立项评估及管线规划
提供疾病领域品种调研、专家访谈、品种立项、项目交易整套服务。
产业规划及研究服务
产业规划及研究服务
以数据为基础,为组织、园区、企业提供科学的决策依据和趋势线索。
多渠道数据分析及定制服务
多渠道数据分析及定制服务
帮助客户深入了解目标领域和市场情况,发现潜在机会,优化企业决策。
投资决策与交易估值
投资决策与交易估值
依托全球医药全产业链数据库与顶级投行级分析模型,为并购、融资、IPO提供全周期决策支持。
立即定制
洞察市场格局
解锁药品研发情报

定制咨询

400-9696-311 转1