2025中国医药研发创新与营销创新峰会
2025年炭黑行业分析

2025年炭黑行业分析

研报

2025年炭黑行业分析

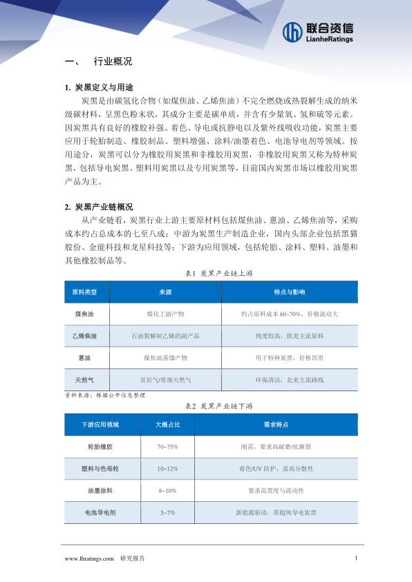
  近年来,我国炭黑行业产能稳步增长,随着行业新增产能陆续释放,供需矛盾日益加剧,炭黑设备开工率和产能利用率总体偏低,产量增速较缓,行业面临一定的结构性产能过剩问题。2024 年,炭黑市场受原料油价格波动、产能过剩与下游需求变化等多重因素影响,产品价格震荡下行,企业经营压力有所加大。此外,随着环保和“双碳”政策的持续实施,炭黑企业环保改造成本呈上升态势。   未来,我国炭黑市场总量预计将保持温和增长,市场需求将逐渐向高端化、差异化转变,行业集中度或将持续提升,头部炭黑企业优势进一步扩大。未来,炭黑行业将向技术创新驱动及绿色低碳方向转型,产品结构的优化及行业集中度的提升有助于提高行业整体竞争力水平,企业间分化将进一步加剧
报告标签:
  • 化学制品
报告专题:
  • 下载次数:

    2413

  • 发布机构:

    联合资信评估股份有限公司

  • 发布日期:

    2025-08-10

  • 页数:

    10页

下载全文
定制咨询
报告内容
报告摘要

  近年来,我国炭黑行业产能稳步增长,随着行业新增产能陆续释放,供需矛盾日益加剧,炭黑设备开工率和产能利用率总体偏低,产量增速较缓,行业面临一定的结构性产能过剩问题。2024 年,炭黑市场受原料油价格波动、产能过剩与下游需求变化等多重因素影响,产品价格震荡下行,企业经营压力有所加大。此外,随着环保和“双碳”政策的持续实施,炭黑企业环保改造成本呈上升态势。

  未来,我国炭黑市场总量预计将保持温和增长,市场需求将逐渐向高端化、差异化转变,行业集中度或将持续提升,头部炭黑企业优势进一步扩大。未来,炭黑行业将向技术创新驱动及绿色低碳方向转型,产品结构的优化及行业集中度的提升有助于提高行业整体竞争力水平,企业间分化将进一步加剧

报告正文
摩熵医药企业版
9大数据库,200+子数据库,一站查询药品研发、临床、上市、销售、投资、政策等数据了解更多
我要试用
1 / 10
试读已结束,如需全文阅读可点击
下载全文
如果您有其他需求,请点击
定制服务咨询
联合资信评估股份有限公司最新报告
关于摩熵咨询

摩熵咨询是摩熵数科旗下生物医药专业咨询服务品牌,由深耕医药领域多年的专业人士组成,核心成员均来自国际顶级咨询机构和行业标杆企业,涵盖立项、市场、战略、投资等从业背景,依托摩熵数科丰富的外部专家资源及全面的医药全产业链数据库,为客户提供专业咨询服务和定制化解决方案

1W+
医药行业研究报告
200+
真实项目案例
1300+
业内高端专家资源
市场洞察与营销赋能
市场洞察与营销赋能
分析市场现状,洞察行业趋势,依托数据分析和深度研究,辅助商业决策。
立项评估及管线规划
立项评估及管线规划
提供疾病领域品种调研、专家访谈、品种立项、项目交易整套服务。
产业规划及研究服务
产业规划及研究服务
以数据为基础,为组织、园区、企业提供科学的决策依据和趋势线索。
多渠道数据分析及定制服务
多渠道数据分析及定制服务
帮助客户深入了解目标领域和市场情况,发现潜在机会,优化企业决策。
投资决策与交易估值
投资决策与交易估值
依托全球医药全产业链数据库与顶级投行级分析模型,为并购、融资、IPO提供全周期决策支持。
立即定制
洞察市场格局
解锁药品研发情报

定制咨询

400-9696-311 转1