2025中国医药研发创新与营销创新峰会
生物农化制品:绿色农业的新引擎

生物农化制品:绿色农业的新引擎

研报

生物农化制品:绿色农业的新引擎

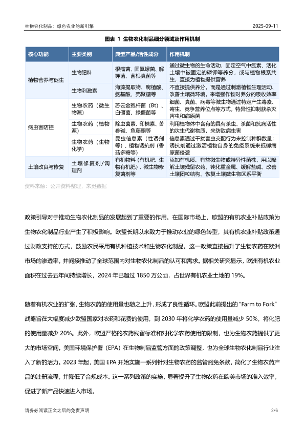
  生物农化制品   生物农化制品行业作为现代农业投入品体系中的重要组成部分,涵盖了以生物技术为基础的农药、肥料、生物刺激素及土壤调理剂等产品。该行业以微生物菌剂、生物农药、生物肥料和生物发酵制品为核心产品类别,致力于通过绿色、可持续的方式提升农作物产量与品质。近年来,随着全球对生态环境保护和食品安全问题的关注不断提升,生物农化制品因其低毒、可降解、环境友好等优势,逐渐成为农业投入品升级的重要方向。行业整体呈现出由传统化学投入品向生物投入品过渡的趋势,特别是在病虫害防治和土壤修复等领域,生物农药和生物肥料的应用比例逐年上升。与此同时,行业技术路线也在不断演进,从早期的天然菌株筛选逐步转向基因工程、合成生物学等现代生物技术的深度应用,推动产品性能和适应性显著提升。
报告标签:
  • 化学制品
报告专题:
  • 下载次数:

    494

  • 发布机构:

    深圳来觅数据信息科技

  • 发布日期:

    2025-09-11

  • 页数:

    6页

下载全文
定制咨询
报告内容
报告摘要

  生物农化制品

  生物农化制品行业作为现代农业投入品体系中的重要组成部分,涵盖了以生物技术为基础的农药、肥料、生物刺激素及土壤调理剂等产品。该行业以微生物菌剂、生物农药、生物肥料和生物发酵制品为核心产品类别,致力于通过绿色、可持续的方式提升农作物产量与品质。近年来,随着全球对生态环境保护和食品安全问题的关注不断提升,生物农化制品因其低毒、可降解、环境友好等优势,逐渐成为农业投入品升级的重要方向。行业整体呈现出由传统化学投入品向生物投入品过渡的趋势,特别是在病虫害防治和土壤修复等领域,生物农药和生物肥料的应用比例逐年上升。与此同时,行业技术路线也在不断演进,从早期的天然菌株筛选逐步转向基因工程、合成生物学等现代生物技术的深度应用,推动产品性能和适应性显著提升。

报告正文
摩熵医药企业版
9大数据库,200+子数据库,一站查询药品研发、临床、上市、销售、投资、政策等数据了解更多
我要试用
1 / 6
试读已结束,如需全文阅读可点击
下载全文
如果您有其他需求,请点击
定制服务咨询
深圳来觅数据信息科技最新报告
关于摩熵咨询

摩熵咨询是摩熵数科旗下生物医药专业咨询服务品牌,由深耕医药领域多年的专业人士组成,核心成员均来自国际顶级咨询机构和行业标杆企业,涵盖立项、市场、战略、投资等从业背景,依托摩熵数科丰富的外部专家资源及全面的医药全产业链数据库,为客户提供专业咨询服务和定制化解决方案

1W+
医药行业研究报告
200+
真实项目案例
1300+
业内高端专家资源
市场洞察与营销赋能
市场洞察与营销赋能
分析市场现状,洞察行业趋势,依托数据分析和深度研究,辅助商业决策。
立项评估及管线规划
立项评估及管线规划
提供疾病领域品种调研、专家访谈、品种立项、项目交易整套服务。
产业规划及研究服务
产业规划及研究服务
以数据为基础,为组织、园区、企业提供科学的决策依据和趋势线索。
多渠道数据分析及定制服务
多渠道数据分析及定制服务
帮助客户深入了解目标领域和市场情况,发现潜在机会,优化企业决策。
投资决策与交易估值
投资决策与交易估值
依托全球医药全产业链数据库与顶级投行级分析模型,为并购、融资、IPO提供全周期决策支持。
立即定制
洞察市场格局
解锁药品研发情报

定制咨询

400-9696-311 转1