

-
{{ listItem.name }}快速筛选药品,用摩熵药筛微信扫一扫-立即使用
诺华重注小核酸肝外递送
下载次数:
2057 次
发布机构:
深圳来觅数据信息科技
发布日期:
2025-08-20
页数:
0页
导读:8月7日消息,诺华拟收购目前市值近60亿美元的AOC领域领军者Avidity Biosciences(NASDAQ:RNA),旨在通过扩充管线强化罕见病治疗领域的核心布局。据介绍,Avidity Biosciences是一家致力于提供一类名为抗体寡核苷酸偶联药物(AOC)的新型RNA疗法的生物制药公司,目前旗下共有三条处于临床阶段的AOC管线。
巨头涌入小核酸领域
小核酸药物(寡核苷酸药物)是一类通过调控基因表达实现疾病治疗的生物大分子药,包括siRNA、ASO、miRNA等,其作用机制主要基于碱基互补配对原则:siRNA通过RNA干扰(RNAi)途径降解靶mRNA,ASO通过空间位阻或RNaseH介导的切割抑制蛋白翻译,miRNA则通过调控多基因网络影响细胞功能,这类药物的核心优势在于能靶向传统“不可成药”的致病基因,在基因层面直接调控疾病相关蛋白的表达,为遗传病、罕见病和慢性病提供了突破性治疗手段。这类药物疗效显著,siRNA药物如诺华旗下的Leqvio半年一次给药即可长效降低血脂,ASO药物如Spinraza能显著改善脊髓型肌萎缩症患者运动功能。
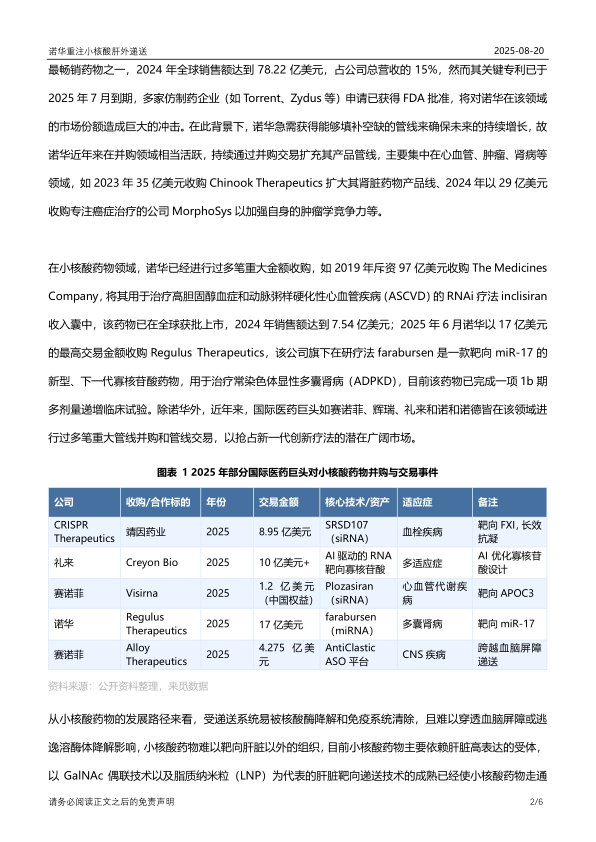
本次诺华对AvidityBiosciences收购的背景之一是诺华目前面临专利悬崖的困境,其旗下目前已经有多款重磅药物将在2025-2030年间面临专利到期,其中最主要的是心衰药物Entresto,该药物为诺华当前最畅销药物之一,2024年全球销售额达到78.22亿美元,占公司总营收的15%,然而其关键专利已于2025年7月到期,多家仿制药企业(如Torrent、Zydus等)申请已获得FDA批准,将对诺华在该领域的市场份额造成巨大的冲击。在此背景下,诺华急需获得能够填补空缺的管线来确保未来的持续增长,故诺华近年来在并购领域相当活跃,持续通过并购交易扩充其产品管线,主要集中在心血管、肿瘤、肾病等领域,如2023年35亿美元收购Chinook Therapeutics扩大其肾脏药物产品线、2024年以29亿美元收购专注癌症治疗的公司MorphoSys以加强自身的肿瘤学竞争力等。
智慧养老新时代来临,养老机器人驶入快车道
生物农化制品:绿色农业的新引擎
生物技术2025年二季度投融市场报告
干细胞疗法:临床突破与资本热浪
摩熵咨询是摩熵数科旗下生物医药专业咨询服务品牌,由深耕医药领域多年的专业人士组成,核心成员均来自国际顶级咨询机构和行业标杆企业,涵盖立项、市场、战略、投资等从业背景,依托摩熵数科丰富的外部专家资源及全面的医药全产业链数据库,为客户提供专业咨询服务和定制化解决方案
对不起!您还未登录!请登陆后查看!
您今日剩余【10】次下载额度,确定继续吗?
请填写你的需求,我们将尽快与您取得联系
{{nameTip}}
{{companyTip}}
{{telTip}}
{{sms_codeTip}}
{{emailTip}}
{{descriptionTip}}
*请放心填写您的个人信息,该信息仅用于“摩熵咨询报告”的发送