2025中国医药研发创新与营销创新峰会
摩熵咨询医药行业观察周报(2025.09.08-2025.09.14)

摩熵咨询医药行业观察周报(2025.09.08-2025.09.14)

化药/生物药 医药观察周报

摩熵咨询医药行业观察周报(2025.09.08-2025.09.14)

根据摩熵医药数据库统计,2025.09.08-2025.09.14期间共有92个创新药/改良型新药临床申请/上市申请获国家药品监督管理局药品审评中心(CDE)承办(按受理号统计,不含补充申请)。其中国产药品受理号62个,进口药品受理号30个。本周共计41款创新药/改良型新药临床试验申请获得“默示许可”,包括化学药22款,生物药18款,中药1款。
报告标签:
  • 创新药/改良型新药
  • 仿制药
  • 行业政策法规
报告专题:
治疗领域:
  • 发布日期:

    2025-09-14

  • 页数:

    21页

下载全文
定制咨询
报告内容
AI精读报告
特色图表
内容精选

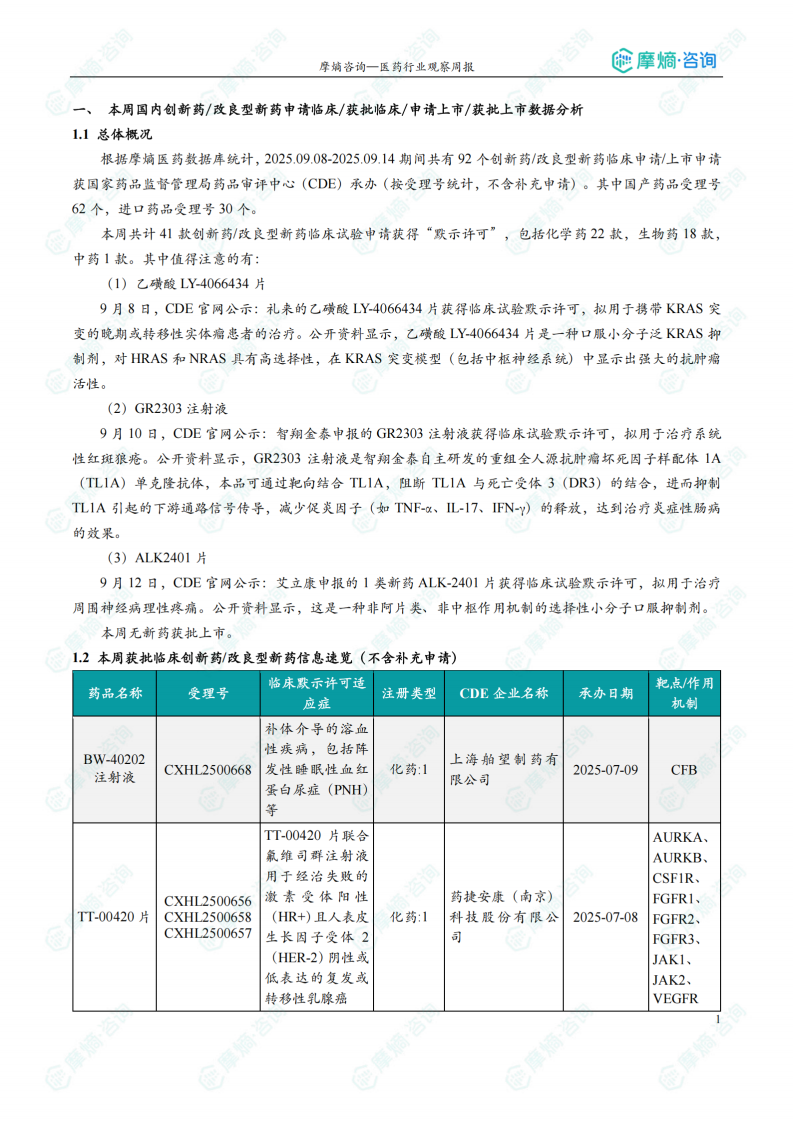
根据摩熵医药数据库统计,2025.09.08-2025.09.14期间共有92个创新药/改良型新药临床申请/上市申请获国家药品监督管理局药品审评中心(CDE)承办(按受理号统计,不含补充申请)。其中国产药品受理号62个,进口药品受理号30个。

本周共计41款创新药/改良型新药临床试验申请获得“默示许可”,包括化学药22款,生物药18款,中药1款。其中值得注意的有:

(1)乙磺酸LY-4066434片

9月8日,CDE官网公示:礼来的乙磺酸LY-4066434片获得临床试验默示许可,拟用于携带KRAS突变的晚期或转移性实体瘤患者的治疗。公开资料显示,乙磺酸LY-4066434片是一种口服小分子泛KRAS抑制剂,对HRAS和NRAS具有高选择性,在KRAS突变模型(包括中枢神经系统)中显示出强大的抗肿瘤活性。

(2)GR2303注射液

9月10日,CDE官网公示:智翔金泰申报的GR2303注射液获得临床试验默示许可,拟用于治疗系统性红斑狼疮。公开资料显示,GR2303注射液是智翔金泰自主研发的重组全人源抗肿瘤坏死因子样配体1A(TL1A)单克隆抗体,本品可通过靶向结合TL1A,阻断TL1A与死亡受体3(DR3)的结合,进而抑制TL1A引起的下游通路信号传导,减少促炎因子(如TNF-α、IL-17、IFN-γ)的释放,达到治疗炎症性肠病的效果。

(3)ALK2401片

9月12日,CDE官网公示:艾立康申报的1类新药ALK-2401片获得临床试验默示许可,拟用于治疗周围神经病理性疼痛。公开资料显示,这是一种非阿片类、非中枢作用机制的选择性小分子口服抑制剂。

本周无新药获批上市。

本报告涉及: 相关药物:ALMB-0166注射液, 相关靶点:GJA1, 相关适应症:帕金森病 。

好的,我将根据您提供的报告内容和指令,生成一份专业、分析性的Markdown格式报告摘要。

中心思想

本周的医药行业观察周报主要围绕以下几个核心观点展开:

  • 创新药研发持续活跃: 国内创新药和改良型新药的临床申请活动频繁,多个靶点和适应症的药物获得临床试验默示许可,显示出国内医药研发的活力。
  • 仿制药一致性评价稳步推进: 仿制药一致性评价工作持续进行,多个品种通过或视同通过一致性评价,主要集中在系统用抗感染药物领域。
  • 全球创新药研发动态频繁: 全球范围内,多个创新药在不同国家和地区获得批准上市或扩大适应症,临床试验结果也陆续公布,为医药行业带来新的进展。

创新药研发与临床申请动态

本报告显示,国内创新药研发持续活跃,每周都有大量临床试验申请获得批准,涵盖多种靶点和适应症,预示着未来医药市场的潜力。

仿制药一致性评价与市场格局

报告指出,仿制药一致性评价工作正在稳步推进,通过一致性评价的品种数量不断增加,这将有助于提高仿制药的质量和疗效,促进行业的健康发展。

主要内容

本周的医药行业观察周报主要包括以下几个方面的内容:

  • 国内创新药/改良型新药申请临床/获批临床/申请上市/获批上市数据分析
  • 国内仿制药/生物类似物申报/审批数据分析
  • 国内医药大健康行业政策法规汇总
  • 全球创新药研发概览

国内创新药/改良型新药数据分析

  • 总体概况: 统计了本周国内创新药/改良型新药的临床申请和上市申请数据,包括国产药品和进口药品。
  • 获批临床信息速览: 详细列出了本周获得临床试验默示许可的创新药/改良型新药信息,包括药品名称、受理号、注册类型、企业名称、承办日期、适应症和靶点/作用机制。重点关注了乙磺酸LY-4066434片、GR2303注射液和ALK2401片等药物。
  • 获批上市信息速览: 本周无新药获批上市。

国内仿制药/生物类似物数据分析

  • 总体概况: 统计了本周国内仿制药申报上市/申报临床的受理情况,以及一致性评价申请的数量。
  • 一致性评价全局分析: 分析了本周通过/视同通过一致性评价的品种的治疗领域分布、剂型分布,以及过评品种和企业的数量排名。
  • 重点品种盘点: 盘点了本周首次过评/视同过评的品种,以及过评/视同过评达7家企业的品种。

国内医药大健康行业政策法规

  • 政策法规速览: 汇总了本周国内医药大健康行业发布的政策法规,包括国家药监局发布的公告、指导原则等。
  • 重点政策解读: 详细解读了国家药监局药审中心发布的《创新药研发期间风险管理计划撰写技术指导原则(试行)》。

全球创新药研发概览

  • TOP10研发进展: 介绍了本周全球TOP10创新药的研发进展,包括诺诚健华的奥布替尼在新加坡获批、荣昌生物的泰它西普新适应症申报上市、强生的INLEXZO获FDA批准上市等。
  • TOP10临床结果: 汇总了本周全球TOP10积极/失败的临床试验结果,包括Stoke Therapeutics与渤健的zorevunersen、Vaxiion Therapeutics的VAX014、Wave Life Sciences的WVE-006等。

总结

本周的医药行业观察周报全面梳理了国内外医药行业的最新动态,从创新药研发、仿制药一致性评价、政策法规和全球研发进展等多个维度进行了分析。

  • 国内创新药研发活跃,但上市速度仍需提升。
  • 仿制药一致性评价稳步推进,将重塑市场格局。
  • 全球创新药研发持续突破,为患者带来新希望。

总的来说,医药行业正处于快速发展和变革的时期,创新是驱动行业发展的核心动力,而政策法规的不断完善将为行业的健康发展提供保障。

报告主要内容示意
本周国内医药大健康行业政策法规速览(部分)
本周国内医药大健康行业政策法规速览(部分)
过评/视同过评品种的治疗领域和剂型分布(按受理号)
过评/视同过评品种的治疗领域和剂型分布(按受理号)
品种和企业过评/视同过评数量排名榜(部分)
品种和企业过评/视同过评数量排名榜(部分)
报告正文
摩熵医药企业版
9大数据库,200+子数据库,一站查询药品研发、临床、上市、销售、投资、政策等数据了解更多
我要试用
1 / 21
试读已结束,如需全文阅读可点击
下载全文
如果您有其他需求,请点击
定制服务咨询
相关其他报告
关于摩熵咨询

摩熵咨询是摩熵数科旗下生物医药专业咨询服务品牌,由深耕医药领域多年的专业人士组成,核心成员均来自国际顶级咨询机构和行业标杆企业,涵盖立项、市场、战略、投资等从业背景,依托摩熵数科丰富的外部专家资源及全面的医药全产业链数据库,为客户提供专业咨询服务和定制化解决方案

1W+
医药行业研究报告
200+
真实项目案例
1300+
业内高端专家资源
市场洞察与营销赋能
市场洞察与营销赋能
分析市场现状,洞察行业趋势,依托数据分析和深度研究,辅助商业决策。
立项评估及管线规划
立项评估及管线规划
提供疾病领域品种调研、专家访谈、品种立项、项目交易整套服务。
产业规划及研究服务
产业规划及研究服务
以数据为基础,为组织、园区、企业提供科学的决策依据和趋势线索。
多渠道数据分析及定制服务
多渠道数据分析及定制服务
帮助客户深入了解目标领域和市场情况,发现潜在机会,优化企业决策。
投资决策与交易估值
投资决策与交易估值
依托全球医药全产业链数据库与顶级投行级分析模型,为并购、融资、IPO提供全周期决策支持。
立即定制
洞察市场格局
解锁药品研发情报

定制咨询

400-9696-311 转1