2025中国医药研发创新与营销创新峰会
康耐特光学(02276):高折射、定制业务带动毛利率提升,业绩稳定高增

康耐特光学(02276):高折射、定制业务带动毛利率提升,业绩稳定高增

研报

康耐特光学(02276):高折射、定制业务带动毛利率提升,业绩稳定高增

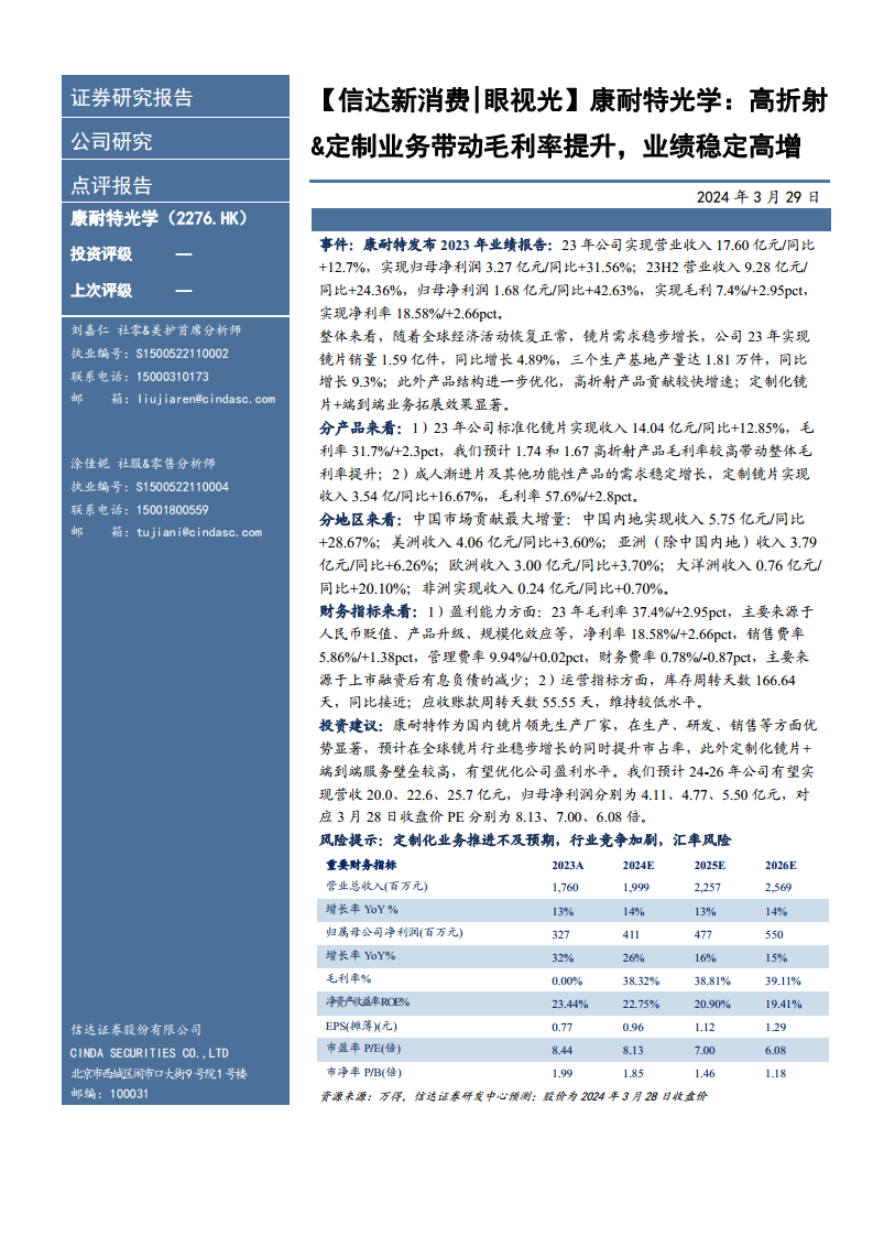
中心思想 康耐特光学2023年业绩强劲增长,盈利能力显著提升 康耐特光学在2023年实现了稳健的业绩增长,营业收入和归母净利润均表现出色,特别是归母净利润同比大幅增长31.56%。这主要得益于全球经济活动的恢复带动镜片需求增长,以及公司在产品结构优化、高折射率产品贡献和定制化业务拓展方面的显著成效。公司通过提升高附加值产品的销售占比,有效改善了整体毛利率和净利率水平。 战略聚焦高附加值产品与全球市场拓展 公司战略性地聚焦于高折射率镜片和定制化镜片等高附加值产品,并积极拓展“端到端”服务,这些举措构筑了较高的业务壁垒,并成为驱动盈利能力持续优化的关键因素。同时,中国市场作为最大的增量贡献区域,显示出公司在全球市场布局中的区域优势。展望未来,康耐特光学凭借其在生产、研发和销售方面的领先优势,有望在全球镜片行业中进一步提升市场份额,并实现业绩的稳定高增长。 主要内容 2023年业绩概览 财务表现与增长驱动 营业收入与净利润:2023年,康耐特光学实现营业收入17.60亿元,同比增长12.7%;归母净利润达3.27亿元,同比大幅增长31.56%。其中,2023年下半年表现尤为突出,营业收入9.28亿元,同比增长24.36%;归母净利润1.68亿元,同比增长42.63%。 盈利能力提升:公司毛利率达到37.4%,同比提升2.95个百分点;净利率达到18.58%,同比提升2.66个百分点。这主要得益于人民币贬值、产品结构升级以及规模化效应。 销量与生产:随着全球经济活动恢复,镜片需求稳步增长,公司2023年镜片销量达到1.59亿件,同比增长4.89%;三个生产基地产量合计1.81万件,同比增长9.3%。 产品结构优化:高折射率产品对业绩增长贡献显著,产品结构进一步优化。定制化镜片和“端到端”业务的拓展效果显著,成为公司业绩增长的重要驱动力。 分产品分析 标准化镜片与高折射率产品 标准化镜片收入:2023年标准化镜片实现收入14.04亿元,同比增长12.85%。 毛利率表现:标准化镜片毛利率为31.7%,同比提升2.3个百分点。预计这主要由1.74和1.67等高折射率产品较高的毛利率带动整体毛利率提升。 定制镜片与功能性产品 定制镜片收入:成人渐进片及其他功能性产品的需求稳定增长,定制镜片实现收入3.54亿元,同比增长16.67%。 毛利率表现:定制镜片毛利率高达57.6%,同比提升2.8个百分点,显示出其高附加值特性。 分地区分析 中国市场贡献最大增量 中国内地市场:中国内地市场表现强劲,实现收入5.75亿元,同比大幅增长28.67%,成为公司最大的增量贡献区域。 国际市场表现: 美洲市场收入4.06亿元,同比增长3.60%。 亚洲(除中国内地)市场收入3.79亿元,同比增长6.26%。 欧洲市场收入3.00亿元,同比增长3.70%。 大洋洲市场收入0.76亿元,同比增长20.10%。 非洲市场收入0.24亿元,同比增长0.70%。 财务指标分析 盈利能力与费用控制 毛利率与净利率:2023年毛利率为37.4%,同比提升2.95个百分点,主要受益于人民币贬值、产品升级和规模化效应。净利率为18.58%,同比提升2.66个百分点。 费用率:销售费率为5.86%,同比提升1.38个百分点;管理费率为9.94%,同比微增0.02个百分点;财务费率为0.78%,同比下降0.87个百分点,主要原因是上市融资后有息负债减少。 运营效率 库存周转:库存周转天数为166.64天,与去年同期接近,保持稳定。 应收账款周转:应收账款周转天数为55.55天,维持在较低水平,显示出良好的现金流管理能力。 投资建议与展望 核心优势与增长驱动 行业地位与优势:康耐特作为国内镜片领先生产厂家,在生产、研发、销售等方面具备显著优势。 市场份额提升:预计在全球镜片行业稳步增长的同时,公司有望持续提升市场占有率。 定制化业务壁垒:定制化镜片和“端到端”服务具有较高的业务壁垒,有望进一步优化公司盈利水平。 业绩预测与估值 未来业绩预测:预计公司2024-2026年营业收入将分别达到20.0亿元、22.6亿元和25.7亿元。归母净利润预计分别为4.11亿元、4.77亿元和5.50亿元。 估值水平:对应2024年3月28日收盘价,预计2024-2026年市盈率(PE)分别为8.13倍、7.00倍和6.08倍。 风险提示 定制化业务推进不及预期:定制化业务的拓展可能面临挑战,影响业绩增长。 行业竞争加剧:镜片行业竞争可能加剧,对公司市场份额和盈利能力造成压力。 汇率风险:作为国际化企业,汇率波动可能对公司财务表现产生影响。 总结 康耐特光学在2023年展现了强劲的业绩增长势头,营业收入和归母净利润均实现显著提升,特别是归母净利润同比增长超过30%。这一增长主要得益于全球镜片需求的恢复、公司产品结构的持续优化(尤其是高折射率镜片和定制化镜片的高附加值贡献),以及中国市场作为主要增长引擎的突出表现。公司通过提升高毛利率产品的销售占比,有效改善了整体盈利能力,毛利率和净利率均有显著提升。 展望未来,康耐特光学凭借其在生产、研发和销售方面的核心竞争力,以及在定制化镜片和“端到端”服务领域构筑的较高壁垒,有望在全球镜片市场中进一步扩大份额并持续优化盈利水平。尽管面临定制化业务推进不及预期、行业竞争加剧和汇率波动等风险,但公司预计在未来几年仍将保持稳定的营收和净利润增长。信达证券维持对康耐特光学的积极展望,并给出了未来三年的业绩预测,显示出对其长期发展潜力的信心。
报告专题:
  • 下载次数:

    2170

  • 发布机构:

    信达证券

  • 发布日期:

    2024-03-29

  • 页数:

    4页

下载全文
定制咨询
AI精读报告

中心思想

康耐特光学2023年业绩强劲增长,盈利能力显著提升

康耐特光学在2023年实现了稳健的业绩增长,营业收入和归母净利润均表现出色,特别是归母净利润同比大幅增长31.56%。这主要得益于全球经济活动的恢复带动镜片需求增长,以及公司在产品结构优化、高折射率产品贡献和定制化业务拓展方面的显著成效。公司通过提升高附加值产品的销售占比,有效改善了整体毛利率和净利率水平。

战略聚焦高附加值产品与全球市场拓展

公司战略性地聚焦于高折射率镜片和定制化镜片等高附加值产品,并积极拓展“端到端”服务,这些举措构筑了较高的业务壁垒,并成为驱动盈利能力持续优化的关键因素。同时,中国市场作为最大的增量贡献区域,显示出公司在全球市场布局中的区域优势。展望未来,康耐特光学凭借其在生产、研发和销售方面的领先优势,有望在全球镜片行业中进一步提升市场份额,并实现业绩的稳定高增长。

主要内容

2023年业绩概览

财务表现与增长驱动

  • 营业收入与净利润:2023年,康耐特光学实现营业收入17.60亿元,同比增长12.7%;归母净利润达3.27亿元,同比大幅增长31.56%。其中,2023年下半年表现尤为突出,营业收入9.28亿元,同比增长24.36%;归母净利润1.68亿元,同比增长42.63%。
  • 盈利能力提升:公司毛利率达到37.4%,同比提升2.95个百分点;净利率达到18.58%,同比提升2.66个百分点。这主要得益于人民币贬值、产品结构升级以及规模化效应。
  • 销量与生产:随着全球经济活动恢复,镜片需求稳步增长,公司2023年镜片销量达到1.59亿件,同比增长4.89%;三个生产基地产量合计1.81万件,同比增长9.3%。
  • 产品结构优化:高折射率产品对业绩增长贡献显著,产品结构进一步优化。定制化镜片和“端到端”业务的拓展效果显著,成为公司业绩增长的重要驱动力。

分产品分析

标准化镜片与高折射率产品

  • 标准化镜片收入:2023年标准化镜片实现收入14.04亿元,同比增长12.85%。
  • 毛利率表现:标准化镜片毛利率为31.7%,同比提升2.3个百分点。预计这主要由1.74和1.67等高折射率产品较高的毛利率带动整体毛利率提升。

定制镜片与功能性产品

  • 定制镜片收入:成人渐进片及其他功能性产品的需求稳定增长,定制镜片实现收入3.54亿元,同比增长16.67%。
  • 毛利率表现:定制镜片毛利率高达57.6%,同比提升2.8个百分点,显示出其高附加值特性。

分地区分析

中国市场贡献最大增量

  • 中国内地市场:中国内地市场表现强劲,实现收入5.75亿元,同比大幅增长28.67%,成为公司最大的增量贡献区域。
  • 国际市场表现
    • 美洲市场收入4.06亿元,同比增长3.60%。
    • 亚洲(除中国内地)市场收入3.79亿元,同比增长6.26%。
    • 欧洲市场收入3.00亿元,同比增长3.70%。
    • 大洋洲市场收入0.76亿元,同比增长20.10%。
    • 非洲市场收入0.24亿元,同比增长0.70%。

财务指标分析

盈利能力与费用控制

  • 毛利率与净利率:2023年毛利率为37.4%,同比提升2.95个百分点,主要受益于人民币贬值、产品升级和规模化效应。净利率为18.58%,同比提升2.66个百分点。
  • 费用率:销售费率为5.86%,同比提升1.38个百分点;管理费率为9.94%,同比微增0.02个百分点;财务费率为0.78%,同比下降0.87个百分点,主要原因是上市融资后有息负债减少。

运营效率

  • 库存周转:库存周转天数为166.64天,与去年同期接近,保持稳定。
  • 应收账款周转:应收账款周转天数为55.55天,维持在较低水平,显示出良好的现金流管理能力。

投资建议与展望

核心优势与增长驱动

  • 行业地位与优势:康耐特作为国内镜片领先生产厂家,在生产、研发、销售等方面具备显著优势。
  • 市场份额提升:预计在全球镜片行业稳步增长的同时,公司有望持续提升市场占有率。
  • 定制化业务壁垒:定制化镜片和“端到端”服务具有较高的业务壁垒,有望进一步优化公司盈利水平。

业绩预测与估值

  • 未来业绩预测:预计公司2024-2026年营业收入将分别达到20.0亿元、22.6亿元和25.7亿元。归母净利润预计分别为4.11亿元、4.77亿元和5.50亿元。
  • 估值水平:对应2024年3月28日收盘价,预计2024-2026年市盈率(PE)分别为8.13倍、7.00倍和6.08倍。

风险提示

  • 定制化业务推进不及预期:定制化业务的拓展可能面临挑战,影响业绩增长。
  • 行业竞争加剧:镜片行业竞争可能加剧,对公司市场份额和盈利能力造成压力。
  • 汇率风险:作为国际化企业,汇率波动可能对公司财务表现产生影响。

总结

康耐特光学在2023年展现了强劲的业绩增长势头,营业收入和归母净利润均实现显著提升,特别是归母净利润同比增长超过30%。这一增长主要得益于全球镜片需求的恢复、公司产品结构的持续优化(尤其是高折射率镜片和定制化镜片的高附加值贡献),以及中国市场作为主要增长引擎的突出表现。公司通过提升高毛利率产品的销售占比,有效改善了整体盈利能力,毛利率和净利率均有显著提升。

展望未来,康耐特光学凭借其在生产、研发和销售方面的核心竞争力,以及在定制化镜片和“端到端”服务领域构筑的较高壁垒,有望在全球镜片市场中进一步扩大份额并持续优化盈利水平。尽管面临定制化业务推进不及预期、行业竞争加剧和汇率波动等风险,但公司预计在未来几年仍将保持稳定的营收和净利润增长。信达证券维持对康耐特光学的积极展望,并给出了未来三年的业绩预测,显示出对其长期发展潜力的信心。

报告正文
摩熵医药企业版
9大数据库,200+子数据库,一站查询药品研发、临床、上市、销售、投资、政策等数据了解更多
我要试用
1 / 4
试读已结束,如需全文阅读可点击
下载全文
如果您有其他需求,请点击
定制服务咨询
信达证券最新报告
关于摩熵咨询

摩熵咨询是摩熵数科旗下生物医药专业咨询服务品牌,由深耕医药领域多年的专业人士组成,核心成员均来自国际顶级咨询机构和行业标杆企业,涵盖立项、市场、战略、投资等从业背景,依托摩熵数科丰富的外部专家资源及全面的医药全产业链数据库,为客户提供专业咨询服务和定制化解决方案

1W+
医药行业研究报告
200+
真实项目案例
1300+
业内高端专家资源
市场洞察与营销赋能
市场洞察与营销赋能
分析市场现状,洞察行业趋势,依托数据分析和深度研究,辅助商业决策。
立项评估及管线规划
立项评估及管线规划
提供疾病领域品种调研、专家访谈、品种立项、项目交易整套服务。
产业规划及研究服务
产业规划及研究服务
以数据为基础,为组织、园区、企业提供科学的决策依据和趋势线索。
多渠道数据分析及定制服务
多渠道数据分析及定制服务
帮助客户深入了解目标领域和市场情况,发现潜在机会,优化企业决策。
投资决策与交易估值
投资决策与交易估值
依托全球医药全产业链数据库与顶级投行级分析模型,为并购、融资、IPO提供全周期决策支持。
立即定制
洞察市场格局
解锁药品研发情报

定制咨询

400-9696-311 转1