2025中国医药研发创新与营销创新峰会
年报点评:业绩增长稳健,静待重组红利

年报点评:业绩增长稳健,静待重组红利

研报

年报点评:业绩增长稳健,静待重组红利

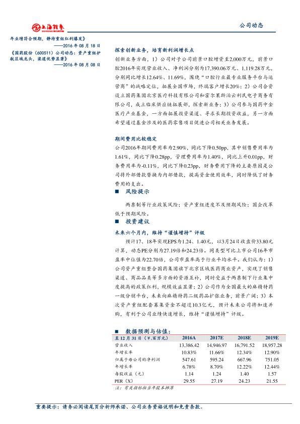
# 中心思想 * **业绩稳健增长,重组红利可期** * 国药股份2016年业绩保持稳健增长,但受工业业务下滑影响,利润增速略低于收入增速。公司积极拓展下游渠道,深化供应商合作,探索创新业务,为未来发展奠定基础。 * **资产重组是关键驱动力** * 公司重大资产重组正在推进,预计6月底前完成并表。此次重组将解决同业竞争问题,募集配套资金,打开投融资平台限制,整合北京区域医药商业资产,实现资源互补,为公司平台化发展奠定基础。 # 主要内容 ## 公司动态事项 * 公司发布2016年年度报告,拟每10股派现2元(含税)。 ## 事项点评 ### 收入增长稳健,工业业务下滑拖累利润增速 * 公司2016年实现营业收入133.86亿元,同比增长10.83%,归母净利润5.48亿元,同比增长6.78%。医药商业业务是主要收入来源,但医药工业业务收入下降且毛利率降低,拖累了利润增速。 ### 重组持续推进,预计6月底前完成并表 * 公司拟购买国控北京等四家医药商业资产,并募集配套资金用于医院供应链延伸项目等。重组已完成外部审批,预计6月底前实现并表。重组将解决同业竞争问题,募集资金,打开投融资平台限制,整合北京区域医药商业资产。 ### 探索创新业务,培育新利润增长点 * 公司对前景口腔增资,拓展全国市场;合资设立医疗科技公司和电子商务公司,成立临床供应链拓展部,探索新业务;参与国药中金医疗产业基金,拓展投资渠道。 ### 期间费用比较稳定 * 公司2016年期间费用率为2.90%,同比下降0.50pp,财务费用下降的主要原因是公司将外部借款替换为内部借款,提高资金使用效率。 ## 风险提示 * 两票制等行业政策风险;资产重组进度不及预期风险;国企改革低于预期风险。 ## 投资建议 * 维持“谨慎增持”评级。预计17、18年实现EPS为1.24、1.40元,动态PE分别为27.19倍和24.23倍。公司资产重组整合资源,受益于两票制政策红利,规模效益显著;作为全国最大的麻精特药一级分销平台,未来发展前景广阔;预计未来公司将加速并购,有利于业绩快速增长。 # 总结 本报告分析了国药股份2016年业绩及未来发展前景。公司业绩稳健增长,但受工业业务下滑影响,利润增速略低于收入增速。重大资产重组是公司未来发展的关键驱动力,将解决同业竞争问题,整合资源,为公司平台化发展奠定基础。公司积极探索创新业务,培育新的利润增长点。维持“谨慎增持”评级,但需关注行业政策风险和重组进度风险。
报告标签:
  • 个股研报
报告专题:
  • 下载次数:

    1123

  • 发布机构:

    上海证券有限责任公司

  • 发布日期:

    2017-03-29

  • 页数:

    4页

下载全文
定制咨询
AI精读报告

中心思想

  • 业绩稳健增长,重组红利可期
    • 国药股份2016年业绩保持稳健增长,但受工业业务下滑影响,利润增速略低于收入增速。公司积极拓展下游渠道,深化供应商合作,探索创新业务,为未来发展奠定基础。
  • 资产重组是关键驱动力
    • 公司重大资产重组正在推进,预计6月底前完成并表。此次重组将解决同业竞争问题,募集配套资金,打开投融资平台限制,整合北京区域医药商业资产,实现资源互补,为公司平台化发展奠定基础。

主要内容

公司动态事项

  • 公司发布2016年年度报告,拟每10股派现2元(含税)。

事项点评

收入增长稳健,工业业务下滑拖累利润增速

  • 公司2016年实现营业收入133.86亿元,同比增长10.83%,归母净利润5.48亿元,同比增长6.78%。医药商业业务是主要收入来源,但医药工业业务收入下降且毛利率降低,拖累了利润增速。

重组持续推进,预计6月底前完成并表

  • 公司拟购买国控北京等四家医药商业资产,并募集配套资金用于医院供应链延伸项目等。重组已完成外部审批,预计6月底前实现并表。重组将解决同业竞争问题,募集资金,打开投融资平台限制,整合北京区域医药商业资产。

探索创新业务,培育新利润增长点

  • 公司对前景口腔增资,拓展全国市场;合资设立医疗科技公司和电子商务公司,成立临床供应链拓展部,探索新业务;参与国药中金医疗产业基金,拓展投资渠道。

期间费用比较稳定

  • 公司2016年期间费用率为2.90%,同比下降0.50pp,财务费用下降的主要原因是公司将外部借款替换为内部借款,提高资金使用效率。

风险提示

  • 两票制等行业政策风险;资产重组进度不及预期风险;国企改革低于预期风险。

投资建议

  • 维持“谨慎增持”评级。预计17、18年实现EPS为1.24、1.40元,动态PE分别为27.19倍和24.23倍。公司资产重组整合资源,受益于两票制政策红利,规模效益显著;作为全国最大的麻精特药一级分销平台,未来发展前景广阔;预计未来公司将加速并购,有利于业绩快速增长。

总结

本报告分析了国药股份2016年业绩及未来发展前景。公司业绩稳健增长,但受工业业务下滑影响,利润增速略低于收入增速。重大资产重组是公司未来发展的关键驱动力,将解决同业竞争问题,整合资源,为公司平台化发展奠定基础。公司积极探索创新业务,培育新的利润增长点。维持“谨慎增持”评级,但需关注行业政策风险和重组进度风险。

报告正文
摩熵医药企业版
9大数据库,200+子数据库,一站查询药品研发、临床、上市、销售、投资、政策等数据了解更多
我要试用
1 / 4
试读已结束,如需全文阅读可点击
下载全文
如果您有其他需求,请点击
定制服务咨询
上海证券有限责任公司最新报告
关于摩熵咨询

摩熵咨询是摩熵数科旗下生物医药专业咨询服务品牌,由深耕医药领域多年的专业人士组成,核心成员均来自国际顶级咨询机构和行业标杆企业,涵盖立项、市场、战略、投资等从业背景,依托摩熵数科丰富的外部专家资源及全面的医药全产业链数据库,为客户提供专业咨询服务和定制化解决方案

1W+
医药行业研究报告
200+
真实项目案例
1300+
业内高端专家资源
市场洞察与营销赋能
市场洞察与营销赋能
分析市场现状,洞察行业趋势,依托数据分析和深度研究,辅助商业决策。
立项评估及管线规划
立项评估及管线规划
提供疾病领域品种调研、专家访谈、品种立项、项目交易整套服务。
产业规划及研究服务
产业规划及研究服务
以数据为基础,为组织、园区、企业提供科学的决策依据和趋势线索。
多渠道数据分析及定制服务
多渠道数据分析及定制服务
帮助客户深入了解目标领域和市场情况,发现潜在机会,优化企业决策。
投资决策与交易估值
投资决策与交易估值
依托全球医药全产业链数据库与顶级投行级分析模型,为并购、融资、IPO提供全周期决策支持。
立即定制
洞察市场格局
解锁药品研发情报

定制咨询

400-9696-311 转1