2025中国医药研发创新与营销创新峰会
公司动态:国大药房通过增资扩股引入战略投资者 长期看好公司零售业务较快增长

公司动态:国大药房通过增资扩股引入战略投资者 长期看好公司零售业务较快增长

研报

公司动态:国大药房通过增资扩股引入战略投资者 长期看好公司零售业务较快增长

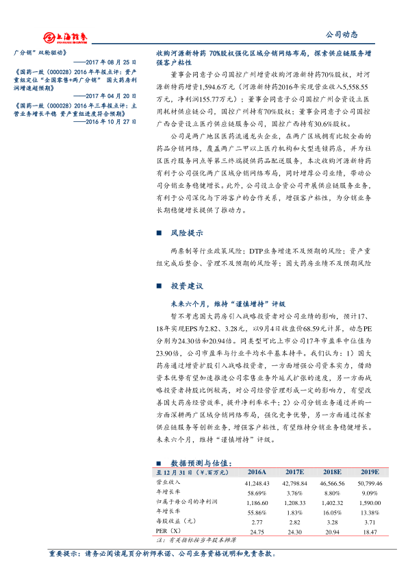
中心思想 国大药房引入战略投资者,加速扩张并提升效率: 国药一致子公司国大药房引入战略投资者,有望通过增资扩股加速门店扩张,深化零售网络布局,同时战略投资者的加入也有助于改善国大药房的经营效率,提升净利率水平。 收购河源新特药,强化区域分销网络: 公司通过收购河源新特药股权,强化在两广地区的分销网络布局,并探索供应链服务,增强客户粘性,为分销业务的长期稳健增长提供动力。 主要内容 公司动态事项 公司公告披露了多项议案,包括国大药房引入战略投资者、收购呼和浩特市天赐医药连锁有限公司资产、收购河源市新特药有限公司股权、投资新设佛山市医用耗材供应链有限公司以及合资新设国药控股国润医疗供应链服务(广西)有限公司等。 事项点评 国大药房引入战投,加速并购改善经营 国大药房引入战略投资者,增资后有望加速并购,同时改善经营效率。战略投资者持股比例较高,对国大药房的经营管理形成一定的影响力,有望逐步改善经营效率,提升净利率水平。通过本次增资,增强资本实力,有望加速推进外延式门店扩张,深化全国零售网络布局,带动公司零售业务保持较快增速。 收购河源新特药,强化区域分销网络 收购河源新特药70%股权强化区域分销网络布局,探索供应链服务增强客户粘性。本次收购河源新特药有利于公司强化两广区域分销网络布局,同时增厚公司业绩,带动公司分销业务稳健增长。此外,公司设立合资公司开展供应链服务业务,有利于公司深化与下游客户的合作关系,增强客户粘性,为分销业务长期稳健增长提供了推动力。 风险提示 报告提示了以下风险:两票制等行业政策风险、DTP业务增速不及预期的风险、资产重组完成后整合管理不及预期的风险以及国大药房业绩不及预期风险。 投资建议 维持“谨慎增持”评级。预计17、18年实现EPS为2.82、3.28元,以9月4日收盘价68.59元计算,动态PE分别为24.30倍和20.94倍。 总结 本报告分析了国药一致(000028)的公司动态,认为国大药房引入战略投资者将加速零售业务扩张并提升经营效率,收购河源新特药则有助于强化区域分销网络。报告维持“谨慎增持”评级,并提示了相关风险。
报告标签:
  • 个股研报
报告专题:
  • 下载次数:

    1620

  • 发布机构:

    上海证券有限责任公司

  • 发布日期:

    2017-09-07

  • 页数:

    4页

下载全文
定制咨询
AI精读报告

中心思想

  • 国大药房引入战略投资者,加速扩张并提升效率: 国药一致子公司国大药房引入战略投资者,有望通过增资扩股加速门店扩张,深化零售网络布局,同时战略投资者的加入也有助于改善国大药房的经营效率,提升净利率水平。
  • 收购河源新特药,强化区域分销网络: 公司通过收购河源新特药股权,强化在两广地区的分销网络布局,并探索供应链服务,增强客户粘性,为分销业务的长期稳健增长提供动力。

主要内容

公司动态事项

公司公告披露了多项议案,包括国大药房引入战略投资者、收购呼和浩特市天赐医药连锁有限公司资产、收购河源市新特药有限公司股权、投资新设佛山市医用耗材供应链有限公司以及合资新设国药控股国润医疗供应链服务(广西)有限公司等。

事项点评

国大药房引入战投,加速并购改善经营

国大药房引入战略投资者,增资后有望加速并购,同时改善经营效率。战略投资者持股比例较高,对国大药房的经营管理形成一定的影响力,有望逐步改善经营效率,提升净利率水平。通过本次增资,增强资本实力,有望加速推进外延式门店扩张,深化全国零售网络布局,带动公司零售业务保持较快增速。

收购河源新特药,强化区域分销网络

收购河源新特药70%股权强化区域分销网络布局,探索供应链服务增强客户粘性。本次收购河源新特药有利于公司强化两广区域分销网络布局,同时增厚公司业绩,带动公司分销业务稳健增长。此外,公司设立合资公司开展供应链服务业务,有利于公司深化与下游客户的合作关系,增强客户粘性,为分销业务长期稳健增长提供了推动力。

风险提示

报告提示了以下风险:两票制等行业政策风险、DTP业务增速不及预期的风险、资产重组完成后整合管理不及预期的风险以及国大药房业绩不及预期风险。

投资建议

维持“谨慎增持”评级。预计17、18年实现EPS为2.82、3.28元,以9月4日收盘价68.59元计算,动态PE分别为24.30倍和20.94倍。

总结

本报告分析了国药一致(000028)的公司动态,认为国大药房引入战略投资者将加速零售业务扩张并提升经营效率,收购河源新特药则有助于强化区域分销网络。报告维持“谨慎增持”评级,并提示了相关风险。

报告正文
摩熵医药企业版
9大数据库,200+子数据库,一站查询药品研发、临床、上市、销售、投资、政策等数据了解更多
我要试用
1 / 4
试读已结束,如需全文阅读可点击
下载全文
如果您有其他需求,请点击
定制服务咨询
上海证券有限责任公司最新报告
关于摩熵咨询

摩熵咨询是摩熵数科旗下生物医药专业咨询服务品牌,由深耕医药领域多年的专业人士组成,核心成员均来自国际顶级咨询机构和行业标杆企业,涵盖立项、市场、战略、投资等从业背景,依托摩熵数科丰富的外部专家资源及全面的医药全产业链数据库,为客户提供专业咨询服务和定制化解决方案

1W+
医药行业研究报告
200+
真实项目案例
1300+
业内高端专家资源
市场洞察与营销赋能
市场洞察与营销赋能
分析市场现状,洞察行业趋势,依托数据分析和深度研究,辅助商业决策。
立项评估及管线规划
立项评估及管线规划
提供疾病领域品种调研、专家访谈、品种立项、项目交易整套服务。
产业规划及研究服务
产业规划及研究服务
以数据为基础,为组织、园区、企业提供科学的决策依据和趋势线索。
多渠道数据分析及定制服务
多渠道数据分析及定制服务
帮助客户深入了解目标领域和市场情况,发现潜在机会,优化企业决策。
投资决策与交易估值
投资决策与交易估值
依托全球医药全产业链数据库与顶级投行级分析模型,为并购、融资、IPO提供全周期决策支持。
立即定制
洞察市场格局
解锁药品研发情报

定制咨询

400-9696-311 转1