2025中国医药研发创新与营销创新峰会
医药工业受益于医保目录调整,持续布局医疗服务

医药工业受益于医保目录调整,持续布局医疗服务

研报

医药工业受益于医保目录调整,持续布局医疗服务

# 中心思想 ## 医保目录调整利好,医药工业与医疗服务双轮驱动 益佰制药受益于医保目录调整,核心成熟品种稳定增长,新品种洛铂放量增长,新进医保目录品种成长可期。同时,公司持续布局医疗服务,通过“外延+内生”的方式实现快速扩张,医药工业和医疗服务双轮驱动,看好公司长期成长潜力。 ## 盈利预测与投资评级 报告预测公司2017年-2018年EPS,并根据公司成长潜力,给予公司“推荐”评级,给出合理价格区间。 # 主要内容 ## 公司概况:医药工业平稳增长,医疗服务快速发展 2016年公司营业收入和归母净利润均实现显著增长,期间费用率显著下降。公司业务主要分为医药工业和医疗服务两部分。医药工业方面,抗肿瘤药为公司最大品类。医疗服务方面,公司通过自建和收购兼并方式,积极布局医院和肿瘤治疗中心项目。 ## 医药工业:抗肿瘤药平稳增长,新品洛铂维持快速增长势头 2016年公司抗肿瘤药收入高于行业增速。核心成熟品种艾迪注射液恢复增长,复方斑蝥胶囊在新版医保中取消适应症限制,有望延续平稳增长,新品洛铂增长强劲。 ## 医药工业:心脑血管、妇科用药增速放缓,后续品种有望接力 心脑血管用药方面,银杏达莫注射液受医保目录调整影响,但理气活血滴丸和丹灯通脑片有望成为新的增长点。妇科用药方面,葆宫止血颗粒和妇炎消胶囊受益于医保目录调整,妇科调经片为新进医保品种,预计今年增速将超过10%。 ## 医疗服务:迅速扩张,“外延+内生”支撑高速增长 公司通过收购兼并方式取得多家医院和医疗机构的控股权,并通过改善运营提升盈利能力。预计公司今年仍将加大对医疗服务投入,医疗服务仍将保持高速增长。 ## 盈利预测与投资评级 预计公司2017年-2018年EPS分别0.62元、0.76元,对应目前股价PE分别为25倍和21倍。给予公司2017年30-32倍PE,合理区间为18.6-19.84元,给予公司“推荐”评级。 ## 风险提示 报告提示了药品招标降价风险和医疗服务业务外延不及预期的风险。 # 总结 益佰制药受益于医保目录调整,医药工业板块中抗肿瘤药稳定增长,新品种洛铂快速放量,心脑血管和妇科用药后续品种有望接力。同时,公司积极布局医疗服务,通过“外延+内生”的方式实现快速扩张。报告预测了公司未来两年的EPS,并给予“推荐”评级,但同时也提示了药品招标降价和医疗服务业务外延不及预期的风险。
报告标签:
  • 个股研报
报告专题:
  • 下载次数:

    2534

  • 发布机构:

    财富证券有限责任公司

  • 发布日期:

    2017-06-23

  • 页数:

    4页

下载全文
定制咨询
AI精读报告
# 中心思想

## 医保目录调整利好,医药工业与医疗服务双轮驱动

益佰制药受益于医保目录调整,核心成熟品种稳定增长,新品种洛铂放量增长,新进医保目录品种成长可期。同时,公司持续布局医疗服务,通过“外延+内生”的方式实现快速扩张,医药工业和医疗服务双轮驱动,看好公司长期成长潜力。

## 盈利预测与投资评级

报告预测公司2017年-2018年EPS,并根据公司成长潜力,给予公司“推荐”评级,给出合理价格区间。

# 主要内容

## 公司概况:医药工业平稳增长,医疗服务快速发展

2016年公司营业收入和归母净利润均实现显著增长,期间费用率显著下降。公司业务主要分为医药工业和医疗服务两部分。医药工业方面,抗肿瘤药为公司最大品类。医疗服务方面,公司通过自建和收购兼并方式,积极布局医院和肿瘤治疗中心项目。

## 医药工业:抗肿瘤药平稳增长,新品洛铂维持快速增长势头

2016年公司抗肿瘤药收入高于行业增速。核心成熟品种艾迪注射液恢复增长,复方斑蝥胶囊在新版医保中取消适应症限制,有望延续平稳增长,新品洛铂增长强劲。

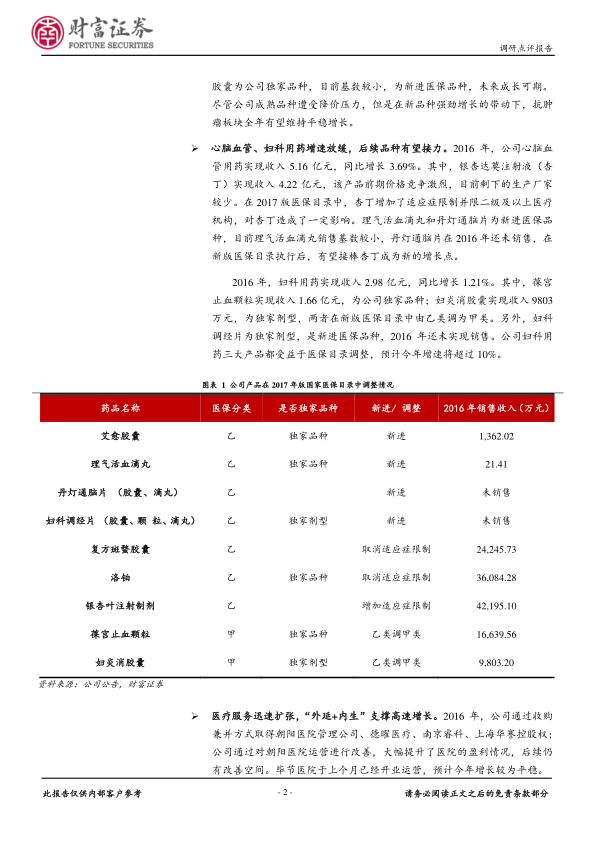
## 医药工业:心脑血管、妇科用药增速放缓,后续品种有望接力

心脑血管用药方面,银杏达莫注射液受医保目录调整影响,但理气活血滴丸和丹灯通脑片有望成为新的增长点。妇科用药方面,葆宫止血颗粒和妇炎消胶囊受益于医保目录调整,妇科调经片为新进医保品种,预计今年增速将超过10%。

## 医疗服务:迅速扩张,“外延+内生”支撑高速增长

公司通过收购兼并方式取得多家医院和医疗机构的控股权,并通过改善运营提升盈利能力。预计公司今年仍将加大对医疗服务投入,医疗服务仍将保持高速增长。

## 盈利预测与投资评级

预计公司2017年-2018年EPS分别0.62元、0.76元,对应目前股价PE分别为25倍和21倍。给予公司2017年30-32倍PE,合理区间为18.6-19.84元,给予公司“推荐”评级。

## 风险提示

报告提示了药品招标降价风险和医疗服务业务外延不及预期的风险。

# 总结

益佰制药受益于医保目录调整,医药工业板块中抗肿瘤药稳定增长,新品种洛铂快速放量,心脑血管和妇科用药后续品种有望接力。同时,公司积极布局医疗服务,通过“外延+内生”的方式实现快速扩张。报告预测了公司未来两年的EPS,并给予“推荐”评级,但同时也提示了药品招标降价和医疗服务业务外延不及预期的风险。
报告正文
摩熵医药企业版
9大数据库,200+子数据库,一站查询药品研发、临床、上市、销售、投资、政策等数据了解更多
我要试用
1 / 4
试读已结束,如需全文阅读可点击
下载全文
如果您有其他需求,请点击
定制服务咨询
财富证券有限责任公司最新报告
关于摩熵咨询

摩熵咨询是摩熵数科旗下生物医药专业咨询服务品牌,由深耕医药领域多年的专业人士组成,核心成员均来自国际顶级咨询机构和行业标杆企业,涵盖立项、市场、战略、投资等从业背景,依托摩熵数科丰富的外部专家资源及全面的医药全产业链数据库,为客户提供专业咨询服务和定制化解决方案

1W+
医药行业研究报告
200+
真实项目案例
1300+
业内高端专家资源
市场洞察与营销赋能
市场洞察与营销赋能
分析市场现状,洞察行业趋势,依托数据分析和深度研究,辅助商业决策。
立项评估及管线规划
立项评估及管线规划
提供疾病领域品种调研、专家访谈、品种立项、项目交易整套服务。
产业规划及研究服务
产业规划及研究服务
以数据为基础,为组织、园区、企业提供科学的决策依据和趋势线索。
多渠道数据分析及定制服务
多渠道数据分析及定制服务
帮助客户深入了解目标领域和市场情况,发现潜在机会,优化企业决策。
投资决策与交易估值
投资决策与交易估值
依托全球医药全产业链数据库与顶级投行级分析模型,为并购、融资、IPO提供全周期决策支持。
立即定制
洞察市场格局
解锁药品研发情报

定制咨询

400-9696-311 转1