2025中国医药研发创新与营销创新峰会
原创新分子实体药物研发和生产企业

原创新分子实体药物研发和生产企业

研报

原创新分子实体药物研发和生产企业

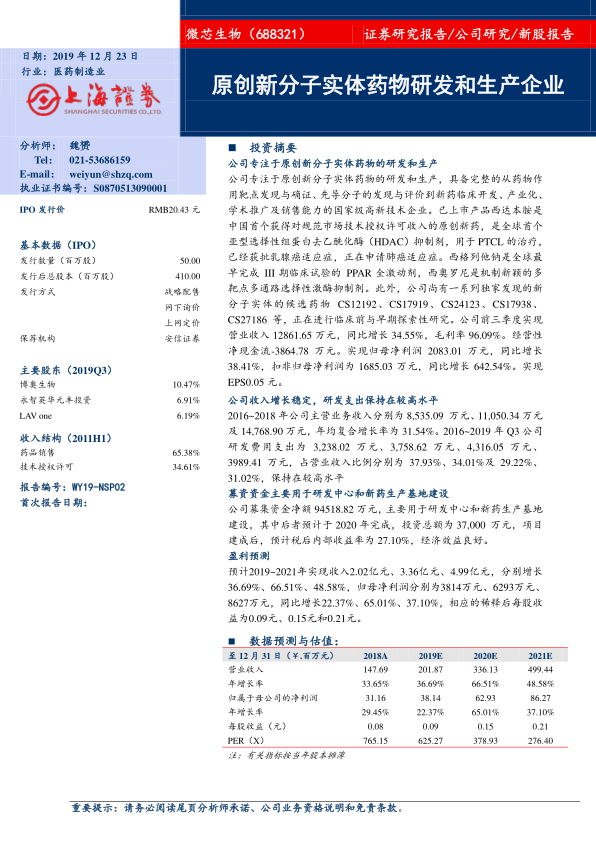
# 中心思想 本报告对微芯生物(688321)进行了深入分析,核心观点如下: * **原创新药研发优势:** 公司专注于原创新分子实体药物的研发和生产,具备完整的药物开发能力,已上市产品西达本胺是中国首个获得技术授权许可收入的原创新药。 * **业绩增长潜力:** 公司收入增长稳定,研发支出保持较高水平,募资资金主要用于研发中心和新药生产基地建设,未来盈利能力可期。 ## 聚焦原创新药研发与生产 微芯生物专注于原创新分子实体药物的研发和生产,具备完整的药物开发能力,已上市产品西达本胺是中国首个获得技术授权许可收入的原创新药。 ## 收入增长稳定,研发投入高 公司收入增长稳定,研发支出保持较高水平,募资资金主要用于研发中心和新药生产基地建设,未来盈利能力可期。 # 主要内容 本报告主要围绕微芯生物的公司概况、产品介绍、竞争地位、财务分析、募资投向以及盈利预测与估值等方面展开。 ## 原创新分子实体药物研发和生产企业 * **专注领域:** 公司专注于代谢及自身免疫性疾病原创新药的研发和生产,致力于为患者提供可承受的、临床亟需的创新机制药物。 * **产品管线:** 公司主要产品均为自主研究发现与开发的新分子实体且作用机制新颖的原创新药,包括已上市销售的国家 1 类新药西达本胺,是全球首个亚型选择性组蛋白去乙酰化酶(HDAC)抑制剂;已完成 III 期临床试验的国家1类新药西格列他钠,是全球最早完成 III 期临床试验的 PPAR全激动剂;已开展多个适应症II期临床试验的国家1类新药西奥罗尼,是机制新颖的多靶点多通路选择性激酶抑制剂。 ## 公司的产品介绍 * **西达本胺:** 全球首个亚型选择性组蛋白去乙酰化酶(HDAC)抑制剂和全球首个获批治疗外周 T 细胞淋巴瘤的口服药物,属于表观遗传调控剂类药物。 * **西格列他钠:** 1 类新药西格列他钠是新一代胰岛素增敏剂类新分子实体,现 已完成 III 期临床试验,也是全球最早完成 III 期临床试验的 PPAR 全激动剂,可以控制血糖,还可以治疗糖尿病患者具有的脂 代谢紊乱。 * **西奥罗尼:** 小分子抗肿瘤原创新药西奥罗尼是一个多靶点多通路选择性 激酶抑制剂,针对主要几种肿瘤相关靶标蛋白激酶 VEGFR1,2,3、 PDGFRα/β、CSF-1R和 Aurora B 均有显著的体外抑制活性,目前 正在针对卵巢癌、小细胞肺癌、非霍奇金淋巴瘤、肝癌等不同适应 症进行II 期临床试验。 ## 治疗领域概述及公司产品竞争地位 * **淋巴瘤:** 西达本胺是国唯一治疗外周 T细胞淋巴瘤的药物,适用于既往 至少接受过一次全身化疗的复发或难治的外周 T细胞淋巴瘤患者。 * **乳腺癌:** 11 月 29 日,西达本胺获批增加适应症:联合芳香化酶抑制剂 用于ER+、HER-2阴性、绝经后、经内分泌治疗复发或进展的局部 晚期或转移性乳腺癌患者。 * **非小细胞肺癌:** 针对晚期非小细胞肺癌,如果存在驱动基因(EGFR、ALK、 ROS)突变,临床指南推荐选用特定靶向治疗药物。西达本胺的主要竞争药物为其它没有明确驱动基因突变的晚期非小细胞肺癌患者的治疗药物。 * **2型糖尿病:** 公司产品西格列他钠已完成 III 期临床试验,预计未来上市销售后,将进入二联治疗方法,与二甲双弧联合用于 2 型糖尿病的治疗。 ## 公司分析及募集资金投向 * **公司沿革及股权结构:** 公司实际控制人为 XIANPING LU。 * **收入、利润结构变化:** 公司主营业务收入主要来自于西达本胺片在国内的销售收入 和西达本胺相关专利技术授权许可收入。 * **主要产品毛利率变动分析:** 公司西达本胺片销售和技术授权许可的毛利占主营业务毛利 的比例在 96%以上,是公司盈利的主要来源。 * **公司财务指标分析:** 公司期间费用率下降,研发支出保持较高水平;公司资产周转率低于行业水平。 * **募集资金投向:** 募集资金将主要用于创新药研发中心和区域总部项目、创新药生产基地项目、营销网络建设、偿还银行贷款、创新药研发、补充流动资金。 ## 盈利预测及主要假设 * **盈利预测:** 预计2019~2021年实现收入2.02亿元、3.36亿元、4.99亿元,分别增长36.69%、66.51%、48.58%,归母净利润分别为3814万元、6293万元、8627万元,同比增长22.37%、65.01%、37.10%,相应的稀释后每股收益为0.09元、0.15元和0.21元。 * **主要假设:** 公司西达本胺产品价格保持稳定,不大幅降价,产品渗透率持续提升,新适应症推广顺利;不出现重大行业负面事件及产品安全性事件;公司其他在研项目推进顺利。 ## 风险因素 * **技术风险:** 包括临床前阶段项目失败的风险、临床试验项目无法顺利推进的风险、新产品研发进度不及预期,技术人员流失,核心技术平台升级迭代的风险等。 * **经营风险:** 同治疗领域新药或仿制药上市后带来的市场竞争风险、产品不能获得市场认可导致销售不及预期的风险、政策等因素带来的降价风险、医保目录调整的风险、公司产品集中度较高的风险等。 * **其他风险:** 募集资金项目推进不及预期、产品质量风险、控制权风险、汇率风险、内控风险、募投项目建设及投产不及预期等。 ## 估值分析 * **PE估值比较分析:** 公司估值高于A股可比公司估值水平和行业估值均值。 * **其他相对估值法比较分析:** 公司PB高于同行业可比公司均值。 # 总结 本报告对微芯生物进行了全面分析,公司作为原创新分子实体药物研发和生产企业,具备较强的研发实力和市场潜力。已上市产品西达本胺在淋巴瘤和乳腺癌治疗领域具有重要地位,未来随着新适应症的拓展和市场渗透率的提高,有望带动公司业绩增长。同时,公司在研产品线丰富,募资项目将进一步提升研发和生产能力。但同时也应关注公司面临的技术风险、市场竞争风险以及估值风险。 ## 聚焦原创新药,潜力可期 微芯生物作为原创新分子实体药物研发和生产企业,具备较强的研发实力和市场潜力。 ## 关注风险,理性投资 在关注公司发展前景的同时,也应关注公司面临的技术风险、市场竞争风险以及估值风险。
报告标签:
  • 个股研报
报告专题:
  • 下载次数:

    262

  • 发布机构:

    上海证券有限责任公司

  • 发布日期:

    2019-12-23

  • 页数:

    21页

下载全文
定制咨询
AI精读报告
# 中心思想

本报告对微芯生物(688321)进行了深入分析,核心观点如下:

*   **原创新药研发优势:** 公司专注于原创新分子实体药物的研发和生产,具备完整的药物开发能力,已上市产品西达本胺是中国首个获得技术授权许可收入的原创新药。
*   **业绩增长潜力:** 公司收入增长稳定,研发支出保持较高水平,募资资金主要用于研发中心和新药生产基地建设,未来盈利能力可期。

## 聚焦原创新药研发与生产

微芯生物专注于原创新分子实体药物的研发和生产,具备完整的药物开发能力,已上市产品西达本胺是中国首个获得技术授权许可收入的原创新药。

## 收入增长稳定,研发投入高

公司收入增长稳定,研发支出保持较高水平,募资资金主要用于研发中心和新药生产基地建设,未来盈利能力可期。

# 主要内容

本报告主要围绕微芯生物的公司概况、产品介绍、竞争地位、财务分析、募资投向以及盈利预测与估值等方面展开。

## 原创新分子实体药物研发和生产企业

*   **专注领域:** 公司专注于代谢及自身免疫性疾病原创新药的研发和生产,致力于为患者提供可承受的、临床亟需的创新机制药物。
*   **产品管线:** 公司主要产品均为自主研究发现与开发的新分子实体且作用机制新颖的原创新药,包括已上市销售的国家 1 类新药西达本胺,是全球首个亚型选择性组蛋白去乙酰化酶(HDAC)抑制剂;已完成 III 期临床试验的国家1类新药西格列他钠,是全球最早完成 III 期临床试验的 PPAR全激动剂;已开展多个适应症II期临床试验的国家1类新药西奥罗尼,是机制新颖的多靶点多通路选择性激酶抑制剂。

## 公司的产品介绍

*   **西达本胺:** 全球首个亚型选择性组蛋白去乙酰化酶(HDAC)抑制剂和全球首个获批治疗外周 T 细胞淋巴瘤的口服药物,属于表观遗传调控剂类药物。
*   **西格列他钠:** 1 类新药西格列他钠是新一代胰岛素增敏剂类新分子实体,现 已完成 III 期临床试验,也是全球最早完成 III 期临床试验的 PPAR 全激动剂,可以控制血糖,还可以治疗糖尿病患者具有的脂 代谢紊乱。
*   **西奥罗尼:** 小分子抗肿瘤原创新药西奥罗尼是一个多靶点多通路选择性 激酶抑制剂,针对主要几种肿瘤相关靶标蛋白激酶 VEGFR1,2,3、 PDGFRα/β、CSF-1R和 Aurora B 均有显著的体外抑制活性,目前 正在针对卵巢癌、小细胞肺癌、非霍奇金淋巴瘤、肝癌等不同适应 症进行II 期临床试验。

## 治疗领域概述及公司产品竞争地位

*   **淋巴瘤:** 西达本胺是国唯一治疗外周 T细胞淋巴瘤的药物,适用于既往 至少接受过一次全身化疗的复发或难治的外周 T细胞淋巴瘤患者。
*   **乳腺癌:** 11 月 29 日,西达本胺获批增加适应症:联合芳香化酶抑制剂 用于ER+、HER-2阴性、绝经后、经内分泌治疗复发或进展的局部 晚期或转移性乳腺癌患者。
*   **非小细胞肺癌:** 针对晚期非小细胞肺癌,如果存在驱动基因(EGFR、ALK、 ROS)突变,临床指南推荐选用特定靶向治疗药物。西达本胺的主要竞争药物为其它没有明确驱动基因突变的晚期非小细胞肺癌患者的治疗药物。
*   **2型糖尿病:** 公司产品西格列他钠已完成 III 期临床试验,预计未来上市销售后,将进入二联治疗方法,与二甲双弧联合用于 2 型糖尿病的治疗。

## 公司分析及募集资金投向

*   **公司沿革及股权结构:** 公司实际控制人为 XIANPING LU。
*   **收入、利润结构变化:** 公司主营业务收入主要来自于西达本胺片在国内的销售收入 和西达本胺相关专利技术授权许可收入。
*   **主要产品毛利率变动分析:** 公司西达本胺片销售和技术授权许可的毛利占主营业务毛利 的比例在 96%以上,是公司盈利的主要来源。
*   **公司财务指标分析:** 公司期间费用率下降,研发支出保持较高水平;公司资产周转率低于行业水平。
*   **募集资金投向:** 募集资金将主要用于创新药研发中心和区域总部项目、创新药生产基地项目、营销网络建设、偿还银行贷款、创新药研发、补充流动资金。

## 盈利预测及主要假设

*   **盈利预测:** 预计2019~2021年实现收入2.02亿元、3.36亿元、4.99亿元,分别增长36.69%、66.51%、48.58%,归母净利润分别为3814万元、6293万元、8627万元,同比增长22.37%、65.01%、37.10%,相应的稀释后每股收益为0.09元、0.15元和0.21元。
*   **主要假设:** 公司西达本胺产品价格保持稳定,不大幅降价,产品渗透率持续提升,新适应症推广顺利;不出现重大行业负面事件及产品安全性事件;公司其他在研项目推进顺利。

## 风险因素

*   **技术风险:** 包括临床前阶段项目失败的风险、临床试验项目无法顺利推进的风险、新产品研发进度不及预期,技术人员流失,核心技术平台升级迭代的风险等。
*   **经营风险:** 同治疗领域新药或仿制药上市后带来的市场竞争风险、产品不能获得市场认可导致销售不及预期的风险、政策等因素带来的降价风险、医保目录调整的风险、公司产品集中度较高的风险等。
*   **其他风险:** 募集资金项目推进不及预期、产品质量风险、控制权风险、汇率风险、内控风险、募投项目建设及投产不及预期等。

## 估值分析

*   **PE估值比较分析:** 公司估值高于A股可比公司估值水平和行业估值均值。
*   **其他相对估值法比较分析:** 公司PB高于同行业可比公司均值。

# 总结

本报告对微芯生物进行了全面分析,公司作为原创新分子实体药物研发和生产企业,具备较强的研发实力和市场潜力。已上市产品西达本胺在淋巴瘤和乳腺癌治疗领域具有重要地位,未来随着新适应症的拓展和市场渗透率的提高,有望带动公司业绩增长。同时,公司在研产品线丰富,募资项目将进一步提升研发和生产能力。但同时也应关注公司面临的技术风险、市场竞争风险以及估值风险。

## 聚焦原创新药,潜力可期

微芯生物作为原创新分子实体药物研发和生产企业,具备较强的研发实力和市场潜力。

## 关注风险,理性投资

在关注公司发展前景的同时,也应关注公司面临的技术风险、市场竞争风险以及估值风险。
报告正文
摩熵医药企业版
9大数据库,200+子数据库,一站查询药品研发、临床、上市、销售、投资、政策等数据了解更多
我要试用
1 / 21
试读已结束,如需全文阅读可点击
下载全文
如果您有其他需求,请点击
定制服务咨询
上海证券有限责任公司最新报告
关于摩熵咨询

摩熵咨询是摩熵数科旗下生物医药专业咨询服务品牌,由深耕医药领域多年的专业人士组成,核心成员均来自国际顶级咨询机构和行业标杆企业,涵盖立项、市场、战略、投资等从业背景,依托摩熵数科丰富的外部专家资源及全面的医药全产业链数据库,为客户提供专业咨询服务和定制化解决方案

1W+
医药行业研究报告
200+
真实项目案例
1300+
业内高端专家资源
市场洞察与营销赋能
市场洞察与营销赋能
分析市场现状,洞察行业趋势,依托数据分析和深度研究,辅助商业决策。
立项评估及管线规划
立项评估及管线规划
提供疾病领域品种调研、专家访谈、品种立项、项目交易整套服务。
产业规划及研究服务
产业规划及研究服务
以数据为基础,为组织、园区、企业提供科学的决策依据和趋势线索。
多渠道数据分析及定制服务
多渠道数据分析及定制服务
帮助客户深入了解目标领域和市场情况,发现潜在机会,优化企业决策。
投资决策与交易估值
投资决策与交易估值
依托全球医药全产业链数据库与顶级投行级分析模型,为并购、融资、IPO提供全周期决策支持。
立即定制
洞察市场格局
解锁药品研发情报

定制咨询

400-9696-311 转1