2025中国医药研发创新与营销创新峰会
DR业务地位稳固,新产品带来业绩增厚

DR业务地位稳固,新产品带来业绩增厚

研报

DR业务地位稳固,新产品带来业绩增厚

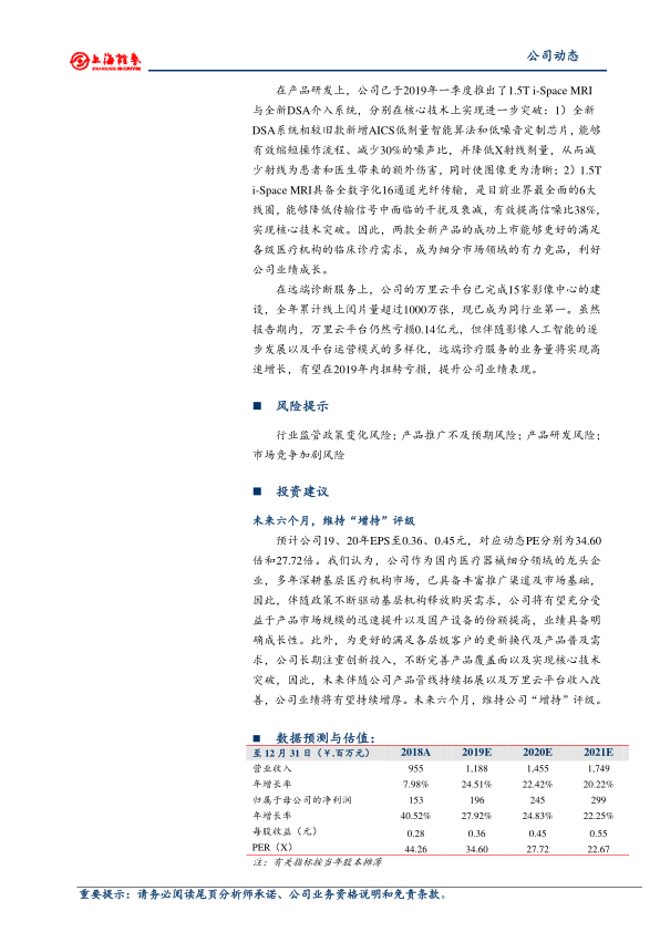
# 中心思想 * **业绩增长与盈利能力提升:** 万东医疗2018年业绩保持平稳增长,净利润大幅提升主要得益于产品销售增长和毛利率的提高。公司通过自主生产部分产品部件,有效提升了整体毛利率。 * **DR业务稳固与新产品驱动:** 公司在DR业务领域保持领先地位,同时MRI和DSA等新产品线的拓展为业绩增长提供了新的动力。新产品的技术突破和市场推广有望进一步提升公司竞争力。 * **研发投入与平台建设:** 公司持续加大研发投入,推动产品创新和万里云远程诊断平台的建设,为未来的业绩增长奠定基础。万里云平台虽然目前亏损,但未来有望扭亏为盈。 # 主要内容 ## 公司动态事项:2018年年度报告 * 公司发布2018年年度报告。 ## 事项点评:业绩增速保持平稳,毛利率提升推动利润增长 * **营收与利润增长分析:** 公司2018年实现营业收入9.55亿元,同比增长7.98%;归母净利润1.53亿元,同比增长40.52%;扣非后归母净利润1.37亿元,同比增长59.56%。 * **毛利率提升原因:** 2018年公司整体毛利率达到43.60%,同比增长2.26%,主要原因是公司已实现部分产品部件的自主规模生产。 * **费用控制有效:** 销售费用率和管理费用率分别同比下降1.79pct和1.58pct,主要受益于线下渠道的优化拓展和新媒体品牌宣传的推动。 ## DR业务龙头地位稳固,MRI和DSA产品提高业绩增速 * **DR业务市场地位:** 公司DR产品销量达到1722台,同比增长2.07%,保持国内销量第一的位置。销售策略上,公司正逐步由基层医疗机构向上进行推广,二级及以上医疗结构的销售占比显著提高,达到30%。 * **MRI设备销量增长:** 2018年公司MRI设备销量达到108台,同比增长31.71%,位于国产品牌中销量第二,其中1.5T MRI产品销量接近翻倍。 * **DSA设备销量增长:** 受益于政策推动,公司CGO-2100C型DSA设备的销量在2018年实现翻倍,进一步增厚公司业绩。 ## 产品创新提高竞争实力,万里云平台业绩可期 * **研发投入与成果:** 公司研发投入达到0.69亿元,占营收比例达到7.29%,同比增长15.87%,主要用于推进高端数字影像的产品研发以及万里云远程诊断平台的构建。 * **新产品技术突破:** 2019年一季度推出了1.5T i-Space MRI 与全新DSA介入系统,分别在核心技术上实现进一步突破,能够更好的满足各级医疗机构的临床诊疗需求。 * **万里云平台发展:** 万里云平台已完成15家影像中心的建设,全年累计线上阅片量超过1000万张,现已成为同行业第一。虽然报告期内仍然亏损,但伴随影像人工智能的发展以及平台运营模式的多样化,有望在2019年内扭转亏损。 ## 风险提示 * 行业监管政策变化风险;产品推广不及预期风险;产品研发风险;市场竞争加剧风险。 ## 投资建议 * **维持“增持”评级:** 预计公司19、20年EPS至0.36、0.45元,对应动态PE分别为34.60倍和27.72倍。 * **投资逻辑:** 公司作为国内医疗器械细分领域的龙头企业,深耕基层医疗机构市场,具备丰富推广渠道及市场基础,将受益于政策驱动和国产设备份额提高。公司长期注重创新投入,不断完善产品覆盖面以及实现核心技术突破,未来伴随产品管线持续拓展以及万里云平台收入改善,公司业绩将有望持续增厚。 # 总结 本报告分析了万东医疗2018年的业绩表现和未来发展前景。公司在DR业务领域保持领先地位,并通过新产品线的拓展和技术创新不断提升竞争力。研发投入的增加和万里云平台的建设为公司未来的业绩增长奠定了基础。尽管面临一定的风险,但考虑到公司在市场上的优势地位和未来的增长潜力,维持“增持”评级。
报告标签:
  • 个股研报
报告专题:
  • 下载次数:

    2583

  • 发布机构:

    上海证券有限责任公司

  • 发布日期:

    2019-05-05

  • 页数:

    4页

下载全文
定制咨询
AI精读报告
# 中心思想

*   **业绩增长与盈利能力提升:** 万东医疗2018年业绩保持平稳增长,净利润大幅提升主要得益于产品销售增长和毛利率的提高。公司通过自主生产部分产品部件,有效提升了整体毛利率。
*   **DR业务稳固与新产品驱动:** 公司在DR业务领域保持领先地位,同时MRI和DSA等新产品线的拓展为业绩增长提供了新的动力。新产品的技术突破和市场推广有望进一步提升公司竞争力。
*   **研发投入与平台建设:** 公司持续加大研发投入,推动产品创新和万里云远程诊断平台的建设,为未来的业绩增长奠定基础。万里云平台虽然目前亏损,但未来有望扭亏为盈。

# 主要内容

## 公司动态事项:2018年年度报告

*   公司发布2018年年度报告。

## 事项点评:业绩增速保持平稳,毛利率提升推动利润增长

*   **营收与利润增长分析:** 公司2018年实现营业收入9.55亿元,同比增长7.98%;归母净利润1.53亿元,同比增长40.52%;扣非后归母净利润1.37亿元,同比增长59.56%。
*   **毛利率提升原因:** 2018年公司整体毛利率达到43.60%,同比增长2.26%,主要原因是公司已实现部分产品部件的自主规模生产。
*   **费用控制有效:** 销售费用率和管理费用率分别同比下降1.79pct和1.58pct,主要受益于线下渠道的优化拓展和新媒体品牌宣传的推动。

## DR业务龙头地位稳固,MRI和DSA产品提高业绩增速

*   **DR业务市场地位:** 公司DR产品销量达到1722台,同比增长2.07%,保持国内销量第一的位置。销售策略上,公司正逐步由基层医疗机构向上进行推广,二级及以上医疗结构的销售占比显著提高,达到30%。
*   **MRI设备销量增长:** 2018年公司MRI设备销量达到108台,同比增长31.71%,位于国产品牌中销量第二,其中1.5T MRI产品销量接近翻倍。
*   **DSA设备销量增长:** 受益于政策推动,公司CGO-2100C型DSA设备的销量在2018年实现翻倍,进一步增厚公司业绩。

## 产品创新提高竞争实力,万里云平台业绩可期

*   **研发投入与成果:** 公司研发投入达到0.69亿元,占营收比例达到7.29%,同比增长15.87%,主要用于推进高端数字影像的产品研发以及万里云远程诊断平台的构建。
*   **新产品技术突破:** 2019年一季度推出了1.5T i-Space MRI 与全新DSA介入系统,分别在核心技术上实现进一步突破,能够更好的满足各级医疗机构的临床诊疗需求。
*   **万里云平台发展:** 万里云平台已完成15家影像中心的建设,全年累计线上阅片量超过1000万张,现已成为同行业第一。虽然报告期内仍然亏损,但伴随影像人工智能的发展以及平台运营模式的多样化,有望在2019年内扭转亏损。

## 风险提示

*   行业监管政策变化风险;产品推广不及预期风险;产品研发风险;市场竞争加剧风险。

## 投资建议

*   **维持“增持”评级:** 预计公司19、20年EPS至0.36、0.45元,对应动态PE分别为34.60倍和27.72倍。
*   **投资逻辑:** 公司作为国内医疗器械细分领域的龙头企业,深耕基层医疗机构市场,具备丰富推广渠道及市场基础,将受益于政策驱动和国产设备份额提高。公司长期注重创新投入,不断完善产品覆盖面以及实现核心技术突破,未来伴随产品管线持续拓展以及万里云平台收入改善,公司业绩将有望持续增厚。

# 总结

本报告分析了万东医疗2018年的业绩表现和未来发展前景。公司在DR业务领域保持领先地位,并通过新产品线的拓展和技术创新不断提升竞争力。研发投入的增加和万里云平台的建设为公司未来的业绩增长奠定了基础。尽管面临一定的风险,但考虑到公司在市场上的优势地位和未来的增长潜力,维持“增持”评级。
报告正文
摩熵医药企业版
9大数据库,200+子数据库,一站查询药品研发、临床、上市、销售、投资、政策等数据了解更多
我要试用
1 / 4
试读已结束,如需全文阅读可点击
下载全文
如果您有其他需求,请点击
定制服务咨询
上海证券有限责任公司最新报告
关于摩熵咨询

摩熵咨询是摩熵数科旗下生物医药专业咨询服务品牌,由深耕医药领域多年的专业人士组成,核心成员均来自国际顶级咨询机构和行业标杆企业,涵盖立项、市场、战略、投资等从业背景,依托摩熵数科丰富的外部专家资源及全面的医药全产业链数据库,为客户提供专业咨询服务和定制化解决方案

1W+
医药行业研究报告
200+
真实项目案例
1300+
业内高端专家资源
市场洞察与营销赋能
市场洞察与营销赋能
分析市场现状,洞察行业趋势,依托数据分析和深度研究,辅助商业决策。
立项评估及管线规划
立项评估及管线规划
提供疾病领域品种调研、专家访谈、品种立项、项目交易整套服务。
产业规划及研究服务
产业规划及研究服务
以数据为基础,为组织、园区、企业提供科学的决策依据和趋势线索。
多渠道数据分析及定制服务
多渠道数据分析及定制服务
帮助客户深入了解目标领域和市场情况,发现潜在机会,优化企业决策。
投资决策与交易估值
投资决策与交易估值
依托全球医药全产业链数据库与顶级投行级分析模型,为并购、融资、IPO提供全周期决策支持。
立即定制
洞察市场格局
解锁药品研发情报

定制咨询

400-9696-311 转1