2025中国医药研发创新与营销创新峰会
收入增速逐季小幅上升 器械业务借助外延式扩张完善全国布局

收入增速逐季小幅上升 器械业务借助外延式扩张完善全国布局

研报

收入增速逐季小幅上升 器械业务借助外延式扩张完善全国布局

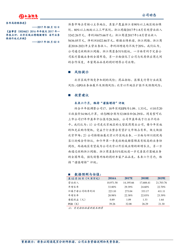
# 中心思想 本报告的核心观点如下: * **市场整合与份额扩张:** 嘉事堂作为北京地区的大型医药商业公司,有望受益于阳光采购政策带来的行业整合,扩大市场占有率,做大做强北京市场。 * **区域拓展与器械布局:** 公司持续拓展北京以外区域业务,通过与四川投促局签订战略合作协议和收购成都蓉锦,西南地区有望成为新的增长点。同时,通过收购浙江同瀚、浙江商漾各51%股权,进一步完善医疗器械业务的全国布局,强化销售网络并丰富产品品类。 # 主要内容 ## 公司动态事项 * **三季报点评:** 公司发布三季报,前三季度营业收入同比增长29.02%,净利润同比增长17.76%。 ## 收入增速逐季小幅提升,借阳光采购为契机做大做强北京市场 * **收入增长分析:** 公司前三季度营业收入增速逐季小幅提升,受益于北京阳光采购带动的药品流通企业整合,市场占有率有望进一步提升。同时,公司积极拓展外埠区域业务,将西南区域培育成重要增长点。 * **GPO业务:** 前三季度与首钢总公司的实际销售收入与上年同期持平,达4.82亿元。 ## 利润增速低于收入增速,主要受毛利率水平下降拖累 * **利润与毛利率分析:** 前三季度归属于上市公司股东的净利润同比增长17.76%,但Q3扣非归母净利润同比增速低于同期营业收入增速,主要原因是销售毛利率同比下降。受北京阳光采购影响,公司产品结构调整导致整体毛利率水平下降。 * **费用率分析:** 前三季度期间费用率同比下降0.82个百分点,主要是销售费用率下降。 ## 收购浙江同瀚、浙江商漾各51%股权,完善器械全国布局 * **收购标的介绍:** 公司拟收购浙江同瀚51%股权、浙江商漾51%股权,两家公司在浙江省的急诊生化、免疫市场和女性子宫颈癌筛查市场占有核心主导地位。 * **收购意义:** 有利于完善公司医疗器械业务的全国布局,强化与优质供应商之间的合作深度,丰富商品品类的同时增厚公司业绩。 ## 风险提示 * **主要风险:** 北京区域市场竞争加剧的风险;药品招标、医保支付等行业政策风险;GPO业务拓展不及预期风险;北京以外地区扩张不及预期风险。 ## 投资建议 * **评级维持:** 维持“谨慎增持”评级。 * **投资逻辑:** 公司是北京地区的大型医药商业公司,受益于阳光采购和行业整合,有望扩大市场占有率。同时,公司积极拓展北京以外区域业务,完善医疗器械业务的全国布局。 # 总结 本报告分析了嘉事堂的三季报,指出公司收入增速逐季提升,但利润增速受毛利率下降拖累。公司通过收购完善器械业务布局,并积极拓展外埠区域业务。维持“谨慎增持”评级,认为公司有望受益于行业整合和区域拓展,但需关注市场竞争、政策变化和业务拓展等风险。
报告标签:
  • 个股研报
报告专题:
  • 下载次数:

    1442

  • 发布机构:

    上海证券有限责任公司

  • 发布日期:

    2017-10-25

  • 页数:

    4页

下载全文
定制咨询
AI精读报告
# 中心思想

本报告的核心观点如下:

*   **市场整合与份额扩张:** 嘉事堂作为北京地区的大型医药商业公司,有望受益于阳光采购政策带来的行业整合,扩大市场占有率,做大做强北京市场。
*   **区域拓展与器械布局:** 公司持续拓展北京以外区域业务,通过与四川投促局签订战略合作协议和收购成都蓉锦,西南地区有望成为新的增长点。同时,通过收购浙江同瀚、浙江商漾各51%股权,进一步完善医疗器械业务的全国布局,强化销售网络并丰富产品品类。

# 主要内容

## 公司动态事项

*   **三季报点评:** 公司发布三季报,前三季度营业收入同比增长29.02%,净利润同比增长17.76%。

## 收入增速逐季小幅提升,借阳光采购为契机做大做强北京市场

*   **收入增长分析:** 公司前三季度营业收入增速逐季小幅提升,受益于北京阳光采购带动的药品流通企业整合,市场占有率有望进一步提升。同时,公司积极拓展外埠区域业务,将西南区域培育成重要增长点。
*   **GPO业务:** 前三季度与首钢总公司的实际销售收入与上年同期持平,达4.82亿元。

## 利润增速低于收入增速,主要受毛利率水平下降拖累

*   **利润与毛利率分析:** 前三季度归属于上市公司股东的净利润同比增长17.76%,但Q3扣非归母净利润同比增速低于同期营业收入增速,主要原因是销售毛利率同比下降。受北京阳光采购影响,公司产品结构调整导致整体毛利率水平下降。
*   **费用率分析:** 前三季度期间费用率同比下降0.82个百分点,主要是销售费用率下降。

## 收购浙江同瀚、浙江商漾各51%股权,完善器械全国布局

*   **收购标的介绍:** 公司拟收购浙江同瀚51%股权、浙江商漾51%股权,两家公司在浙江省的急诊生化、免疫市场和女性子宫颈癌筛查市场占有核心主导地位。
*   **收购意义:** 有利于完善公司医疗器械业务的全国布局,强化与优质供应商之间的合作深度,丰富商品品类的同时增厚公司业绩。

## 风险提示

*   **主要风险:** 北京区域市场竞争加剧的风险;药品招标、医保支付等行业政策风险;GPO业务拓展不及预期风险;北京以外地区扩张不及预期风险。

## 投资建议

*   **评级维持:** 维持“谨慎增持”评级。
*   **投资逻辑:** 公司是北京地区的大型医药商业公司,受益于阳光采购和行业整合,有望扩大市场占有率。同时,公司积极拓展北京以外区域业务,完善医疗器械业务的全国布局。

# 总结

本报告分析了嘉事堂的三季报,指出公司收入增速逐季提升,但利润增速受毛利率下降拖累。公司通过收购完善器械业务布局,并积极拓展外埠区域业务。维持“谨慎增持”评级,认为公司有望受益于行业整合和区域拓展,但需关注市场竞争、政策变化和业务拓展等风险。
报告正文
摩熵医药企业版
9大数据库,200+子数据库,一站查询药品研发、临床、上市、销售、投资、政策等数据了解更多
我要试用
1 / 4
试读已结束,如需全文阅读可点击
下载全文
如果您有其他需求,请点击
定制服务咨询
上海证券有限责任公司最新报告
关于摩熵咨询

摩熵咨询是摩熵数科旗下生物医药专业咨询服务品牌,由深耕医药领域多年的专业人士组成,核心成员均来自国际顶级咨询机构和行业标杆企业,涵盖立项、市场、战略、投资等从业背景,依托摩熵数科丰富的外部专家资源及全面的医药全产业链数据库,为客户提供专业咨询服务和定制化解决方案

1W+
医药行业研究报告
200+
真实项目案例
1300+
业内高端专家资源
市场洞察与营销赋能
市场洞察与营销赋能
分析市场现状,洞察行业趋势,依托数据分析和深度研究,辅助商业决策。
立项评估及管线规划
立项评估及管线规划
提供疾病领域品种调研、专家访谈、品种立项、项目交易整套服务。
产业规划及研究服务
产业规划及研究服务
以数据为基础,为组织、园区、企业提供科学的决策依据和趋势线索。
多渠道数据分析及定制服务
多渠道数据分析及定制服务
帮助客户深入了解目标领域和市场情况,发现潜在机会,优化企业决策。
投资决策与交易估值
投资决策与交易估值
依托全球医药全产业链数据库与顶级投行级分析模型,为并购、融资、IPO提供全周期决策支持。
立即定制
洞察市场格局
解锁药品研发情报

定制咨询

400-9696-311 转1