2025中国医药研发创新与营销创新峰会
2016年报点评:业绩稳健增长,看好公司长期发展

2016年报点评:业绩稳健增长,看好公司长期发展

研报

2016年报点评:业绩稳健增长,看好公司长期发展

# 中心思想 ## 业绩稳健增长与长期发展潜力 本报告的核心观点是康美药业2016年业绩稳健增长,且公司在中医药全产业链的布局和创新业务模式(如智慧药房)将带来长期发展潜力。 ## 政策红利与龙头优势 公司受益于医药改革政策(医药分开、两票制)以及中药饮片行业发展趋势,龙头地位将更加稳固,未来业绩可期。 # 主要内容 ## 公司2016年业绩回顾 2016年,康美药业实现营业收入216.42亿元,同比增长19.79%;归母净利润33.40亿元,同比增长21.17%。经营现金流量净额16.03亿元,同比增长215.05%。 ## 各业务板块分析 * **中药饮片:** 营业收入47.04亿元,同比增长26.43%,毛利率35.37%。 * **中药材贸易:** 营业收入57.89亿元,同比下降3.98%,毛利率24.12%。 * **药品贸易:** 营业收入73.03亿元,同比增长35.35%,毛利率30.38%。 * **医疗器械:** 营业收入9.13亿元,同比增长53.79%,毛利率23.74%。 * **保健食品:** 营业收入10.28亿元,同比增长25.50%,毛利率42.86%。 * **物业租赁及其他:** 营业收入9.43亿元,同比增长46.31%,毛利率44.96%。 ## 中药饮片业务高增长及智慧药房的推动作用 公司中药饮片业务增速显著高于行业平均水平,受益于零加成政策和药占比要求。智慧药房模式将放大公司龙头优势,有望贡献显著增量收入。 ## 借政策东风,商业流通业务快速发展 公司借力“医药分开”和“两票制”政策,大力发展药房托管和商业流通业务,通过并购扩大覆盖范围,未来三年有望维持高增速。 ## 持续布局医疗服务 公司通过收购医院等方式持续布局医疗服务,有望通过降本增效和供应链管理,形成新的利润增长点。 ## 盈利预测及投资评级 预计公司2017-2019年EPS分别为0.83元、1.02元、1.26元,对应增速为22.46%、23.82%、23.23%,维持“强烈推荐”评级。 # 总结 ## 业绩增长动力与未来展望 康美药业2016年业绩稳健增长,各业务板块发展良好。中药饮片、保健食品等业务成为新的增长点。 ## 政策机遇与风险提示 公司受益于医药改革政策,但需关注智慧药房推进不及预期以及中药材价格持续下降的风险。总体而言,公司作为中医药全产业链龙头,长期发展潜力巨大,维持“强烈推荐”评级。
报告标签:
  • 个股研报
报告专题:
  • 下载次数:

    1742

  • 发布机构:

    东兴证券股份有限公司

  • 发布日期:

    2017-04-20

  • 页数:

    6页

下载全文
定制咨询
AI精读报告

中心思想

业绩稳健增长与长期发展潜力

本报告的核心观点是康美药业2016年业绩稳健增长,且公司在中医药全产业链的布局和创新业务模式(如智慧药房)将带来长期发展潜力。

政策红利与龙头优势

公司受益于医药改革政策(医药分开、两票制)以及中药饮片行业发展趋势,龙头地位将更加稳固,未来业绩可期。

主要内容

公司2016年业绩回顾

2016年,康美药业实现营业收入216.42亿元,同比增长19.79%;归母净利润33.40亿元,同比增长21.17%。经营现金流量净额16.03亿元,同比增长215.05%。

各业务板块分析

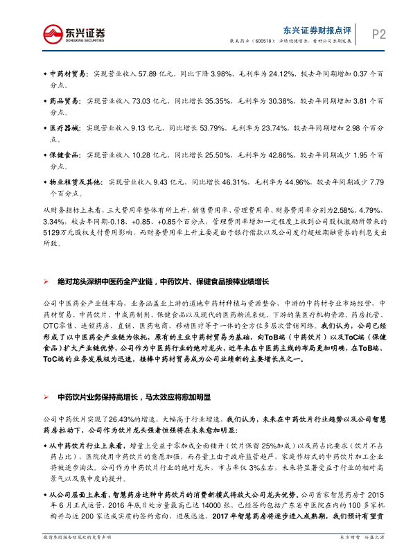
  • 中药饮片: 营业收入47.04亿元,同比增长26.43%,毛利率35.37%。
  • 中药材贸易: 营业收入57.89亿元,同比下降3.98%,毛利率24.12%。
  • 药品贸易: 营业收入73.03亿元,同比增长35.35%,毛利率30.38%。
  • 医疗器械: 营业收入9.13亿元,同比增长53.79%,毛利率23.74%。
  • 保健食品: 营业收入10.28亿元,同比增长25.50%,毛利率42.86%。
  • 物业租赁及其他: 营业收入9.43亿元,同比增长46.31%,毛利率44.96%。

中药饮片业务高增长及智慧药房的推动作用

公司中药饮片业务增速显著高于行业平均水平,受益于零加成政策和药占比要求。智慧药房模式将放大公司龙头优势,有望贡献显著增量收入。

借政策东风,商业流通业务快速发展

公司借力“医药分开”和“两票制”政策,大力发展药房托管和商业流通业务,通过并购扩大覆盖范围,未来三年有望维持高增速。

持续布局医疗服务

公司通过收购医院等方式持续布局医疗服务,有望通过降本增效和供应链管理,形成新的利润增长点。

盈利预测及投资评级

预计公司2017-2019年EPS分别为0.83元、1.02元、1.26元,对应增速为22.46%、23.82%、23.23%,维持“强烈推荐”评级。

总结

业绩增长动力与未来展望

康美药业2016年业绩稳健增长,各业务板块发展良好。中药饮片、保健食品等业务成为新的增长点。

政策机遇与风险提示

公司受益于医药改革政策,但需关注智慧药房推进不及预期以及中药材价格持续下降的风险。总体而言,公司作为中医药全产业链龙头,长期发展潜力巨大,维持“强烈推荐”评级。

报告正文
摩熵医药企业版
9大数据库,200+子数据库,一站查询药品研发、临床、上市、销售、投资、政策等数据了解更多
我要试用
1 / 6
试读已结束,如需全文阅读可点击
下载全文
如果您有其他需求,请点击
定制服务咨询
东兴证券股份有限公司最新报告
关于摩熵咨询

摩熵咨询是摩熵数科旗下生物医药专业咨询服务品牌,由深耕医药领域多年的专业人士组成,核心成员均来自国际顶级咨询机构和行业标杆企业,涵盖立项、市场、战略、投资等从业背景,依托摩熵数科丰富的外部专家资源及全面的医药全产业链数据库,为客户提供专业咨询服务和定制化解决方案

1W+
医药行业研究报告
200+
真实项目案例
1300+
业内高端专家资源
市场洞察与营销赋能
市场洞察与营销赋能
分析市场现状,洞察行业趋势,依托数据分析和深度研究,辅助商业决策。
立项评估及管线规划
立项评估及管线规划
提供疾病领域品种调研、专家访谈、品种立项、项目交易整套服务。
产业规划及研究服务
产业规划及研究服务
以数据为基础,为组织、园区、企业提供科学的决策依据和趋势线索。
多渠道数据分析及定制服务
多渠道数据分析及定制服务
帮助客户深入了解目标领域和市场情况,发现潜在机会,优化企业决策。
投资决策与交易估值
投资决策与交易估值
依托全球医药全产业链数据库与顶级投行级分析模型,为并购、融资、IPO提供全周期决策支持。
立即定制
洞察市场格局
解锁药品研发情报

定制咨询

400-9696-311 转1