2025中国医药研发创新与营销创新峰会
三季报跟踪:业绩延续快速增长,未来发展前景可期

三季报跟踪:业绩延续快速增长,未来发展前景可期

研报

三季报跟踪:业绩延续快速增长,未来发展前景可期

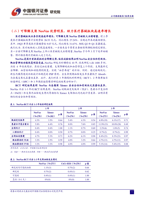
# 中心思想 本报告对乐普医疗(300003.SZ)的三季报进行了跟踪分析,核心观点如下: * **业绩增长与费用控制:** 公司业绩延续快速增长态势,主要受益于NeoVas上市贡献业绩增量以及原料药国内外需求旺盛。同时,期间费用控制良好。 * **医疗器械板块的增长动力:** 可降解支架NeoVas优势明显,助力医疗器械板块高速率增长,成为业绩增长的重要驱动力。 * **制剂业务的未来展望:** 原料药业务国内外需求旺盛,制剂业务受集采影响增速放缓,但随着氯吡格雷与阿托伐他汀钙中选带量集采扩面,制剂业务增速有望逐步回升。 # 主要内容 ## 业绩延续快速增长,期间费用控制良好 * **营收与利润双增长:** 2019年前三季度,乐普医疗实现营业收入58.80亿元,同比增长28.25%;归属于上市公司股东净利润16.12亿元,同比增长40.99%。第三季度,公司实现营业收入19.59亿元,同比增长20.17%;归属于上市公司股东净利润4.57亿元,同比增长36.91%。 * **费用控制得当:** 公司前三季度期间费用率为43.48%,同比下降1.44个百分点,费用控制良好。研发费用同比增长35.24%,主要系公司加快医疗器械产品和人工智能技术的研发力度,持续推进原料药研发,以及其他研发项目有序开展所致。 ## 可降解支架 NeoVas 优势明显,助力医疗器械板块高速率增长 * **医疗器械板块高速增长:** 前三季度医疗器械板块累计实现营收26.53亿元,同比增长27.24%,为近年来最快增长。其中,第三季度医疗器械营收9.07亿元,同比增长31.67%。 * **NeoVas贡献显著:** 可降解支架NeoVas上市以来贡献较大业绩增量,预计报告期内贡献收入近2亿元。临床试验结果证明NeoVas安全性和有效性,靶血管弹性功能恢复明显受益。 ## 原料药国内外需求旺盛;两大主力品种中选带量集采扩面,制剂业务增速有望逐步回升 * **原料药业务增长强劲:** 报告期内原料药业务累计实现收入5.46亿元,同比增长46.01%。 * **制剂业务增速有望回升:** 氯吡格雷与阿托伐他汀钙中选国家带量集采扩面,公司将分享2大品种在中选省份约70%的市场份额,制剂业务增速有望逐步回升。 # 总结 乐普医疗2019年前三季度业绩保持高速稳健增长,公司已发展成为心血管大健康全生态平台型企业。医疗器械板块原有产品有望保持稳定增长,NeoVas将推动业绩实现跨越式增长。药品板块在抗凝、降压和降脂领域的布局持续完备,受益集采扩面,氯吡格雷和阿托伐他汀钙市占率有望大幅提升,未来有望贡献稳定的现金流。公司在医疗服务和新型医疗领域的布局亦将加速销售渠道下沉,促进各细分业务协同发展。公司战略布局肿瘤免疫治疗领域并搭建行业竞争壁垒,未来有望成为业绩长期高速增长的新动能。
报告标签:
  • 个股研报
报告专题:
  • 下载次数:

    892

  • 发布机构:

    中国银河证券股份有限公司

  • 发布日期:

    2019-10-30

  • 页数:

    9页

下载全文
定制咨询
AI精读报告
# 中心思想

本报告对乐普医疗(300003.SZ)的三季报进行了跟踪分析,核心观点如下:

*   **业绩增长与费用控制:** 公司业绩延续快速增长态势,主要受益于NeoVas上市贡献业绩增量以及原料药国内外需求旺盛。同时,期间费用控制良好。
*   **医疗器械板块的增长动力:** 可降解支架NeoVas优势明显,助力医疗器械板块高速率增长,成为业绩增长的重要驱动力。
*   **制剂业务的未来展望:** 原料药业务国内外需求旺盛,制剂业务受集采影响增速放缓,但随着氯吡格雷与阿托伐他汀钙中选带量集采扩面,制剂业务增速有望逐步回升。

# 主要内容

## 业绩延续快速增长,期间费用控制良好

*   **营收与利润双增长:** 2019年前三季度,乐普医疗实现营业收入58.80亿元,同比增长28.25%;归属于上市公司股东净利润16.12亿元,同比增长40.99%。第三季度,公司实现营业收入19.59亿元,同比增长20.17%;归属于上市公司股东净利润4.57亿元,同比增长36.91%。
*   **费用控制得当:** 公司前三季度期间费用率为43.48%,同比下降1.44个百分点,费用控制良好。研发费用同比增长35.24%,主要系公司加快医疗器械产品和人工智能技术的研发力度,持续推进原料药研发,以及其他研发项目有序开展所致。

## 可降解支架 NeoVas 优势明显,助力医疗器械板块高速率增长

*   **医疗器械板块高速增长:** 前三季度医疗器械板块累计实现营收26.53亿元,同比增长27.24%,为近年来最快增长。其中,第三季度医疗器械营收9.07亿元,同比增长31.67%。
*   **NeoVas贡献显著:** 可降解支架NeoVas上市以来贡献较大业绩增量,预计报告期内贡献收入近2亿元。临床试验结果证明NeoVas安全性和有效性,靶血管弹性功能恢复明显受益。

## 原料药国内外需求旺盛;两大主力品种中选带量集采扩面,制剂业务增速有望逐步回升

*   **原料药业务增长强劲:** 报告期内原料药业务累计实现收入5.46亿元,同比增长46.01%。
*   **制剂业务增速有望回升:** 氯吡格雷与阿托伐他汀钙中选国家带量集采扩面,公司将分享2大品种在中选省份约70%的市场份额,制剂业务增速有望逐步回升。

# 总结

乐普医疗2019年前三季度业绩保持高速稳健增长,公司已发展成为心血管大健康全生态平台型企业。医疗器械板块原有产品有望保持稳定增长,NeoVas将推动业绩实现跨越式增长。药品板块在抗凝、降压和降脂领域的布局持续完备,受益集采扩面,氯吡格雷和阿托伐他汀钙市占率有望大幅提升,未来有望贡献稳定的现金流。公司在医疗服务和新型医疗领域的布局亦将加速销售渠道下沉,促进各细分业务协同发展。公司战略布局肿瘤免疫治疗领域并搭建行业竞争壁垒,未来有望成为业绩长期高速增长的新动能。
报告正文
摩熵医药企业版
9大数据库,200+子数据库,一站查询药品研发、临床、上市、销售、投资、政策等数据了解更多
我要试用
1 / 9
试读已结束,如需全文阅读可点击
下载全文
如果您有其他需求,请点击
定制服务咨询
中国银河证券股份有限公司最新报告
关于摩熵咨询

摩熵咨询是摩熵数科旗下生物医药专业咨询服务品牌,由深耕医药领域多年的专业人士组成,核心成员均来自国际顶级咨询机构和行业标杆企业,涵盖立项、市场、战略、投资等从业背景,依托摩熵数科丰富的外部专家资源及全面的医药全产业链数据库,为客户提供专业咨询服务和定制化解决方案

1W+
医药行业研究报告
200+
真实项目案例
1300+
业内高端专家资源
市场洞察与营销赋能
市场洞察与营销赋能
分析市场现状,洞察行业趋势,依托数据分析和深度研究,辅助商业决策。
立项评估及管线规划
立项评估及管线规划
提供疾病领域品种调研、专家访谈、品种立项、项目交易整套服务。
产业规划及研究服务
产业规划及研究服务
以数据为基础,为组织、园区、企业提供科学的决策依据和趋势线索。
多渠道数据分析及定制服务
多渠道数据分析及定制服务
帮助客户深入了解目标领域和市场情况,发现潜在机会,优化企业决策。
投资决策与交易估值
投资决策与交易估值
依托全球医药全产业链数据库与顶级投行级分析模型,为并购、融资、IPO提供全周期决策支持。
立即定制
洞察市场格局
解锁药品研发情报

定制咨询

400-9696-311 转1