

-
{{ listItem.name }}快速筛选药品,用摩熵药筛微信扫一扫-立即使用
深度报告:国内重组蛋白应用领先企业
下载次数:
1949 次
发布机构:
东莞证券股份有限公司
发布日期:
2023-02-22
页数:
27页
近岸蛋白(688137)
公司是国内重组蛋白应用领先企业。公司自设立以来,经历了蛋白制备技术发展完善阶段、细分领域蛋白产品开发阶段、技术应用平台建立阶段和大规模生产阶段。公司主营业务包括靶点及因子类蛋白、重组抗体、酶及试剂的研发、生产、销售,并提供相关技术服务。公司建立了蛋白质研发技术、抗体开发及酶的分子进化技术以及在诊断、疫苗、药物等蛋白质应用领域的综合技术平台,可实现从蛋白质原料到应用技术开发的全产业链的创新支持,致力于为下游客户提供及时、稳定、优质的产品及服务。
下游行业快速发展带动重组蛋白行业需求。随着科学研究、生物药行业的发展及精准医疗的兴起,医药企业以及科研机构对于重组蛋白质量以及稳定性要求显著提升,倾向于选择更稳定、更成熟的高质量重组蛋白,以降低药物研发及生产的失败率。产品质量高、品牌影响力强的重组蛋白原料企业将在未来的市场竞争中更具竞争力,将获得市场认可并得到持续发展。随着国内生物制药、生命科学基础研究、体外诊断、mRNA疫苗等下游应用领域快速发展,将会加块重组蛋白行业发展以及国产替代进度。
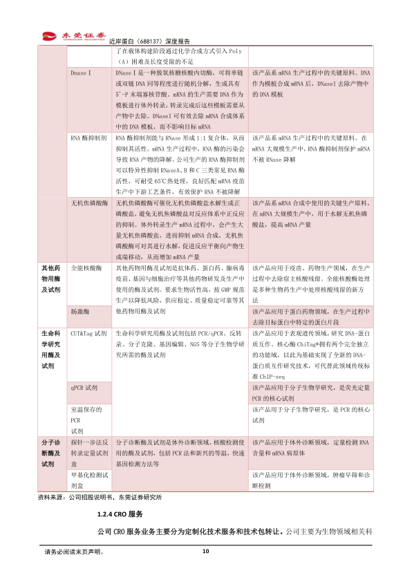
公司拥有多技术平台衔接优势,产品结构丰富且应用领域广泛。公司的核心技术是从产品创新、生产、性能检测到应用验证为一体的综合性技术体系,自主研发了23项核心技术并形成了Legotein®蛋白工程平台等7个技术平台,关键技术平台涵盖了分子生物学、细胞生物学、结构生物学、免疫学、酶学、生物化学等多个学科领域,各学科之间彼此交叉组合,互相衔接。截至2022年9月,公司已经推出了3,500余种产品,公司酶及试剂数量较多,特别是mRNA原料酶相关产品占据了市场领先地位。根据Frost&Sullivan数据,公司在国内mRNA原料酶及试剂市场中国内厂家排名第一,2021年度已经占据国内市场39.80%的市场份额。公司产品下游应用领域广泛,在多个市场潜力大、关系国计民生的细分领域,如免疫诊断、抗体药物、基因治疗、生命科学基础研究、食品安全、细胞治疗等下游行业得到广泛应用,市场认可度高。
投资建议:预计公司2022年、2023年每股收益分别为1.88元和2.29元,对应估值分别为44倍和36倍。公司是国内重组蛋白应用领先企业,产品结构丰富且应用领域广泛。首次覆盖,给予对公司“买入”评级。
风险提示。新品研发风险、技术升级迭代的风险、新冠疫情对公司收入的影响风险和客户集中度较高风险等。
2025年半年报点评:Q2业绩保持稳定增长
2025年半年报点评:Q2业绩环比有所改善
2025年中报点评:区域聚焦,降本增效
2025年中报点评:持续强化医疗服务能力提升
摩熵咨询是摩熵数科旗下生物医药专业咨询服务品牌,由深耕医药领域多年的专业人士组成,核心成员均来自国际顶级咨询机构和行业标杆企业,涵盖立项、市场、战略、投资等从业背景,依托摩熵数科丰富的外部专家资源及全面的医药全产业链数据库,为客户提供专业咨询服务和定制化解决方案
对不起!您还未登录!请登陆后查看!
您今日剩余【10】次下载额度,确定继续吗?
请填写你的需求,我们将尽快与您取得联系
{{nameTip}}
{{companyTip}}
{{telTip}}
{{sms_codeTip}}
{{emailTip}}
{{descriptionTip}}
*请放心填写您的个人信息,该信息仅用于“摩熵咨询报告”的发送