2025中国医药研发创新与营销创新峰会
制剂出口春华秋实,一致性评价海阔天空

制剂出口春华秋实,一致性评价海阔天空

研报

制剂出口春华秋实,一致性评价海阔天空

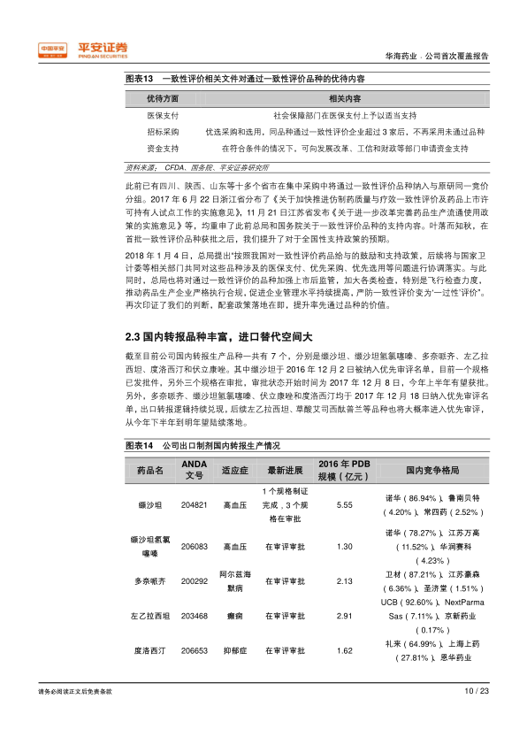
中心思想 政策红利驱动国内市场价值重估 华海药业凭借其在制剂出口领域的长期布局和领先地位,正迎来国内市场的价值重估。受益于国家优先审评、一致性评价及招标采购等政策调整,公司大量海外认证品种在国内的上市进程将加速,并获得市场优待,从而显著提升其在国内市场的竞争力与业绩贡献。 制剂出口与创新药双轮驱动未来增长 公司不仅在制剂出口方面持续发力,迎来ANDA(简化新药申请)收获季,通过品种升级和海外平台成熟化,不断提升国际市场份额和产品附加值;同时,公司积极进军生物和创新药领域,通过自主研发与外部合作,构建中长期增长引擎,为未来业绩增长提供多元化动力。 主要内容 一、 提早布局制剂出口,盈利能力稳步提升 公司发展历程与业务转型: 华海药业自1989年创立,从原料药研发、生产和销售起步,主要聚焦普利类和沙坦类特色原料药,其中80%以上出口。2002年开始涉足制剂业务,产品涵盖抗高血压、神经系统、抗艾滋病等领域。2004年成立华海(美国)国际有限公司,开启制剂出口之路,并于2007年成为国内首家获得FDA制剂车间认证的企业。公司通过收购普霖斯通和寽科健康,构建了自主营销渠道,形成了中间体、原料药、制剂一体化的完整产业链。 业绩表现与结构优化: 近年来,公司营业收入保持稳定增长,2017年前三季度同比增长20.11%;归母净利润波动后回升,2017年前三季度同比增长25.94%。业务结构持续优化,成品药业务收入快速增长,2016年占比达47.98%,已超过原料药业务(45.98%)。海外业务是主要营收来源,2016年国外业务营收27.63亿元,占比67.51%。盈利能力显著提升,毛利率自2012年以来持续上升,2017年前三季度达到55.21%,主要得益于制剂产品占比提高及高毛利特色原料药的贡献;净利率也呈上升趋势,2017年前三季度达13.52%。 二、 受益政策调整,出口品种国内价值凸显 国内制剂市场曾受品种数量制约: 华海药业曾因重心偏向海外申报及2015年“7·22”核查风暴影响,国内药品获批数量有限,导致国内制剂业务增长一度受限。2017年前三季度国内样本医院销售额同比下降12.31%,凸显了新产品支撑的瓶颈。 政策利好加速出口制剂回归: 随着国内药品审评审批政策与欧美接轨,在欧美规范市场获批的制剂品种回国后将享受优先审评、一致性评价和招标采购等多环节优待。华海药业拥有20多个海外制剂品种,将成为这些政策的最大受益者之一。通过一致性评价的品种将获得医保支付支持、医疗机构优先采购,并在同品种通过企业超过3家时,未通过品种将不再被集中采购。 国内转报品种丰富,进口替代空间广阔: 公司目前有7个出口制剂品种正在国内转报生产,包括缬沙坦、多奈哌齐等,其中缬沙坦等5个品种已纳入优先审评名单。这7个品种2016年样本医院总规模达27.89亿元,实际市场规模约140亿元。保守估计,公司未来可抢占10%的市场份额,带来约1.4亿元的业绩增量。此外,公司还有约21个国外已获批但国内尚未申报的品种,如恩替卡韦、阿立哌唑等,对应2016年样本医院总规模41.34亿元,实际市场空间约200亿元,预计未来可带来约2亿元的业绩增量。 一致性评价最大赢家,国内品种有望全部通过: 在CFDA公布的首批通过一致性评价品种中,华海药业以7个品种、9个品规成为最大赢家。公司共提交8个品种申请,除奈韦拉平需补充材料外,其余均已通过。这些通过一致性评价的品种2016年样本医院市场份额为13.87亿元,实际市场份额约70亿元。保守估计,可带来约0.7亿元的业绩增量。 三、 我国制剂出口刚起步,华海渐迎收获欲腾飞 欧美规范仿制药市场提供新增长空间: 欧美医药市场占据全球近一半份额,其中美国仿制药市场规模接近1400亿美元(2016年)。“专利悬崖”为仿制药企业提供了巨大的市场扩容机会。美国FDA、欧盟EMA等规范市场的严格审批为仿制药产品提供了极高的公信力,有利于其全球推广。 我国制剂出口处于起步阶段,对规范市场加速渗透: 2016年我国西药制剂出口额仅31.90亿美元,占西药类出口的10.13%,主要集中在亚洲、非洲等发展中市场。然而,对美国市场的制剂出口同比增长超过40%,显示出我国制剂出口对规范市场加速渗透的趋势。 华海迎来ANDA收获季,海外业绩有望腾飞: 华海药业自主研发获得的ANDA批文数量持续增长,2016年获6个,2017年获10个,迎来收获季。公司子公司普霖斯通以约51个ANDA文号在国内制剂出口企业中处于领先地位。2017年获批的10个ANDA品种,其美国市场总规模高达103.64亿美元,预计将为公司带来约6.54亿美元的销售额增量,显著增厚海外业绩。 仿制品种逐步升级,海外平台日趋成熟: 公司正从普药向特色仿制药、首仿药和高端剂型升级。特色仿制药(如芬戈莫德胶囊、普瑞巴林胶囊)市场规模大、竞争格局好。公司在首仿药领域表现突出,2015年旗下Prinston获得4个FTF(First to File),截至2015年底已有7个首仿品种。2017年帕罗西汀胶囊通过专利挑战获批,标志着公司专利诉讼体系的成熟。在高端剂型方面,公司已获批左乙拉西坦缓释片、安非他酮缓释片等多个缓释剂型仿制药,技术壁垒高,市场价值大。华海以华海美国为主体的制剂出口平台已日趋成熟,并与多家国内企业开展制剂出口合作。 四、 进军生物和创新药领域,打造中长期增长引擎 华海药业实施高端切入战略,积极进军生物医药领域,先后成立华単、华奥泰和华海生物公司,构建了研发、生产、销售一体化的生物医药产业链,并建立了生物发酵、生物抗体和基因库筛选技术平台。 公司拥有多个在研生物创新药和类似药,其中重组人血管内皮生长因子受体-抗体融合蛋白眼用注射液(HB002.1M)已进入临床阶段。 通过外部合作,公司进一步布局生物药:2017年投资3000万美元获得韩国Eutilex生物科技公司18.75%股权,并获得其免疫检查点抗体项目EU101的中国独家授权;2017年投资3600万元认缴杭州多禧生物10%股权,布局抗体药物偶联物(ADC)研发;2013年与美国ONCOLOGICS公司合作,获得修美乐(ONS3010)和阿瓦斯汀(ONS1045)两个单抗产品在中国100%的市场许可权益。 五、 投资建议和盈利预测 华海药业通过长期布局成为国内制剂出口龙头,海外批文数量快速上升,迎来收获季。研发方向转向特色仿制药、首仿药和高端剂型,提升品种附加值。 国内政策调整使出口品种的国内价值凸显,公司国内转报品种多列入优先审评名单,并成为首批一致性评价落地品种的最大赢家,未来业绩增量巨大。 公司限制性股票激励计划对2017年业绩要求高,全年扣非后归母净利润有望保持高增长。 预计公司2017-2019年归母净利润分别为6.01亿、7.46亿和9.52亿元,对应EPS分别为0.58元、0.72元和0.91元。当前股价对应PE分别为47.8倍、38.5倍和30.2倍。首次覆盖给予“推荐”评级。 六、 风险提示 招标采购不及预期。 一致性评价配套政策落地速度不及预期。 研发进度不及预期。 总结 华海药业作为国内制剂出口的领军企业,正处于多重利好叠加的战略机遇期。在国际市场,公司凭借成熟的海外平台、不断升级的仿制药品种(包括特色仿制药、首仿药和高端剂型)以及持续增长的ANDA批文,迎来业绩的加速腾飞。在国内市场,受益于优先审评和一致性评价等政策红利,公司大量海外认证品种将加速回归,并获得市场优待,有望实现显著的进口替代和业绩增量。此外,公司积极布局生物和创新药领域,通过自主研发和外部合作,为中长期发展注入新的增长动力。综合来看,华海药业在制剂出口和创新药领域的双轮驱动战略,以及国内政策的有力支持,预示着其未来业绩的持续高增长潜力。
报告标签:
  • 个股研报
报告专题:
  • 下载次数:

    294

  • 发布机构:

    平安证券股份有限公司

  • 发布日期:

    2018-01-23

  • 页数:

    23页

下载全文
定制咨询
AI精读报告

中心思想

政策红利驱动国内市场价值重估

华海药业凭借其在制剂出口领域的长期布局和领先地位,正迎来国内市场的价值重估。受益于国家优先审评、一致性评价及招标采购等政策调整,公司大量海外认证品种在国内的上市进程将加速,并获得市场优待,从而显著提升其在国内市场的竞争力与业绩贡献。

制剂出口与创新药双轮驱动未来增长

公司不仅在制剂出口方面持续发力,迎来ANDA(简化新药申请)收获季,通过品种升级和海外平台成熟化,不断提升国际市场份额和产品附加值;同时,公司积极进军生物和创新药领域,通过自主研发与外部合作,构建中长期增长引擎,为未来业绩增长提供多元化动力。

主要内容

一、 提早布局制剂出口,盈利能力稳步提升

  • 公司发展历程与业务转型: 华海药业自1989年创立,从原料药研发、生产和销售起步,主要聚焦普利类和沙坦类特色原料药,其中80%以上出口。2002年开始涉足制剂业务,产品涵盖抗高血压、神经系统、抗艾滋病等领域。2004年成立华海(美国)国际有限公司,开启制剂出口之路,并于2007年成为国内首家获得FDA制剂车间认证的企业。公司通过收购普霖斯通和寽科健康,构建了自主营销渠道,形成了中间体、原料药、制剂一体化的完整产业链。
  • 业绩表现与结构优化: 近年来,公司营业收入保持稳定增长,2017年前三季度同比增长20.11%;归母净利润波动后回升,2017年前三季度同比增长25.94%。业务结构持续优化,成品药业务收入快速增长,2016年占比达47.98%,已超过原料药业务(45.98%)。海外业务是主要营收来源,2016年国外业务营收27.63亿元,占比67.51%。盈利能力显著提升,毛利率自2012年以来持续上升,2017年前三季度达到55.21%,主要得益于制剂产品占比提高及高毛利特色原料药的贡献;净利率也呈上升趋势,2017年前三季度达13.52%。

二、 受益政策调整,出口品种国内价值凸显

  • 国内制剂市场曾受品种数量制约: 华海药业曾因重心偏向海外申报及2015年“7·22”核查风暴影响,国内药品获批数量有限,导致国内制剂业务增长一度受限。2017年前三季度国内样本医院销售额同比下降12.31%,凸显了新产品支撑的瓶颈。
  • 政策利好加速出口制剂回归: 随着国内药品审评审批政策与欧美接轨,在欧美规范市场获批的制剂品种回国后将享受优先审评、一致性评价和招标采购等多环节优待。华海药业拥有20多个海外制剂品种,将成为这些政策的最大受益者之一。通过一致性评价的品种将获得医保支付支持、医疗机构优先采购,并在同品种通过企业超过3家时,未通过品种将不再被集中采购。
  • 国内转报品种丰富,进口替代空间广阔: 公司目前有7个出口制剂品种正在国内转报生产,包括缬沙坦、多奈哌齐等,其中缬沙坦等5个品种已纳入优先审评名单。这7个品种2016年样本医院总规模达27.89亿元,实际市场规模约140亿元。保守估计,公司未来可抢占10%的市场份额,带来约1.4亿元的业绩增量。此外,公司还有约21个国外已获批但国内尚未申报的品种,如恩替卡韦、阿立哌唑等,对应2016年样本医院总规模41.34亿元,实际市场空间约200亿元,预计未来可带来约2亿元的业绩增量。
  • 一致性评价最大赢家,国内品种有望全部通过: 在CFDA公布的首批通过一致性评价品种中,华海药业以7个品种、9个品规成为最大赢家。公司共提交8个品种申请,除奈韦拉平需补充材料外,其余均已通过。这些通过一致性评价的品种2016年样本医院市场份额为13.87亿元,实际市场份额约70亿元。保守估计,可带来约0.7亿元的业绩增量。

三、 我国制剂出口刚起步,华海渐迎收获欲腾飞

  • 欧美规范仿制药市场提供新增长空间: 欧美医药市场占据全球近一半份额,其中美国仿制药市场规模接近1400亿美元(2016年)。“专利悬崖”为仿制药企业提供了巨大的市场扩容机会。美国FDA、欧盟EMA等规范市场的严格审批为仿制药产品提供了极高的公信力,有利于其全球推广。
  • 我国制剂出口处于起步阶段,对规范市场加速渗透: 2016年我国西药制剂出口额仅31.90亿美元,占西药类出口的10.13%,主要集中在亚洲、非洲等发展中市场。然而,对美国市场的制剂出口同比增长超过40%,显示出我国制剂出口对规范市场加速渗透的趋势。
  • 华海迎来ANDA收获季,海外业绩有望腾飞: 华海药业自主研发获得的ANDA批文数量持续增长,2016年获6个,2017年获10个,迎来收获季。公司子公司普霖斯通以约51个ANDA文号在国内制剂出口企业中处于领先地位。2017年获批的10个ANDA品种,其美国市场总规模高达103.64亿美元,预计将为公司带来约6.54亿美元的销售额增量,显著增厚海外业绩。
  • 仿制品种逐步升级,海外平台日趋成熟: 公司正从普药向特色仿制药、首仿药和高端剂型升级。特色仿制药(如芬戈莫德胶囊、普瑞巴林胶囊)市场规模大、竞争格局好。公司在首仿药领域表现突出,2015年旗下Prinston获得4个FTF(First to File),截至2015年底已有7个首仿品种。2017年帕罗西汀胶囊通过专利挑战获批,标志着公司专利诉讼体系的成熟。在高端剂型方面,公司已获批左乙拉西坦缓释片、安非他酮缓释片等多个缓释剂型仿制药,技术壁垒高,市场价值大。华海以华海美国为主体的制剂出口平台已日趋成熟,并与多家国内企业开展制剂出口合作。

四、 进军生物和创新药领域,打造中长期增长引擎

  • 华海药业实施高端切入战略,积极进军生物医药领域,先后成立华単、华奥泰和华海生物公司,构建了研发、生产、销售一体化的生物医药产业链,并建立了生物发酵、生物抗体和基因库筛选技术平台。
  • 公司拥有多个在研生物创新药和类似药,其中重组人血管内皮生长因子受体-抗体融合蛋白眼用注射液(HB002.1M)已进入临床阶段。
  • 通过外部合作,公司进一步布局生物药:2017年投资3000万美元获得韩国Eutilex生物科技公司18.75%股权,并获得其免疫检查点抗体项目EU101的中国独家授权;2017年投资3600万元认缴杭州多禧生物10%股权,布局抗体药物偶联物(ADC)研发;2013年与美国ONCOLOGICS公司合作,获得修美乐(ONS3010)和阿瓦斯汀(ONS1045)两个单抗产品在中国100%的市场许可权益。

五、 投资建议和盈利预测

  • 华海药业通过长期布局成为国内制剂出口龙头,海外批文数量快速上升,迎来收获季。研发方向转向特色仿制药、首仿药和高端剂型,提升品种附加值。
  • 国内政策调整使出口品种的国内价值凸显,公司国内转报品种多列入优先审评名单,并成为首批一致性评价落地品种的最大赢家,未来业绩增量巨大。
  • 公司限制性股票激励计划对2017年业绩要求高,全年扣非后归母净利润有望保持高增长。
  • 预计公司2017-2019年归母净利润分别为6.01亿、7.46亿和9.52亿元,对应EPS分别为0.58元、0.72元和0.91元。当前股价对应PE分别为47.8倍、38.5倍和30.2倍。首次覆盖给予“推荐”评级。

六、 风险提示

  • 招标采购不及预期。
  • 一致性评价配套政策落地速度不及预期。
  • 研发进度不及预期。

总结

华海药业作为国内制剂出口的领军企业,正处于多重利好叠加的战略机遇期。在国际市场,公司凭借成熟的海外平台、不断升级的仿制药品种(包括特色仿制药、首仿药和高端剂型)以及持续增长的ANDA批文,迎来业绩的加速腾飞。在国内市场,受益于优先审评和一致性评价等政策红利,公司大量海外认证品种将加速回归,并获得市场优待,有望实现显著的进口替代和业绩增量。此外,公司积极布局生物和创新药领域,通过自主研发和外部合作,为中长期发展注入新的增长动力。综合来看,华海药业在制剂出口和创新药领域的双轮驱动战略,以及国内政策的有力支持,预示着其未来业绩的持续高增长潜力。

报告正文
摩熵医药企业版
9大数据库,200+子数据库,一站查询药品研发、临床、上市、销售、投资、政策等数据了解更多
我要试用
1 / 23
试读已结束,如需全文阅读可点击
下载全文
如果您有其他需求,请点击
定制服务咨询
平安证券股份有限公司最新报告
关于摩熵咨询

摩熵咨询是摩熵数科旗下生物医药专业咨询服务品牌,由深耕医药领域多年的专业人士组成,核心成员均来自国际顶级咨询机构和行业标杆企业,涵盖立项、市场、战略、投资等从业背景,依托摩熵数科丰富的外部专家资源及全面的医药全产业链数据库,为客户提供专业咨询服务和定制化解决方案

1W+
医药行业研究报告
200+
真实项目案例
1300+
业内高端专家资源
市场洞察与营销赋能
市场洞察与营销赋能
分析市场现状,洞察行业趋势,依托数据分析和深度研究,辅助商业决策。
立项评估及管线规划
立项评估及管线规划
提供疾病领域品种调研、专家访谈、品种立项、项目交易整套服务。
产业规划及研究服务
产业规划及研究服务
以数据为基础,为组织、园区、企业提供科学的决策依据和趋势线索。
多渠道数据分析及定制服务
多渠道数据分析及定制服务
帮助客户深入了解目标领域和市场情况,发现潜在机会,优化企业决策。
投资决策与交易估值
投资决策与交易估值
依托全球医药全产业链数据库与顶级投行级分析模型,为并购、融资、IPO提供全周期决策支持。
立即定制
洞察市场格局
解锁药品研发情报

定制咨询

400-9696-311 转1