2025中国医药研发创新与营销创新峰会
23年业绩预告点评:晶体国采降价或影响采购意愿,重点关注医美新品获批/放量进展

23年业绩预告点评:晶体国采降价或影响采购意愿,重点关注医美新品获批/放量进展

研报

23年业绩预告点评:晶体国采降价或影响采购意愿,重点关注医美新品获批/放量进展

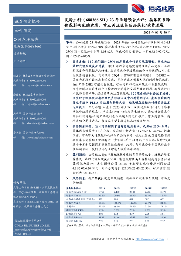
  昊海生科(688366)   事件:公司披露23年业绩预告:2023年预计公司实现归母净利润4.0-4.3亿元,同比增长122%-138%,实现扣非3.67-3.97亿元,同比增长131%-150%;23Q4预计实现归母0.73-1.03亿元,同比+291%-451%,扣非0.62-0.92亿元,同比+241%-405%。   医美方面:(1)我们预计23Q4玻尿酸业务仍然实现高增长,重点关注第四代玻尿酸获批进展:①24年以来海魅凭借精准的产品定位、与机构深度合作挖掘产品特性,在高端大分子玻尿酸细分市场获得认可,实现优秀销售表现,我们预计23Q4出货环比有望继续增长;②23H2公司大力度推广姣兰唇部适应症,亮点为改善嘴唇形状同时增加饱满度,1ml产品23H2有望放量提速;③公司第四代玻尿酸主打氨基酸交联,可有效解决当前市场中消费者担忧的毒性交联剂残留问题,有望通过技术优势占领市场,建议持续关注获批进展。(2)随着微球制备技术提升、医生对于深层次注射积累更多经验以及骨性材料的普及,叠加当前国内再生市场中PLLA类注射剂持续火热,羟基磷灰石相关材料的关注度逐渐提升。公司海魅·云境于2023年上市,注册适应症为“适用于非承重性骨缺损的填充”,产品主打“5G记忆型再生填充”,战略性合作东弘耀兴针对海魅·云境产品进行全国渠道医院进行推广。作为高客单、高增速细分赛道产品,未来或有望支撑海魅品牌线高增长。   晶体国采降价,预计对经销商拿货意愿造成影响,或影响23Q4业绩:晶体国采结果于11月公布,公司旗下新产业(Lenstec)、Aaren、河南宇宙、河南赛美诗及眼科粘弹剂产品均中标,但此次国采在前几轮省级联盟集采的基础上价格有进一步下降,并于24年起开始实施,或对23Q4患者手术和经销商拿货意愿造成影响;此外,角塑业务受竞品及行业竞争加剧影响,我们预计行业增速或较前几年放缓。   盈利预测:公司姣兰lips丰唇&海魅玻尿酸有望持续放量、海魅云境蓄势待发、第四代玻尿酸获批可期,有望支撑医美业务持续高增长并拉动盈利能力提升;我们预计公司23-25年有望实现归母净利润分别4.11/5.07/6.20亿元,同比分别增长127.5%/23.4%/22.3%,对应当前PE分别为38/31/25X。   风险因素:新产品获批进度不及预期、新品推广效果不及预期、市场竞争加剧。
报告标签:
  • 个股研报
报告专题:
  • 下载次数:

    77

  • 发布机构:

    信达证券股份有限公司

  • 发布日期:

    2024-01-30

  • 页数:

    4页

下载全文
定制咨询
报告内容
AI精读报告
报告摘要

  昊海生科(688366)

  事件:公司披露23年业绩预告:2023年预计公司实现归母净利润4.0-4.3亿元,同比增长122%-138%,实现扣非3.67-3.97亿元,同比增长131%-150%;23Q4预计实现归母0.73-1.03亿元,同比+291%-451%,扣非0.62-0.92亿元,同比+241%-405%。

  医美方面:(1)我们预计23Q4玻尿酸业务仍然实现高增长,重点关注第四代玻尿酸获批进展:①24年以来海魅凭借精准的产品定位、与机构深度合作挖掘产品特性,在高端大分子玻尿酸细分市场获得认可,实现优秀销售表现,我们预计23Q4出货环比有望继续增长;②23H2公司大力度推广姣兰唇部适应症,亮点为改善嘴唇形状同时增加饱满度,1ml产品23H2有望放量提速;③公司第四代玻尿酸主打氨基酸交联,可有效解决当前市场中消费者担忧的毒性交联剂残留问题,有望通过技术优势占领市场,建议持续关注获批进展。(2)随着微球制备技术提升、医生对于深层次注射积累更多经验以及骨性材料的普及,叠加当前国内再生市场中PLLA类注射剂持续火热,羟基磷灰石相关材料的关注度逐渐提升。公司海魅·云境于2023年上市,注册适应症为“适用于非承重性骨缺损的填充”,产品主打“5G记忆型再生填充”,战略性合作东弘耀兴针对海魅·云境产品进行全国渠道医院进行推广。作为高客单、高增速细分赛道产品,未来或有望支撑海魅品牌线高增长。

  晶体国采降价,预计对经销商拿货意愿造成影响,或影响23Q4业绩:晶体国采结果于11月公布,公司旗下新产业(Lenstec)、Aaren、河南宇宙、河南赛美诗及眼科粘弹剂产品均中标,但此次国采在前几轮省级联盟集采的基础上价格有进一步下降,并于24年起开始实施,或对23Q4患者手术和经销商拿货意愿造成影响;此外,角塑业务受竞品及行业竞争加剧影响,我们预计行业增速或较前几年放缓。

  盈利预测:公司姣兰lips丰唇&海魅玻尿酸有望持续放量、海魅云境蓄势待发、第四代玻尿酸获批可期,有望支撑医美业务持续高增长并拉动盈利能力提升;我们预计公司23-25年有望实现归母净利润分别4.11/5.07/6.20亿元,同比分别增长127.5%/23.4%/22.3%,对应当前PE分别为38/31/25X。

  风险因素:新产品获批进度不及预期、新品推广效果不及预期、市场竞争加剧。

# 中心思想

本报告对昊海生科(688366.SH)2023年业绩预告进行了点评,核心观点如下:

*   **医美业务增长潜力:** 玻尿酸业务预计保持高增长,第四代玻尿酸的获批进展值得关注,海魅·云境作为高客单价产品有望支撑增长。
*   **晶体国采影响:** 晶体国采降价可能影响经销商拿货意愿,进而影响业绩,角塑业务面临竞争加剧的挑战。
*   **盈利预测与投资建议:** 预计公司2023-2025年归母净利润将实现稳健增长,维持盈利预测,但需关注新产品获批和推广风险。

# 主要内容

## 2023年业绩预告分析

*   **业绩表现:** 公司预计2023年归母净利润同比增长122%-138%,扣非净利润同比增长131%-150%;23Q4归母净利润同比大幅增长。

## 医美业务分析

*   **玻尿酸业务:** 预计23Q4玻尿酸业务保持高增长,海魅凭借精准定位和深度合作获得认可,姣兰唇部适应症有望放量,第四代玻尿酸有望通过技术优势占领市场。
*   **再生材料:** 羟基磷灰石相关材料关注度提升,海魅·云境上市,战略合作推广,有望支撑海魅品牌线高增长。

## 晶体国采及角塑业务分析

*   **晶体国采影响:** 国采降价可能影响经销商拿货意愿,进而影响23Q4业绩。
*   **角塑业务:** 受竞品及行业竞争加剧影响,预计行业增速放缓。

## 盈利预测

*   **盈利预测:** 预计公司2023-2025年归母净利润分别为4.11/5.07/6.20亿元,同比分别增长127.5%/23.4%/22.3%,对应当前PE分别为38/31/25X。

## 风险因素

*   **风险提示:** 新产品获批进度、推广效果不及预期,市场竞争加剧。

# 总结

本报告分析了昊海生科2023年业绩预告,认为医美业务具有增长潜力,但晶体国采降价可能带来影响。维持公司盈利预测,但提醒投资者关注新产品风险和市场竞争。
报告正文
摩熵医药企业版
9大数据库,200+子数据库,一站查询药品研发、临床、上市、销售、投资、政策等数据了解更多
我要试用
1 / 4
试读已结束,如需全文阅读可点击
下载全文
如果您有其他需求,请点击
定制服务咨询
信达证券股份有限公司最新报告
关于摩熵咨询

摩熵咨询是摩熵数科旗下生物医药专业咨询服务品牌,由深耕医药领域多年的专业人士组成,核心成员均来自国际顶级咨询机构和行业标杆企业,涵盖立项、市场、战略、投资等从业背景,依托摩熵数科丰富的外部专家资源及全面的医药全产业链数据库,为客户提供专业咨询服务和定制化解决方案

1W+
医药行业研究报告
200+
真实项目案例
1300+
业内高端专家资源
市场洞察与营销赋能
市场洞察与营销赋能
分析市场现状,洞察行业趋势,依托数据分析和深度研究,辅助商业决策。
立项评估及管线规划
立项评估及管线规划
提供疾病领域品种调研、专家访谈、品种立项、项目交易整套服务。
产业规划及研究服务
产业规划及研究服务
以数据为基础,为组织、园区、企业提供科学的决策依据和趋势线索。
多渠道数据分析及定制服务
多渠道数据分析及定制服务
帮助客户深入了解目标领域和市场情况,发现潜在机会,优化企业决策。
投资决策与交易估值
投资决策与交易估值
依托全球医药全产业链数据库与顶级投行级分析模型,为并购、融资、IPO提供全周期决策支持。
立即定制
洞察市场格局
解锁药品研发情报

定制咨询

400-9696-311 转1