2025中国医药研发创新与营销创新峰会
2018中报点评:收入及现金流情况良好,费用影响单季度业绩,一致性评价加速推进

2018中报点评:收入及现金流情况良好,费用影响单季度业绩,一致性评价加速推进

研报

2018中报点评:收入及现金流情况良好,费用影响单季度业绩,一致性评价加速推进

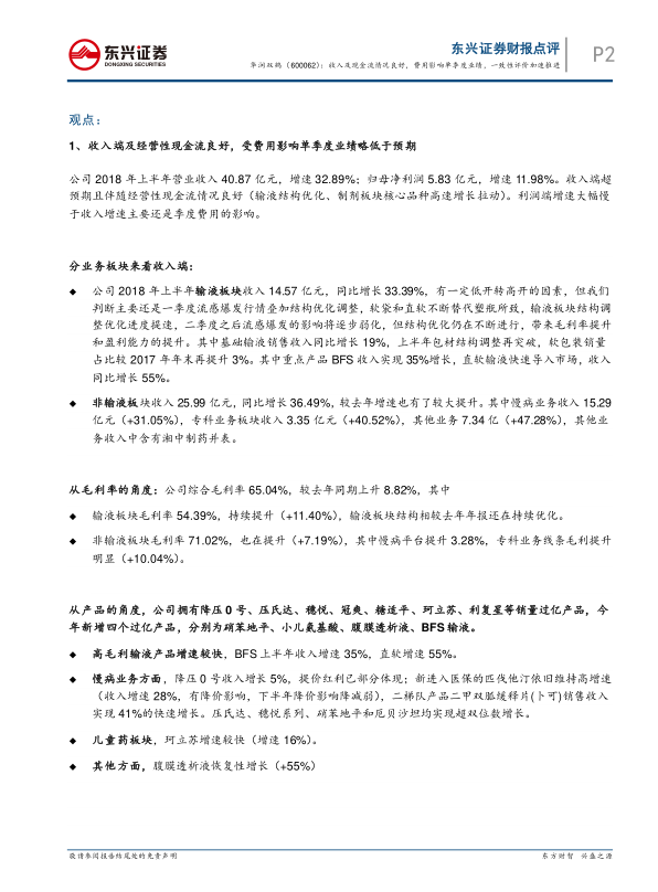
# 中心思想 ## 业绩增长与战略转型 华润双鹤2018年中报显示,公司收入端和经营性现金流表现良好,但受费用影响,单季度业绩略低于预期。公司正经历从输液龙头向化药平台的转型,并通过外延并购丰富产品线,增强盈利能力。 ## 一致性评价与未来展望 公司积极推进一致性评价,多个产品已申报或通过审核,有望受益于政策红利。未来,公司将加快产品引进,提升自研效率,实现业绩的持续增长。 # 主要内容 ## 1、收入及现金流情况良好,受费用影响单季度业绩略低于预期 * **收入端超预期增长**:2018年上半年营业收入同比增长32.89%,主要受益于输液结构优化和制剂板块核心品种的高速增长。 * **毛利率显著提升**:综合毛利率同比上升8.82%,输液和非输液板块毛利率均有提升,反映产品结构不断优化。 ## 2、外延战略持续落地,丰富品种+增厚利润,化药平台做强前景可期 * **收购湘中制药股权**:公司分两期收购湘中制药85.65%股权,布局精神/神经领域,丰富产品线。 * **收购双鹤利民剩余股权**:公司全资控股双鹤利民,整合资源,提高股东权益回报率。 ## 3、公司投资逻辑再梳理,低估值优质标的,未来受益于一致性评价 * **业绩增长潜力**:预计公司收入端将保持高速增长,核心制剂品种延续高增速,外延并购增厚利润。 * **估值提升空间**:随着业务结构改善,非输液产品收入、毛利占比提升,输液业务结构优化,公司估值有望提升。 * **一致性评价受益**:公司积极推进一致性评价,多个产品已申报或通过审核,有望受益于政策红利。 # 总结 华润双鹤2018年中报显示,公司收入和现金流表现良好,尽管费用影响了单季度业绩,但整体发展态势积极。公司通过外延并购和一致性评价,不断丰富产品线,提升盈利能力,正经历从输液龙头向化药平台的转型。维持“强烈推荐”评级。
报告标签:
  • 个股研报
报告专题:
  • 下载次数:

    200

  • 发布机构:

    东兴证券股份有限公司

  • 发布日期:

    2018-08-23

  • 页数:

    9页

下载全文
定制咨询
AI精读报告
# 中心思想
## 业绩增长与战略转型
华润双鹤2018年中报显示,公司收入端和经营性现金流表现良好,但受费用影响,单季度业绩略低于预期。公司正经历从输液龙头向化药平台的转型,并通过外延并购丰富产品线,增强盈利能力。

## 一致性评价与未来展望
公司积极推进一致性评价,多个产品已申报或通过审核,有望受益于政策红利。未来,公司将加快产品引进,提升自研效率,实现业绩的持续增长。

# 主要内容
## 1、收入及现金流情况良好,受费用影响单季度业绩略低于预期
*   **收入端超预期增长**:2018年上半年营业收入同比增长32.89%,主要受益于输液结构优化和制剂板块核心品种的高速增长。
*   **毛利率显著提升**:综合毛利率同比上升8.82%,输液和非输液板块毛利率均有提升,反映产品结构不断优化。

## 2、外延战略持续落地,丰富品种+增厚利润,化药平台做强前景可期
*   **收购湘中制药股权**:公司分两期收购湘中制药85.65%股权,布局精神/神经领域,丰富产品线。
*   **收购双鹤利民剩余股权**:公司全资控股双鹤利民,整合资源,提高股东权益回报率。

## 3、公司投资逻辑再梳理,低估值优质标的,未来受益于一致性评价
*   **业绩增长潜力**:预计公司收入端将保持高速增长,核心制剂品种延续高增速,外延并购增厚利润。
*   **估值提升空间**:随着业务结构改善,非输液产品收入、毛利占比提升,输液业务结构优化,公司估值有望提升。
*   **一致性评价受益**:公司积极推进一致性评价,多个产品已申报或通过审核,有望受益于政策红利。

# 总结
华润双鹤2018年中报显示,公司收入和现金流表现良好,尽管费用影响了单季度业绩,但整体发展态势积极。公司通过外延并购和一致性评价,不断丰富产品线,提升盈利能力,正经历从输液龙头向化药平台的转型。维持“强烈推荐”评级。
报告正文
摩熵医药企业版
9大数据库,200+子数据库,一站查询药品研发、临床、上市、销售、投资、政策等数据了解更多
我要试用
1 / 9
试读已结束,如需全文阅读可点击
下载全文
如果您有其他需求,请点击
定制服务咨询
东兴证券股份有限公司最新报告
关于摩熵咨询

摩熵咨询是摩熵数科旗下生物医药专业咨询服务品牌,由深耕医药领域多年的专业人士组成,核心成员均来自国际顶级咨询机构和行业标杆企业,涵盖立项、市场、战略、投资等从业背景,依托摩熵数科丰富的外部专家资源及全面的医药全产业链数据库,为客户提供专业咨询服务和定制化解决方案

1W+
医药行业研究报告
200+
真实项目案例
1300+
业内高端专家资源
市场洞察与营销赋能
市场洞察与营销赋能
分析市场现状,洞察行业趋势,依托数据分析和深度研究,辅助商业决策。
立项评估及管线规划
立项评估及管线规划
提供疾病领域品种调研、专家访谈、品种立项、项目交易整套服务。
产业规划及研究服务
产业规划及研究服务
以数据为基础,为组织、园区、企业提供科学的决策依据和趋势线索。
多渠道数据分析及定制服务
多渠道数据分析及定制服务
帮助客户深入了解目标领域和市场情况,发现潜在机会,优化企业决策。
投资决策与交易估值
投资决策与交易估值
依托全球医药全产业链数据库与顶级投行级分析模型,为并购、融资、IPO提供全周期决策支持。
立即定制
洞察市场格局
解锁药品研发情报

定制咨询

400-9696-311 转1