

-
{{ listItem.name }}快速筛选药品,用摩熵药筛微信扫一扫-立即使用
公司深度报告:创新中药龙头,新冠药物高增长
下载次数:
1475 次
发布机构:
信达证券股份有限公司
发布日期:
2022-05-17
页数:
36页
以岭药业(002603)
报告内容摘要:
通络三宝市场规模份额持续提升,产品力强放量有望提速。通心络、参松养心和芪苈强心(“通络三宝”)是公司心脑血管赛道布局的三大专利创新中药。通心络作为公司心脑血管疾病领域的老牌产品,有望稳定放量;参松养心是进入《室性心律失常中国专家共识》的中成药,具备疗效优势且竞争格局较好;芪苈强心在慢性心衰领域优势明显,增长势头最猛。通络三宝所处赛道市场规模处于增长态势,近年来市场份额持续提升,我们认为其产品力强放量有望提速。
连花清瘟海外业务拓展中,作为流感与新冠药物有望快速放量,连花清咳是潜力大单品。自2004年上市以来,连花清瘟在流感等重大卫生事件中具有出色临床表现。今年被增列为新冠临床治疗期轻型和普通型推荐用药,公司正大力推动海外业务拓展。我们认为连花清瘟在疫情前已经是流感一线用药,目前国内外新冠疫情形势依旧严峻,随着国内外业务推进,新冠及流感的预防和治疗需求可能提升,凭借自身产品优势、研发深化和营销改革措施,连花清瘟有望快速放量。连花清咳2020年上市,所处市场空间较大,我们认为该单品具备市场潜力。此外,公司借助连花品牌势能发展大健康系列产品,有望成为新的业绩增长点。
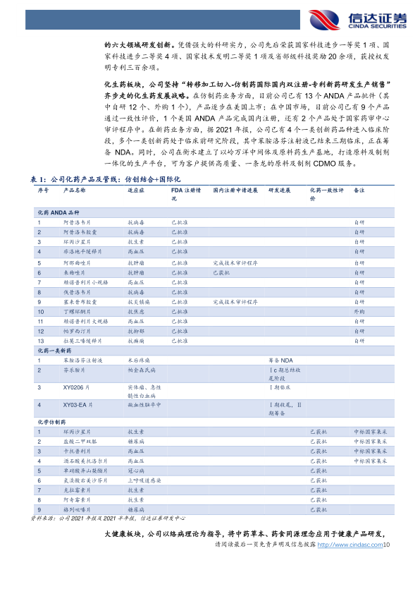
其他领域新品陆续上市放量,与配方颗粒业务带动业绩增长。公司在糖尿病、肿瘤、神经、泌尿用药四大领域积极布局潜力品种。我国糖尿病用药市场大,主治2型糖尿病的津力达颗粒可与二甲双胍联用放量;八子补肾胶囊和夏荔芪胶囊分别对症抗衰老与前列腺疾病治疗,2020H1销售增长迅速;神经用药领域,公司治疗轻/中度抑郁症的独家专利中药解郁除烦胶囊和主治失眠症的益肾养心安神片于2021年获批上市。中药配方颗粒是公司重点布局领域之一,2021年收入同比增幅近300%,该业务在品种数量、上游资源、品牌和渠道方面具有一定优势,目前收入体量不大,有望以河北为起点进行省外扩张。
盈利预测与投资评级:我们预计公司2022-2024年营业收入分别为122.90/149.43/180.64亿元,归母净利润分别为17.82/22.23/27.45亿元,EPS分别为1.07/1.33/1.64元,PE分别为24.42X/19.58X/15.85X。我们给定以岭药业2022年PE估值区间为30-32X,对应目标价区间32.10-34.24元,首次覆盖,给予“买入”评级。
风险因素:大品种增速放缓风险、医药行业政策变动风险、研发风险、中药材涨价风险。
外周快速放量,海外市场表现亮眼
血糖主业稳健增长,海外本地化布局加速
海外产能爬坡驱动收入增长提速,盈利能力季度环比改善
手套业务量价齐升,盈利能力不断提升
摩熵咨询是摩熵数科旗下生物医药专业咨询服务品牌,由深耕医药领域多年的专业人士组成,核心成员均来自国际顶级咨询机构和行业标杆企业,涵盖立项、市场、战略、投资等从业背景,依托摩熵数科丰富的外部专家资源及全面的医药全产业链数据库,为客户提供专业咨询服务和定制化解决方案
对不起!您还未登录!请登陆后查看!
您今日剩余【10】次下载额度,确定继续吗?
请填写你的需求,我们将尽快与您取得联系
{{nameTip}}
{{companyTip}}
{{telTip}}
{{sms_codeTip}}
{{emailTip}}
{{descriptionTip}}
*请放心填写您的个人信息,该信息仅用于“摩熵咨询报告”的发送