

-
{{ listItem.name }}快速筛选药品,用摩熵药筛微信扫一扫-立即使用
疫情影响利润短期承压,持续深化营销改革
下载次数:
342 次
发布机构:
信达证券股份有限公司
发布日期:
2022-10-28
页数:
5页
同仁堂(600085)
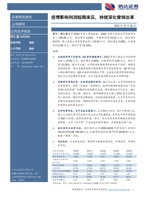
事件:同仁堂发布2022年第三季度报告,2022年前三季度公司实现营业收入109.00亿元,同比增长2.03%,归母净利润10.03亿元,同比增长9.01%。第三季度公司实现营业收入33.93亿元,同比增长2.09%,归母净利润2.59亿元,同比下滑12.33%。
点评:
克服疫情等不利影响,Q3营收稳健增长。2022年单三季度公司实现营业收入33.93亿元,同比增长2.09%,归母净利润2.59亿元,同比下滑12.33%。据公司公告,公司高效统筹疫情防控和生产经营,持续深化营销改革,努力克服新冠肺炎疫情散发等不利因素影响,Q3营业收入同比略有增长。Q3归母净利润同比下降,主要是受疫情等因素影响,部分子公司业绩有所波动,且公司各季度间费用支出不均衡所致。
持续深化营销改革,全面推进精准营销。据公司公告,公司不断强化全员营销意识,坚持“不饱和”营销模式,品种管理由粗放集约向“目标管理+过程管理”的精细化管控模式迈进,稳步推进五子衍宗丸、同仁乌鸡白凤丸、国公酒、坤宝丸、锁阳固精丸五大核心OTC重点品种五年广告项目。同时科学分解指标,动态跟进精准施策,大力开发半空白市场与区域特色品种,深耕终端市场。并不断加大普及力度,宣传科普中医药文化和养生知识。
品种优势明显,安牛具备发展潜力。公司拥有以安丸、同仁牛黄清心丸、同仁大活络丸等为代表的产品以及众多经典药品,常年生产的中成药超过400个品规,品种资源丰富。其中,安丸天然原材料稀缺且存在使用限制,公司“双天然”产品具备护城河属性,长期发展空间广阔。
盈利预测与投资评级:我们预计公司2022-2024年营业收入分别为153.01/172.28/194.28亿元,归母净利润分别14.71/17.25/20.21亿元,维持“增持”评级。
风险因素:行业政策风险、原材料与质量标准风险、市场风险、市场竞争风险。
同仁堂发布2022年第三季度报告,前三季度营收109.00亿元,同比增长2.03%,归母净利润10.03亿元,同比增长9.01%。第三季度营收33.93亿元,同比增长2.09%,归母净利润2.59亿元,同比下滑12.33%。
2022年第三季度,同仁堂营收33.93亿元,同比增长2.09%,但归母净利润同比下滑12.33%。公司通过高效统筹疫情防控和生产经营,持续深化营销改革,努力克服疫情等不利因素,实现了营收的略微增长。利润下滑主要由于疫情影响和费用支出不均衡。
公司不断强化全员营销意识,坚持“不饱和”营销模式,品种管理向精细化管控模式迈进,稳步推进五大核心OTC重点品种五年广告项目。同时,公司科学分解指标,动态跟进精准施策,大力开发半空白市场与区域特色品种,深耕终端市场,并加大中医药文化和养生知识的普及力度。
同仁堂拥有以安宫牛黄丸、同仁牛黄清心丸、同仁大活络丸等为代表的众多经典药品,常年生产的中成药超过400个品规,品种资源丰富。其中,安宫牛黄丸因天然原材料稀缺且存在使用限制,具备护城河属性,长期发展空间广阔。
预计公司2022-2024年营业收入分别为153.01/172.28/194.28亿元,归母净利润分别为14.71/17.25/20.21亿元,维持“增持”评级。
行业政策风险、原材料与质量标准风险、市场风险、市场竞争风险。
本报告分析了同仁堂2022年第三季度的业绩表现,指出疫情对公司利润造成短期压力,但公司通过深化营销改革和利用品种优势,实现了营收的稳健增长。报告维持对同仁堂的“增持”评级,并提示了相关风险因素。
外周快速放量,海外市场表现亮眼
血糖主业稳健增长,海外本地化布局加速
海外产能爬坡驱动收入增长提速,盈利能力季度环比改善
手套业务量价齐升,盈利能力不断提升
摩熵咨询是摩熵数科旗下生物医药专业咨询服务品牌,由深耕医药领域多年的专业人士组成,核心成员均来自国际顶级咨询机构和行业标杆企业,涵盖立项、市场、战略、投资等从业背景,依托摩熵数科丰富的外部专家资源及全面的医药全产业链数据库,为客户提供专业咨询服务和定制化解决方案
对不起!您还未登录!请登陆后查看!
您今日剩余【10】次下载额度,确定继续吗?
请填写你的需求,我们将尽快与您取得联系
{{nameTip}}
{{companyTip}}
{{telTip}}
{{sms_codeTip}}
{{emailTip}}
{{descriptionTip}}
*请放心填写您的个人信息,该信息仅用于“摩熵咨询报告”的发送