2025中国医药研发创新与营销创新峰会
医药行业点评报告:创新药出海身价倍增 出海已成优选项

医药行业点评报告:创新药出海身价倍增 出海已成优选项

研报

医药行业点评报告:创新药出海身价倍增 出海已成优选项

  事件:君实生物的合作伙伴CoherusBioSciences透露,特瑞普利单抗(Loqtorzi)在美国的批发收购成本为每瓶8892美元。   君实生物PD1在美国获批两个适应症,分别为:   特瑞普利单抗联合顺铂/吉西他滨作为转移性或复发性局部晚期鼻咽癌成人患者的一线治疗。   特瑞普利单抗单药治疗既往含铂治疗过程中或治疗后疾病进展的复发性、不可切除或转移性鼻咽癌的成人患者。   算下来,Loqtorzi一线适应症三周一次,全年费用是15.6万美元。二线及以上是二周一次,全年费用是23.4万美元。   在中国,特瑞普利单抗最新的价格是1912元每支(240mg),按剂量计算,全年使用费用约为4.2万元。Loqtorzi在美国虽然比默沙东的Keytruda便宜20%,但是远高于在中国的售价,价格是中国的30倍以上。   中国创新药出海后,身价倍增   1.泽布替尼的海外价格是国内的17倍   百济神州的泽布替尼于2019年11月正式在美国开售,定价为:一个为期30天的疗程花费为12935美元(120粒/瓶),约合人民币92493元;国内,泽布替尼医保谈判后定价为5440元每盒(80mg*64粒),每月患者自付花费约为3060元。   泽布替尼无论是销量还是增速,美国市场均远高于中国市场。百济神州三季度报显示,泽布替尼第三季度全球销售额总计25.71亿元,其中在美销售额为19.37亿元,同比增长161.8%;在中国销售额3.44亿元,同比增长27.4%。   2.传奇生物的Carvykti中美两国的商业前景相差悬殊   2022年,传奇生物的Carvykti(西达基奥仑赛)相继获在美国、欧盟和日本获批上市。在美国定价为46.5万美元(约合人民币332.5万元),强生2023年三季度财报显示,Carvykti前三季度销售额为3.41亿美元,约合人民币24.93亿元。   在中国市场,Carvykti尚未获批上市。驯鹿生物与Carvykti同靶点的伊基奥仑赛注射液于2023年6月30日通过优先审评审批程序附条件批准上市,成为第一个获批的BCMA靶点CAR-T产品。伊基奥仑赛注射液在国内定价116.6万元。国内已上市的其他CAR-T产品,定价基本上也都在120万元左右。假设每个公司全年的用量为300-500例,全年的销售额也才3亿到6亿元,营收与海外对比,相差甚远。   在中国比较单一的支付环境下,目前CAR-T的定价虽然比海外低很多,但是支付方依旧是没有办法覆盖。   3.呋喹替尼在美定价是中国的24倍   据武田制药官网显示,武田/和黄医药合作的呋喹替尼定价出炉:呋喹替尼共有两种规格,分别为1mg、5mg,每盒均为21粒。两种规格产品单价分别为6300美元(约合人民币4.5万元)和25200美元(约合人民币18.01万元)。   在国内,呋喹替尼(爱优特)于2019年通过谈判进入医保目录,其最新定价为:1885.38元每盒(1mg*21粒),2513.70元每盒(5mg*7粒)。按照对标美国5mg*21粒规格计算,三盒21粒是7541元。美国售价是中国的23.9倍。   2023年11月17日,亿帆医药的艾贝格司亭α注射液获FDA批准,在美售价尚未公布。   内外价格差别巨大的主要原因在于支付环境不同   美国作为全球创新药最大的销售市场,商业保险系统比较成熟。另外,创新药公司有一定的自由定价权和专利保护,创新药能够卖出高价。   中国商业保险还不成熟,医保基金作为最大的支付方,在药价谈判中占据绝对的主导地位,创新药企基本上没有议价能力,创新药在中国难卖高价。   在此方面,我们还有很大的提升空间,未来中国医药的创新不仅仅指研发的创新,支付端的创新也是值得期待的点。   投资建议:根据中国医保基金结余的现状,和人口结构来看,短期内,医保基金依旧会对创新药的价格敏感。创新药出海已经成为部分创新药企的必选题,推荐在海外布局具备前瞻性的公司:百济神州、和黄医药、君实生物、亿帆医药。   风险提示:临床研发失败的风险,竞争格局恶化风险,销售不及预期风险,行业政策风险,技术颠覆风险等。
报告标签:
  • 化学制药
报告专题:
  • 下载次数:

    315

  • 发布机构:

    太平洋证券股份有限公司

  • 发布日期:

    2023-11-29

  • 页数:

    5页

下载全文
定制咨询
报告内容
AI精读报告
报告摘要

  事件:君实生物的合作伙伴CoherusBioSciences透露,特瑞普利单抗(Loqtorzi)在美国的批发收购成本为每瓶8892美元。

  君实生物PD1在美国获批两个适应症,分别为:

  特瑞普利单抗联合顺铂/吉西他滨作为转移性或复发性局部晚期鼻咽癌成人患者的一线治疗。

  特瑞普利单抗单药治疗既往含铂治疗过程中或治疗后疾病进展的复发性、不可切除或转移性鼻咽癌的成人患者。

  算下来,Loqtorzi一线适应症三周一次,全年费用是15.6万美元。二线及以上是二周一次,全年费用是23.4万美元。

  在中国,特瑞普利单抗最新的价格是1912元每支(240mg),按剂量计算,全年使用费用约为4.2万元。Loqtorzi在美国虽然比默沙东的Keytruda便宜20%,但是远高于在中国的售价,价格是中国的30倍以上。

  中国创新药出海后,身价倍增

  1.泽布替尼的海外价格是国内的17倍

  百济神州的泽布替尼于2019年11月正式在美国开售,定价为:一个为期30天的疗程花费为12935美元(120粒/瓶),约合人民币92493元;国内,泽布替尼医保谈判后定价为5440元每盒(80mg*64粒),每月患者自付花费约为3060元。

  泽布替尼无论是销量还是增速,美国市场均远高于中国市场。百济神州三季度报显示,泽布替尼第三季度全球销售额总计25.71亿元,其中在美销售额为19.37亿元,同比增长161.8%;在中国销售额3.44亿元,同比增长27.4%。

  2.传奇生物的Carvykti中美两国的商业前景相差悬殊

  2022年,传奇生物的Carvykti(西达基奥仑赛)相继获在美国、欧盟和日本获批上市。在美国定价为46.5万美元(约合人民币332.5万元),强生2023年三季度财报显示,Carvykti前三季度销售额为3.41亿美元,约合人民币24.93亿元。

  在中国市场,Carvykti尚未获批上市。驯鹿生物与Carvykti同靶点的伊基奥仑赛注射液于2023年6月30日通过优先审评审批程序附条件批准上市,成为第一个获批的BCMA靶点CAR-T产品。伊基奥仑赛注射液在国内定价116.6万元。国内已上市的其他CAR-T产品,定价基本上也都在120万元左右。假设每个公司全年的用量为300-500例,全年的销售额也才3亿到6亿元,营收与海外对比,相差甚远。

  在中国比较单一的支付环境下,目前CAR-T的定价虽然比海外低很多,但是支付方依旧是没有办法覆盖。

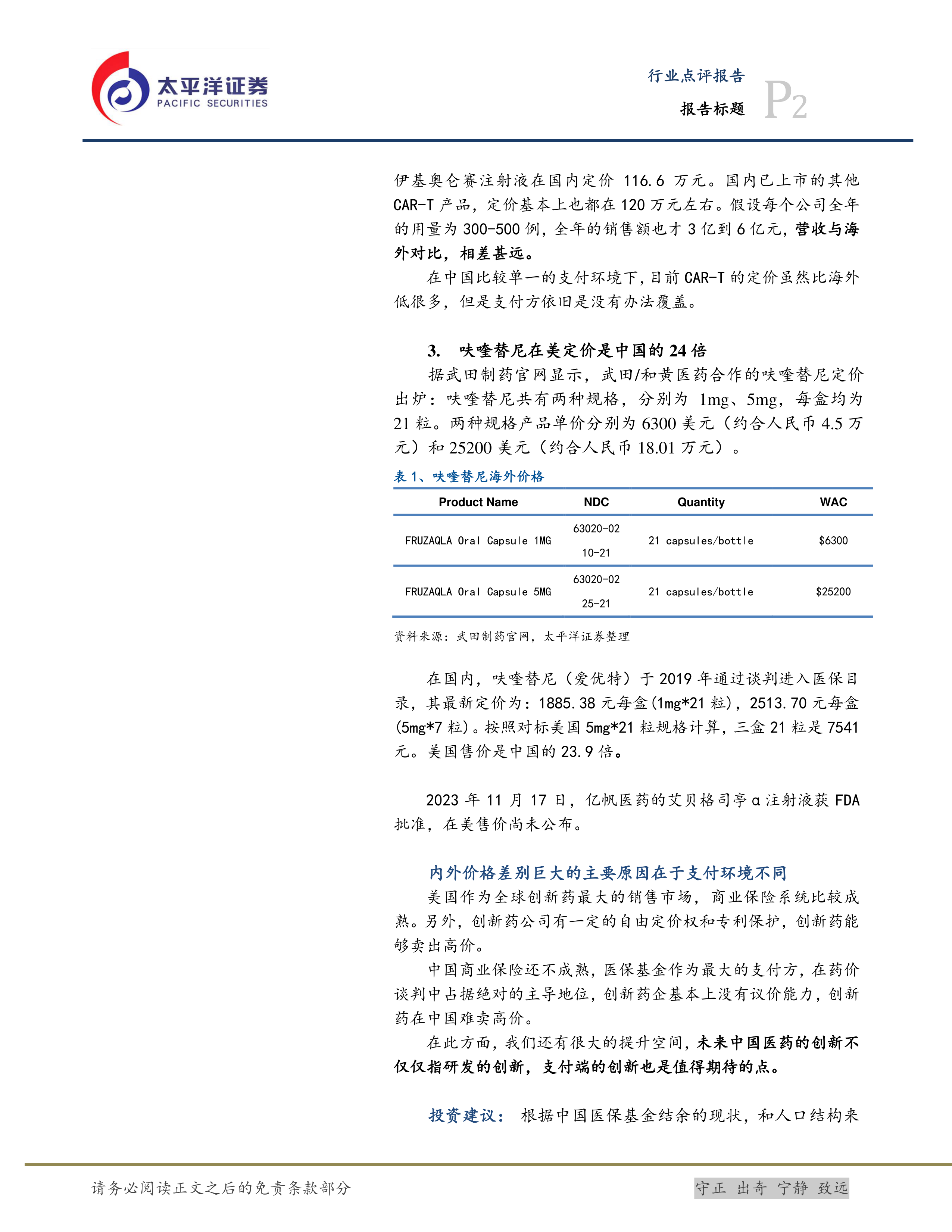
  3.呋喹替尼在美定价是中国的24倍

  据武田制药官网显示,武田/和黄医药合作的呋喹替尼定价出炉:呋喹替尼共有两种规格,分别为1mg、5mg,每盒均为21粒。两种规格产品单价分别为6300美元(约合人民币4.5万元)和25200美元(约合人民币18.01万元)。

  在国内,呋喹替尼(爱优特)于2019年通过谈判进入医保目录,其最新定价为:1885.38元每盒(1mg*21粒),2513.70元每盒(5mg*7粒)。按照对标美国5mg*21粒规格计算,三盒21粒是7541元。美国售价是中国的23.9倍。

  2023年11月17日,亿帆医药的艾贝格司亭α注射液获FDA批准,在美售价尚未公布。

  内外价格差别巨大的主要原因在于支付环境不同

  美国作为全球创新药最大的销售市场,商业保险系统比较成熟。另外,创新药公司有一定的自由定价权和专利保护,创新药能够卖出高价。

  中国商业保险还不成熟,医保基金作为最大的支付方,在药价谈判中占据绝对的主导地位,创新药企基本上没有议价能力,创新药在中国难卖高价。

  在此方面,我们还有很大的提升空间,未来中国医药的创新不仅仅指研发的创新,支付端的创新也是值得期待的点。

  投资建议:根据中国医保基金结余的现状,和人口结构来看,短期内,医保基金依旧会对创新药的价格敏感。创新药出海已经成为部分创新药企的必选题,推荐在海外布局具备前瞻性的公司:百济神州、和黄医药、君实生物、亿帆医药。

  风险提示:临床研发失败的风险,竞争格局恶化风险,销售不及预期风险,行业政策风险,技术颠覆风险等。

中心思想

本报告的核心观点是:中国创新药出海后,其价格显著提升,远高于国内市场价格,这主要源于中美两国不同的支付环境和市场机制。报告分析了多个创新药在中美两国市场的定价差异,并指出中国创新药企业应积极拓展海外市场,以获得更高的收益。同时,报告也强调了中国医药行业在支付端创新的必要性。

中国创新药出海价格倍增,凸显市场差异

中国创新药在海外市场的价格远高于国内市场,体现出巨大的市场差异。这种差异并非单纯由研发成本决定,更重要的是由两国不同的支付环境和市场机制所导致。美国成熟的商业保险系统和创新药企的定价权,使得创新药能够获得更高的价格;而中国以医保基金为主导的支付体系,在药价谈判中占据主导地位,压缩了创新药企的议价空间。

创新药出海已成必选项,需关注支付端创新

鉴于国内医保基金的结余现状和人口结构,短期内医保基金对创新药价格仍将保持敏感。因此,创新药出海已成为部分创新药企的必选策略,以获得更高的市场回报和发展空间。 然而,仅仅依靠出海策略是不够的,中国医药行业也需要在支付端进行创新,以更好地平衡创新药研发投入与患者可及性之间的关系。

主要内容

创新药案例分析:价格差异及市场表现

报告通过分析特瑞普利单抗、泽布替尼、Carvykti(西达基奥仑赛)和呋喹替尼等多个创新药在中美两国市场的定价和销售情况,量化了价格差异,并分析了其背后的原因。

特瑞普利单抗:美国价格是中国的30倍以上

君实生物的特瑞普利单抗在美国的批发收购成本远高于中国,一线适应症全年费用高达15.6万美元至23.4万美元,而中国全年费用约为4.2万元人民币。

泽布替尼:海外价格是国内的17倍,销售额及增速均远超国内

百济神州的泽布替尼在美国的定价是国内的17倍,其在美国的销售额和增速也显著高于中国市场。这表明海外市场对创新药的需求和支付能力更强。

Carvykti(西达基奥仑赛):中美商业前景差异巨大

传奇生物的Carvykti在美国的定价高达46.5万美元,而国内同靶点药物伊基奥仑赛注射液定价为116.6万元人民币,两者销售额差距巨大。这反映出中美两国CAR-T疗法市场成熟度和支付能力的差异。

呋喹替尼:美国定价是中国的24倍

武田制药的呋喹替尼在美国的定价是中国的24倍,再次印证了中美两国创新药定价的巨大差异。

中美创新药市场对比:支付环境差异是关键

报告指出,中美两国创新药价格差异的主要原因在于支付环境的不同。美国成熟的商业保险系统和创新药企的定价权,使得创新药能够卖出高价;而中国医保基金作为最大的支付方,在药价谈判中占据主导地位,导致创新药价格被压低。

投资建议及风险提示

报告建议关注在海外市场布局具备前瞻性的公司,例如百济神州、和黄医药、君实生物、亿帆医药。同时,报告也提示了临床研发失败、竞争格局恶化、销售不及预期、行业政策变化和技术颠覆等风险。

总结

本报告通过对多个创新药案例的分析,深入探讨了中国创新药出海后价格倍增的现象,并揭示了中美两国创新药市场在支付环境和市场机制上的显著差异。报告认为,中国创新药企业应积极拓展海外市场,同时,中国医药行业也需要在支付端进行创新,以促进创新药的可及性和可持续发展。 未来,中国创新药的发展不仅依赖于研发创新,更需要支付端的改革和创新来共同推动。 报告最后给出了投资建议和风险提示,为投资者提供参考。

报告正文
摩熵医药企业版
9大数据库,200+子数据库,一站查询药品研发、临床、上市、销售、投资、政策等数据了解更多
我要试用
1 / 5
试读已结束,如需全文阅读可点击
下载全文
如果您有其他需求,请点击
定制服务咨询
太平洋证券股份有限公司最新报告
关于摩熵咨询

摩熵咨询是摩熵数科旗下生物医药专业咨询服务品牌,由深耕医药领域多年的专业人士组成,核心成员均来自国际顶级咨询机构和行业标杆企业,涵盖立项、市场、战略、投资等从业背景,依托摩熵数科丰富的外部专家资源及全面的医药全产业链数据库,为客户提供专业咨询服务和定制化解决方案

1W+
医药行业研究报告
200+
真实项目案例
1300+
业内高端专家资源
市场洞察与营销赋能
市场洞察与营销赋能
分析市场现状,洞察行业趋势,依托数据分析和深度研究,辅助商业决策。
立项评估及管线规划
立项评估及管线规划
提供疾病领域品种调研、专家访谈、品种立项、项目交易整套服务。
产业规划及研究服务
产业规划及研究服务
以数据为基础,为组织、园区、企业提供科学的决策依据和趋势线索。
多渠道数据分析及定制服务
多渠道数据分析及定制服务
帮助客户深入了解目标领域和市场情况,发现潜在机会,优化企业决策。
投资决策与交易估值
投资决策与交易估值
依托全球医药全产业链数据库与顶级投行级分析模型,为并购、融资、IPO提供全周期决策支持。
立即定制
洞察市场格局
解锁药品研发情报

定制咨询

400-9696-311 转1