

-
{{ listItem.name }}快速筛选药品,用摩熵药筛微信扫一扫-立即使用
基础化工行业:2022年下半年投资策略:行业高景气有望持续,竞争格局将进入新阶段
下载次数:
1992 次
发布机构:
东兴证券股份有限公司
发布日期:
2022-05-19
页数:
20页
我国化工行业高景气下半年有望持续。进入2022年,俄乌冲突以及国内疫情反复之下,化工产品的国内需求和出口需求均受到不利影响,但在高成本和供给刚性的支撑下,中国化工产品价格指数目前仍处在较高的水平。综合对价格、需求、供给及库存因素的讨论,我们认为,随着国内外疫情的不利影响得到有效控制,行业需求和库存的短期压力均有望得到缓解,叠加行业供给持续刚性,我认为目前国内化工行业的景气度在下半年有望持续。
展望2022年下半年,我们认为国内化工行业景气度有望持续,但在短期内,当前化工产品价格高位、终端需求虽整体复苏但短期有所疲软的情况下,上游资源品及农化产品受益通胀价格高位,但偏中游的化工品价格向下游传导面临挑战。对于偏中游的化工品,目前周期性投资难度加大,我们认为其行业竞争格局更为值得关注,部分产品的行业竞争格局将进入新阶段。
因此,我们建议重点关注以下三大投资方向:
(1)受益于通胀的上游资源品和农化产品。今年以来,受疫情及通胀影响,全球范围内的上游资源品价格与粮食价格上行,带动农化产品价格大幅上涨。我们认为,下半年上游资源品及农化产品的价格有望维持在目前的高位区间。因此,我们建议关注上述受益于通胀的油气煤等上游资源品和农化产品的投资机会,包括具备油气资源的公司、化肥公司(氮磷钾单质肥及复合肥)、农药公司。
(2)关注资本开支扩张和研发驱动成长的龙头企业。经历供给侧改革之后,国内化工行业的集中度已经有了较大的提升。未来,受到环保、安全、能耗等政策限制,化工行业资本开支向龙头集聚,投资方向主要是聚焦原有产品产能扩张、围绕产业链向下游高附加值产品延伸、或通过研发驱动向更多高壁垒的精细化学品和新材料领域拓展,一批优质的国内龙头公司市场份额有望继续增加。
(3)高端应用激活市场,高端材料的国产替代持续推进。5G、新型显示、生物医疗、自动控制等终端应用逐步进入规模化发展,催生了各类配套材料的发展机遇。我国在本土企业的不断发展与追赶中,将持续推进高端材料的国产替代。
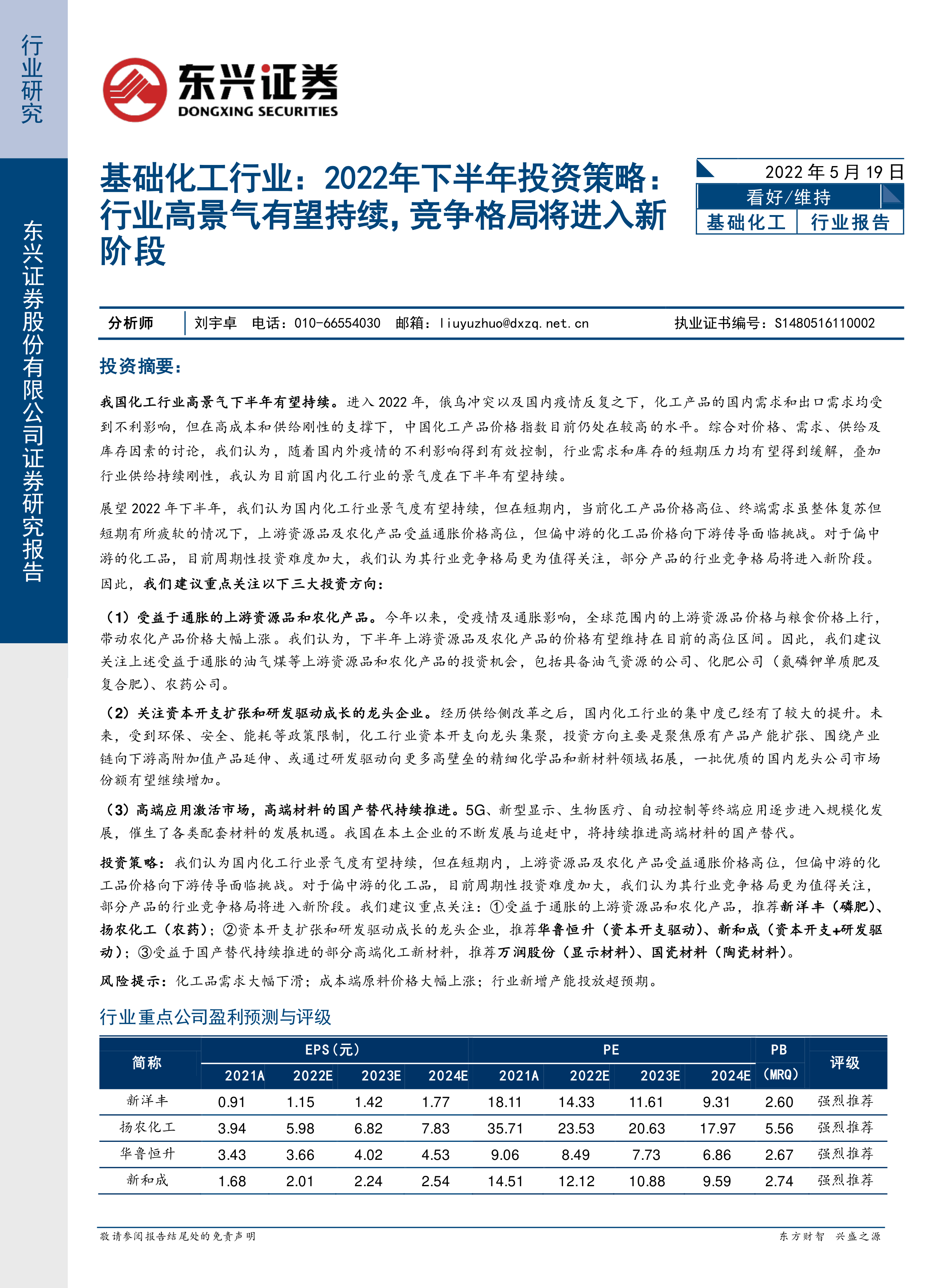
投资策略:我们认为国内化工行业景气度有望持续,但在短期内,上游资源品及农化产品受益通胀价格高位,但偏中游的化工品价格向下游传导面临挑战。对于偏中游的化工品,目前周期性投资难度加大,我们认为其行业竞争格局更为值得关注,部分产品的行业竞争格局将进入新阶段。我们建议重点关注:①受益于通胀的上游资源品和农化产品,推荐新洋丰(磷肥)、扬农化工(农药);②资本开支扩张和研发驱动成长的龙头企业,推荐华鲁恒升(资本开支驱动)、新和成(资本开支+研发驱动);③受益于国产替代持续推进的部分高端化工新材料,推荐万润股份(显示材料)、国瓷材料(陶瓷材料)。
风险提示:化工品需求大幅下滑;成本端原料价格大幅上涨;行业新增产能投放超预期。
本报告的核心观点是:2022年下半年,中国基础化工行业高景气度有望持续,但投资策略需谨慎。上游资源品和农化产品受益于通胀,价格维持高位;中游化工品价格传导面临挑战,竞争格局将进入新阶段。因此,投资应重点关注三个方向:受益于通胀的上游资源品和农化产品;资本开支扩张和研发驱动成长的龙头企业;以及高端化工新材料的国产替代。
报告认为,尽管俄乌冲突和国内疫情反复对化工产品需求造成短期冲击,但高成本和供给刚性支撑下,中国化工产品价格指数仍维持高位。随着疫情影响缓解,需求端压力将得到缓解,供给端持续刚性,因此行业高景气度有望在下半年持续。
报告指出,虽然上游资源品和农化产品受益于通胀,价格高位运行,但中游化工品价格向下游传导面临挑战,周期性投资难度加大。因此,投资策略需关注行业竞争格局变化,选择具备竞争优势的企业。
报告首先分析了中国基础化工行业2022年上半年的景气度。通过中国化工产品价格指数(CCPI)、制造业工业增加值、PMI指数、出口交货值增速、固定资产投资增速、产能利用率和库存同比增速等数据,展现了行业高景气度维持现状,并预测下半年景气度有望持续。 数据显示,尽管需求端短期承压,但供给端受能耗双控影响缺乏弹性,库存压力也有望缓解。
报告提出了三大投资方向:
报告分析了能源类大宗商品价格指数、农产品类大宗商品价格指数、化肥价格指数和农药价格指数,指出上游资源品和农化产品价格有望维持高位,建议关注油气资源公司、化肥公司(氮磷钾单质肥及复合肥)和农药公司。并推荐新洋丰(磷肥)和扬农化工(农药)两家公司。
报告指出,国内化工行业集中度提升,资本开支向龙头企业集聚,投资方向主要为产能扩张、产业链延伸和研发驱动。报告列举了2021年资本开支和研发费用超过一定规模的上市公司,并推荐华鲁恒升(资本开支驱动)和新和成(资本开支+研发驱动)。
报告分析了5G、新型显示、生物医疗等高端应用对化工新材料的需求,以及国产替代的持续推进。通过图表展示了半导体、显示面板(LCD和OLED)产业链相关的主要电子化工材料,以及氧化锆陶瓷产业链,指出部分高端材料仍受制于人,但本土企业在部分领域已实现技术突破,国产替代空间巨大。报告推荐万润股份(显示材料)和国瓷材料(陶瓷材料)。
报告总结了投资策略,建议重点关注上述三大投资方向,并列出了具体的公司推荐。同时,报告也指出了化工品需求大幅下滑、成本端原料价格大幅上涨和行业新增产能投放超预期等风险因素。
本报告基于对中国基础化工行业2022年上半年市场数据的分析,预测下半年行业高景气度有望持续,但投资策略需谨慎。报告建议投资者重点关注受益于通胀的上游资源品和农化产品、资本开支扩张和研发驱动成长的龙头企业以及高端化工新材料的国产替代这三大投资方向,并推荐了多家具体公司。同时,报告也提醒投资者注意潜在的市场风险。 报告通过大量图表数据支持其观点,并对推荐公司进行了简要分析,为投资者提供了较为全面的行业分析和投资建议。 然而,报告也未深入探讨宏观经济环境、政策变化等因素对行业的影响,以及不同细分领域未来发展趋势的差异性,这可能是未来研究可以进一步完善的方向。
业绩同比增长,项目建设持续推进
业绩稳健增长,多元布局拓宽空间
国内玉米业务承压,巴西隆平减亏明显
竞争激烈业绩承压,非瘟疫苗临床获批
摩熵咨询是摩熵数科旗下生物医药专业咨询服务品牌,由深耕医药领域多年的专业人士组成,核心成员均来自国际顶级咨询机构和行业标杆企业,涵盖立项、市场、战略、投资等从业背景,依托摩熵数科丰富的外部专家资源及全面的医药全产业链数据库,为客户提供专业咨询服务和定制化解决方案
对不起!您还未登录!请登陆后查看!
您今日剩余【10】次下载额度,确定继续吗?
请填写你的需求,我们将尽快与您取得联系
{{nameTip}}
{{companyTip}}
{{telTip}}
{{sms_codeTip}}
{{emailTip}}
{{descriptionTip}}
*请放心填写您的个人信息,该信息仅用于“摩熵咨询报告”的发送