2025中国医药研发创新与营销创新峰会
H2受体阻滞剂钾离子竞争性酸阻滞剂市场研究专题报告

H2受体阻滞剂钾离子竞争性酸阻滞剂市场研究专题报告

化药/生物药 深度报告

H2受体阻滞剂钾离子竞争性酸阻滞剂市场研究专题报告

本报告将深入探讨H2受体阻滞剂和K+竞争性酸阻滞剂的分类应用、市场竞争格局及发展趋势,为这两类抑酸药物提供全面而深入的洞察。
报告标签:
  • 发展趋势
  • 市场洞察
  • 抑酸
报告专题:
  • 发布日期:

    2025-01-20

  • 页数:

    28页

下载全文
定制咨询
报告内容
AI精读报告
特色图表
报告摘要

酸相关疾病是把胃酸作为主要致病因子的上消化道疾病,主要包括消化性溃疡、胃食管反流病、卓-艾综合征等。除了质子泵,常用的抑酸药物还有H2受体阻滞剂和K+竞争性酸阻滞剂。本报告将深入探讨H2受体阻滞剂和K+竞争性酸阻滞剂的分类应用、市场竞争格局及发展趋势,为这两类抑酸药物提供全面而深入的洞察。

本报告涉及: 相关药物:西咪替丁, 相关靶点:H2受体, 相关适应症:消化性溃疡、胃食管反流、卓-艾综合征 。

概览

本报告基于摩熵咨询2024年11月发布的市场研究专题报告,对H2受体阻滞剂和钾离子竞争性酸阻滞剂市场进行统计数据分析,并结合市场趋势,提供专业的市场分析内容。报告涵盖药物分类、市场竞争格局、市场趋势以及总结等方面。

竞争格局

H2受体拮抗剂市场竞争格局:多家企业竞争,市场集中度差异显著

H2受体拮抗剂市场根据化学结构可分为四代:咪唑类(西咪替丁)、呋喃类(雷尼替丁)、噻唑类(法莫替丁)和哌啶甲酯类(罗沙替丁)。  各代药物市场表现差异较大。西咪替丁市场规模较小且呈下降趋势,主要由方明药业占据主导地位(19.7%市场份额)。雷尼替丁市场规模快速增长,但市场份额相对分散,多个企业销售额在10%-20%区间。法莫替丁市场增长迅速,注射剂为主要剂型,但市场集中度也较低,TOP5企业市场份额合计53.9%。罗沙替丁市场主要由轩升制药和哈药集团占据,市场集中度较高。  一致性评价的推进对法莫替丁和罗沙替丁市场竞争格局将产生重大影响,集采政策也对罗沙替丁市场价格产生显著压力。

钾离子竞争性酸阻滞剂市场竞争格局:三足鼎立,仿制药蓄势待发

目前,中国市场上共有三款钾离子竞争性酸阻滞剂:武田的伏诺拉生、罗欣药业的替戈拉生和柯菲平医药的凯普拉生。三款药物均已进入医保,市场处于放量阶段。伏诺拉生市场份额最大,但其化合物专利即将到期,仿制药竞争即将加剧,新时代药业已获得首仿资格,其他多家企业也积极布局。替戈拉生和凯普拉生市场份额相对较小,但随着适应症的拓展和医保政策的支持,未来市场潜力巨大。  信诺拉生和非苏拉生等新型钾离子竞争性酸阻滞剂也即将上市,进一步加剧市场竞争。

市场趋势分析

H2受体拮抗剂市场趋势:增长迅速,但面临质子泵抑制剂的竞争

H2受体拮抗剂市场自2019年以来增长迅速,年复合增长率达37.3%。这主要得益于质子泵抑制剂(PPI)医保控费和滥用风险警示,以及H2受体拮抗剂在疗效和经济性方面的优势。  然而,PPI仍然是市场主流,H2受体拮抗剂的市场份额仍相对较小。

钾离子竞争性酸阻滞剂市场趋势:快速增长,医保政策驱动市场放量

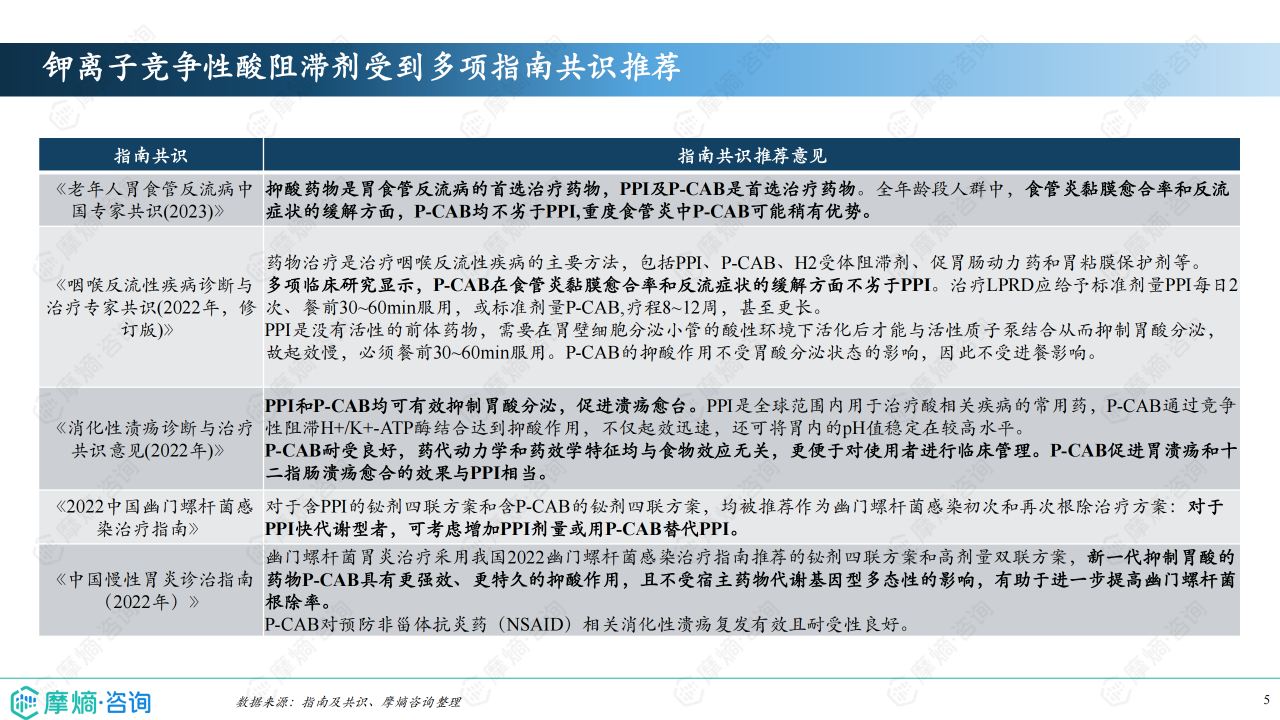
钾离子竞争性酸阻滞剂(P-CAB)因其起效快、作用稳定等优势,受到多项指南共识推荐,市场增长迅速。  三款已上市药物均已进入医保,这极大地推动了市场放量。  此外,创新药研发加速,以及原研药物专利到期后仿制药的涌入,都将进一步促进市场竞争和增长。  然而,长期应用抑酸剂带来的不良反应(如感染、骨质疏松等)也需要关注和解决。

总结

H2受体阻滞剂和钾离子竞争性酸阻滞剂市场呈现出不同的发展态势。H2受体拮抗剂市场增长迅速,但市场集中度较低,不同代药物市场表现差异显著;钾离子竞争性酸阻滞剂市场增长更快,医保政策是其主要驱动力,但面临着原研药专利到期后的仿制药竞争压力,以及长期使用带来的不良反应挑战。  未来,这两个市场都将面临激烈的竞争,企业需要在产品研发、市场推广和风险管理等方面进行战略布局,才能在市场竞争中获得优势。

报告主要内容示意
2019-2023年H2受体拮抗剂市场规模(亿元)
2019-2023年H2受体拮抗剂市场规模(亿元)
2019-2023年H2受体拮抗剂药物竞争格局
2019-2023年H2受体拮抗剂药物竞争格局
2019-2023年西咪替丁市场规模(亿元)
2019-2023年西咪替丁市场规模(亿元)
2023年西咪替丁竞争格局
2023年西咪替丁竞争格局
2019-2023年雷尼替丁市场规模(亿元)
2019-2023年雷尼替丁市场规模(亿元)
2019-2023年雷尼替丁竞争格局
2019-2023年雷尼替丁竞争格局
报告正文
摩熵医药企业版
9大数据库,200+子数据库,一站查询药品研发、临床、上市、销售、投资、政策等数据了解更多
我要试用
1 / 28
试读已结束,如需全文阅读可点击
下载全文
如果您有其他需求,请点击
定制服务咨询
相关消化系统与代谢药物报告
关于摩熵咨询

摩熵咨询是摩熵数科旗下生物医药专业咨询服务品牌,由深耕医药领域多年的专业人士组成,核心成员均来自国际顶级咨询机构和行业标杆企业,涵盖立项、市场、战略、投资等从业背景,依托摩熵数科丰富的外部专家资源及全面的医药全产业链数据库,为客户提供专业咨询服务和定制化解决方案

1W+
医药行业研究报告
200+
真实项目案例
1300+
业内高端专家资源
市场洞察与营销赋能
市场洞察与营销赋能
分析市场现状,洞察行业趋势,依托数据分析和深度研究,辅助商业决策。
立项评估及管线规划
立项评估及管线规划
提供疾病领域品种调研、专家访谈、品种立项、项目交易整套服务。
产业规划及研究服务
产业规划及研究服务
以数据为基础,为组织、园区、企业提供科学的决策依据和趋势线索。
多渠道数据分析及定制服务
多渠道数据分析及定制服务
帮助客户深入了解目标领域和市场情况,发现潜在机会,优化企业决策。
投资决策与交易估值
投资决策与交易估值
依托全球医药全产业链数据库与顶级投行级分析模型,为并购、融资、IPO提供全周期决策支持。
立即定制
洞察市场格局
解锁药品研发情报

定制咨询

400-9696-311 转1