2025中国医药研发创新与营销创新峰会
反腐整风运动下医疗及药企产业变局分析

反腐整风运动下医疗及药企产业变局分析

其他 深度报告

反腐整风运动下医疗及药企产业变局分析

报告从医药整风的背景、目的出发,全面分析反腐整风对医疗及药企产业的影响,探讨医院、企业在这一过程中的变化与挑战。
报告标签:
  • 三医联动
  • 医药反腐
  • 医药政策
  • 化学制药
报告专题:
治疗领域:
报告专题:
  • 发布日期:

    2023-11-01

  • 页数:

    26页

下载全文
定制咨询
报告内容
特色图表
报告摘要

随着反腐整风运动的深入推进,医疗及药企产业正面临着前所未有的变革与挑战。作为关系国计民生的重要领域,医疗行业的健康发展不仅关乎患者的切身利益,也直接影响到社会的和谐稳定。在此背景下,深入剖析反腐整风对医疗及药企产业的影响,对于指导行业未来发展方向、提升医疗服务质量具有重要意义。

摩熵咨询《反腐整风运动下医疗及药企产业变局分析》报告从医药整风的背景、目的出发,全面分析反腐整风对医疗及药企产业的影响,探讨医院、企业在这一过程中的变化与挑战。我们希望通过本报告,为行业内外提供有价值的参考,共同推动医疗及药企产业在反腐整风的新时代背景下实现健康、可持续发展。

报告主要内容示意
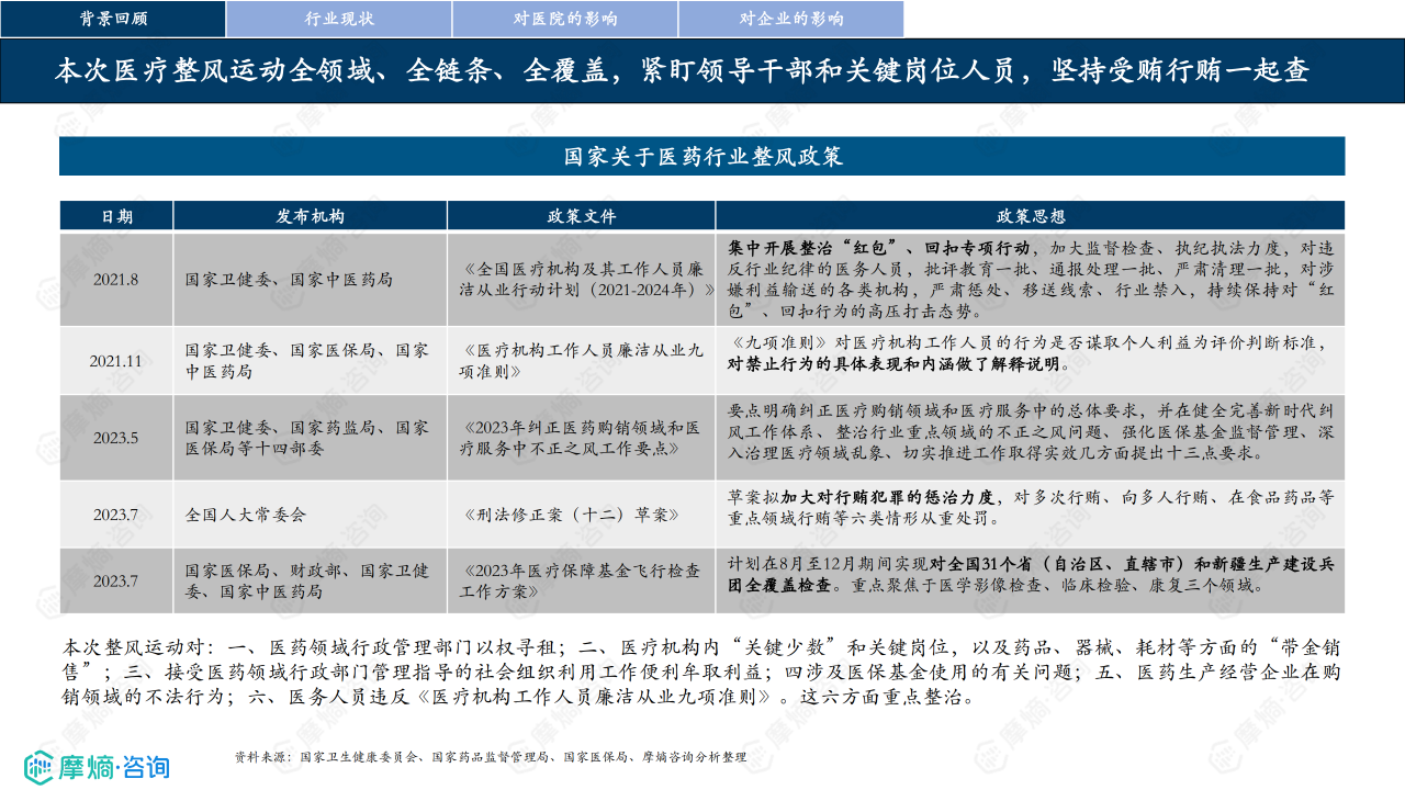
国家关于医药行业整风政策
国家关于医药行业整风政策
药品/医疗器械进院环节中的行贿/受贿方式
药品/医疗器械进院环节中的行贿/受贿方式
药品/医疗器械进院、采购环节中的医疗贿赂案件
药品/医疗器械进院、采购环节中的医疗贿赂案件
国家关于公立医院薪酬制度医改政策
国家关于公立医院薪酬制度医改政策
创新药商业化路径
创新药商业化路径
医药数字化营销服务企业三类技术型商业模式比较
医药数字化营销服务企业三类技术型商业模式比较
报告正文
摩熵医药企业版
9大数据库,200+子数据库,一站查询药品研发、临床、上市、销售、投资、政策等数据了解更多
我要试用
1 / 26
试读已结束,如需全文阅读可点击
下载全文
如果您有其他需求,请点击
定制服务咨询
相关其他报告
关于摩熵咨询

摩熵咨询是摩熵数科旗下生物医药专业咨询服务品牌,由深耕医药领域多年的专业人士组成,核心成员均来自国际顶级咨询机构和行业标杆企业,涵盖立项、市场、战略、投资等从业背景,依托摩熵数科丰富的外部专家资源及全面的医药全产业链数据库,为客户提供专业咨询服务和定制化解决方案

1W+
医药行业研究报告
200+
真实项目案例
1300+
业内高端专家资源
市场洞察与营销赋能
市场洞察与营销赋能
分析市场现状,洞察行业趋势,依托数据分析和深度研究,辅助商业决策。
立项评估及管线规划
立项评估及管线规划
提供疾病领域品种调研、专家访谈、品种立项、项目交易整套服务。
产业规划及研究服务
产业规划及研究服务
以数据为基础,为组织、园区、企业提供科学的决策依据和趋势线索。
多渠道数据分析及定制服务
多渠道数据分析及定制服务
帮助客户深入了解目标领域和市场情况,发现潜在机会,优化企业决策。
投资决策与交易估值
投资决策与交易估值
依托全球医药全产业链数据库与顶级投行级分析模型,为并购、融资、IPO提供全周期决策支持。
立即定制
洞察市场格局
解锁药品研发情报

定制咨询

400-9696-311 转1