2025中国医药研发创新与营销创新峰会
医药行业大变革

医药行业大变革

化药/生物药 深度报告

医药行业大变革

报告深入分析了医药行业在制剂、原料药和创新药三个关键领域的变革及其应对策略。包括药品集采常态化对制剂行业的影响,以及集采实施的具体数据和市场变化,也讨论了原料药市场的全球趋势和企业转型的必要性,包括向CDMO和MAH模式的转变。
报告标签:
  • 创新药
  • 原料药
  • 制剂
报告专题:
治疗领域:
  • 发布日期:

    2022-12-02

  • 页数:

    26页

下载全文
定制咨询
报告内容
AI精读报告
特色图表
报告摘要

报告深入分析了医药行业在制剂、原料药和创新药三个关键领域的变革及其应对策略。包括药品集采常态化对制剂行业的影响,以及集采实施的具体数据和市场变化,也讨论了原料药市场的全球趋势和企业转型的必要性,包括向CDMO和MAH模式的转变。最后,报告聚焦创新药领域,探讨了政策支持、资本市场的热度以及创新药商业化的挑战和机遇,并提出了创新药营销建议。整体而言,报告为企业在快速变化的医药市场中提供了战略指导和决策支持。

中心思想

本报告基于医药行业大变革的背景,利用全球生物医药大数据,对制剂、原料药和创新药三个细分市场进行分析,并结合国家药品集采政策、市场竞争格局、企业转型策略以及创新药的研发、销售和商业化现状,总结出医药企业应对变革的策略建议。核心观点包括:

  • 集采常态化深刻影响制剂市场:  药品集采导致价格大幅下降,企业需通过品种替换、差异化产品布局、院内院外市场差异化营销策略等应对。
  • 原料药市场面临挑战与机遇:  全球原料药用量市场下滑,竞争加剧,企业需向CDMO/MAH模式转型,并积极发展制剂业务,提升产品附加值。
  • 创新药市场增长迅速,但挑战依然存在:  政策利好、资本涌入以及出海趋势为创新药发展提供动力,但高研发成本、靶点集聚度高和生命周期缩短等问题仍需关注。企业应采取VBP+创新药、差异化市场定价、提前宣传等策略,并积极探索商业化外包平台。

主要内容

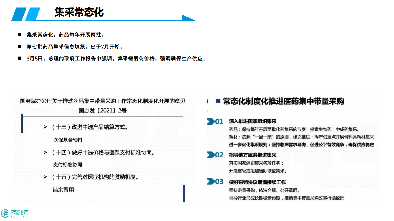
集采常态化下的制剂市场分析

国家药品集采政策已实施多年,对制剂市场产生深远影响。报告数据显示,自2018年首批药品集采以来,共进行了七批,涉及品种数量逐年增加,中选品种平均降价幅度超过50%,最高降幅甚至达到98%以上。参与企业数量也大幅增长,但中选企业数量的增长速度相对较慢,体现出市场竞争的日益激烈。

不同类别药品在集采中的中选情况也存在差异。全身用抗感染药物、神经系统药物、抗肿瘤药及免疫调节剂、心血管系统药物、呼吸系统用药等类别中选数量最多,这反映了这些类别药品的市场需求和规模。  同时,报告还分析了集采后不同药品类别销售同比增长情况,部分类别出现负增长,凸显了集采政策对市场份额和销售额的影响。

以氯沙坦和阿利沙坦为例,报告展示了集采后品种替换的现象。氯沙坦进入集采后,阿利沙坦迅速抢占市场份额,说明企业需要积极应对集采带来的市场变化,及时调整产品策略。

针对制剂企业,报告提出院内市场持续上新、拼集采,布局差异化产品;院外市场打造品牌形象,分级管理院外渠道的营销建议。

原料药市场分析及转型策略

报告指出,全球原料药用量市场呈现下滑趋势,竞争格局日益复杂。  数据显示,2014年至2021年,全球原料药用量波动较大,部分年份出现显著下降。这与全球经济形势、市场需求变化以及行业整合等因素有关。

面对市场挑战,原料药企业积极寻求转型。报告分析了CDMO(委托研发和生产)和MAH(上市许可持有人)两种主要的转型模式。以辉瑞帕罗韦德国内原料订单为例,报告展示了凯莱英和博腾股份等CDMO企业承接的大量订单,说明CDMO模式成为原料药企业的重要发展方向。  同时,报告也以山东方明为例,阐述了MAH模式的实践。此外,报告还分析了华海药业等企业向制剂业务转型的案例,表明原料制剂一体化成为行业发展趋势。

报告总结了原料药产业的六大趋势:规范化生产、集中度提升、原料制剂一体化、高端化、全球化以及技术快速提升。这些趋势为原料药企业提供了新的发展机遇,也提出了更高的要求。

创新药市场分析及商业化策略

创新药市场呈现快速增长态势。报告数据显示,2017年至2021年,中国市场创新药销售额增长迅速,年增长率均超过百位数。这得益于国家政策的支持、资本的涌入以及创新药研发技术的进步。

报告分析了创新药市场利好因素,包括政策支持(例如临床试验数据核查公告、抗肿瘤药物临床研发指导原则的发布,以及医保准入体系的建立)、资本的积极投入(2022年2月全球医药大健康行业投融资事件频繁,创新药类融资热度高)以及出海趋势(众多中国创新药企业积极拓展国际市场)。

然而,创新药市场也面临一些挑战,例如靶点集聚度高、研发成本高以及生命周期缩短等。

报告分析了中国创新药商业化现状,指出创新药上市后销售额增速加快。  针对创新药的营销,报告建议企业采取VBP+创新药、差异化市场定价、维护品牌形象、提前宣传等策略,并积极探索股权收购+license-out、VIC+license-out模式以及提供商业化外包平台等商业模式。

总结

本报告基于全球生物医药大数据,对制剂、原料药和创新药三个细分市场进行了深入分析,揭示了医药行业面临的深刻变革以及企业应对策略。集采常态化对制剂市场带来巨大冲击,原料药企业需积极转型,创新药市场则充满机遇与挑战。  医药企业需要根据自身情况,积极适应市场变化,提升竞争力,才能在变革中获得持续发展。  未来,规范化、高端化、国际化将成为医药行业发展的主旋律,企业应积极拥抱这些趋势,才能在激烈的市场竞争中立于不败之地。

报告主要内容示意
7批药品带量采购实施现状
7批药品带量采购实施现状
前6批国家药品集采类别数量分析
前6批国家药品集采类别数量分析
2018-2021年国家药品集采品类增长分析
2018-2021年国家药品集采品类增长分析
原料药转型-MAH(山东方明)
原料药转型-MAH(山东方明)
原料药转型-转型制剂(华海分析)
原料药转型-转型制剂(华海分析)
原料药产业的六大趋势
原料药产业的六大趋势
报告正文
摩熵医药企业版
9大数据库,200+子数据库,一站查询药品研发、临床、上市、销售、投资、政策等数据了解更多
我要试用
1 / 26
试读已结束,如需全文阅读可点击
下载全文
如果您有其他需求,请点击
定制服务咨询
相关其他报告
关于摩熵咨询

摩熵咨询是摩熵数科旗下生物医药专业咨询服务品牌,由深耕医药领域多年的专业人士组成,核心成员均来自国际顶级咨询机构和行业标杆企业,涵盖立项、市场、战略、投资等从业背景,依托摩熵数科丰富的外部专家资源及全面的医药全产业链数据库,为客户提供专业咨询服务和定制化解决方案

1W+
医药行业研究报告
200+
真实项目案例
1300+
业内高端专家资源
市场洞察与营销赋能
市场洞察与营销赋能
分析市场现状,洞察行业趋势,依托数据分析和深度研究,辅助商业决策。
立项评估及管线规划
立项评估及管线规划
提供疾病领域品种调研、专家访谈、品种立项、项目交易整套服务。
产业规划及研究服务
产业规划及研究服务
以数据为基础,为组织、园区、企业提供科学的决策依据和趋势线索。
多渠道数据分析及定制服务
多渠道数据分析及定制服务
帮助客户深入了解目标领域和市场情况,发现潜在机会,优化企业决策。
投资决策与交易估值
投资决策与交易估值
依托全球医药全产业链数据库与顶级投行级分析模型,为并购、融资、IPO提供全周期决策支持。
立即定制
洞察市场格局
解锁药品研发情报

定制咨询

400-9696-311 转1