2025中国医药研发创新与营销创新峰会
中国保健品行业全景洞察:市场需求、竞争格局与消费行为

中国保健品行业全景洞察:市场需求、竞争格局与消费行为

其他 深度报告

中国保健品行业全景洞察:市场需求、竞争格局与消费行为

本研究报告深入剖析保健品市场需求、竞争格局、消费行为,揭示行业发展脉络,助力企业决策和投资者布局。
报告标签:
  • 仙乐健康
  • 保健品
  • 汤臣倍健
报告专题:
治疗领域:
  • 发布日期:

    2025-07-17

  • 页数:

    38页

下载全文
定制咨询
报告内容
AI精读报告
特色图表
报告摘要

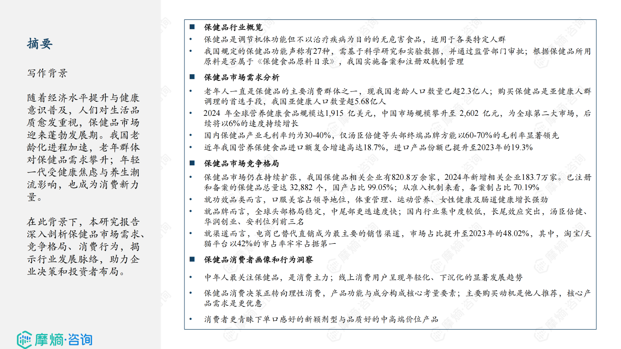
随着经济水平提升与健康意识普及,人们对生活品质愈发重视,保健品市场迎来蓬勃发展期。我国老龄化进程加速,老年群体对保健品需求攀升;年轻一代受健康焦虑与养生潮流影响,也成为消费新力量。在此背景下,本研究报告深入剖析保健品市场需求、竞争格局、消费行为,揭示行业发展脉络,助力企业决策和投资者布局。

中心思想

本报告基于摩熵咨询2025年5月发布的《中国保健品行业全景洞察:市场需求、竞争格局与消费行为》报告,运用统计数据和市场分析方法,对中国保健品行业进行深入剖析。报告核心观点如下:

中国保健品市场规模巨大,增长潜力显著

中国保健品市场规模庞大,位居全球第二,且人均消费额远低于发达国家,增长潜力巨大。  市场规模持续增长,主要驱动因素包括老龄化加剧、亚健康人群基数庞大、健康意识提升以及相关政策支持。

市场竞争格局分散,电商渠道崛起

中国保健品市场竞争格局分散,头部企业市场份额较低,长尾效应显著。电商渠道已超越直销成为主要销售渠道,并持续提升市场占比。  品牌竞争激烈,产品更新迭代速度快,消费者对品牌忠诚度较低。

消费者画像呈现年轻化、下沉化趋势,消费决策趋于理性

保健品消费者画像呈现年轻化、下沉化趋势,线上消费用户群体年轻化、下沉化显著。消费决策趋于理性,产品功能和成分成为核心考量因素,价格敏感度较高。

主要内容

本报告根据《中国保健品行业全景洞察》报告目录,对主要内容进行数据分析和解读。

保健品行业概览

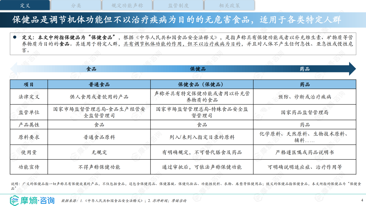
保健品定义、分类及监管

报告首先对保健品进行定义,将其界定为“保健食品”,并根据功能、原料和适用人群进行分类。  同时,详细阐述了保健品的功能声称种类(27种)、监管制度(备案制和注册制)以及相关政策法规,并对历年来重要的政策进行梳理,展现了国家对保健品市场监管的不断加强和规范。  备案制和注册制的区别在于原料是否在《保健食品原料目录》中,前者审批流程简单,后者更严格,但市场竞争力更强。

保健品市场需求分析

市场规模及增长趋势

报告分析了中国保健品市场的规模和增长趋势,指出2024年中国营养健康食品市场规模达到2602亿元人民币,并预测未来几年将继续保持增长。  全球营养健康食品市场规模也持续扩大,中国市场是全球第二大市场。  报告还分析了老年人口基数、亚健康人群基数以及消费者关注度对市场需求的影响,并结合百度指数数据,对搜索和资讯指数的波动进行了分析,指出市场教育的成效以及后疫情时代大众健康需求的驱动作用。  报告还指出,虽然保健品搜索指数有所下降,但资讯指数在2024年出现反弹,这反映了消费者对健康信息的关注度提升。

利润率分析及进口情况

报告分析了中国保健品行业的利润率水平,指出大部分中资企业毛利率在30%-40%之间,只有汤臣倍健等头部品牌毛利率能达到60%-70%。  同时,报告分析了中国保健品进口情况,指出近年来进口额复合增速高达18.7%,进口产品份额持续提升,这反映了国内外保健品品牌的竞争加剧。

保健品市场竞争格局

市场参与者数量及产品数量

报告指出,截至2025年1月1日,中国保健品相关企业数量超过820万家,2024年新增企业数量达到183.7万家,显示出市场竞争的激烈程度。  已注册和备案的保健品总数超过32882个,国产产品占比高达99.05%。

品类竞争、品牌竞争及渠道竞争

报告分析了保健品不同品类的竞争格局,指出口服美容产品曾占据领导地位,但近年来体重管理、运动营养、女性健康和肠道健康等细分领域增长强劲。  在品牌竞争方面,报告指出全球头部品牌格局相对稳定,而中国市场集中度较低,长尾效应突出,汤臣倍健、华润创业、安利位列前三。  渠道竞争方面,报告指出电商渠道已成为最主要的销售渠道,市场占比超过48%,淘宝/天猫平台占据主导地位。  直销和药房渠道也占据一定市场份额。  报告还分析了不同电商平台的市场份额,以及各渠道的特点和发展趋势。

保健品消费者画像和行为洞察

搜索用户画像、消费用户画像及跨境消费用户画像

报告对保健品消费者的搜索行为、消费行为以及跨境消费行为进行了分析,指出线上消费用户呈现年轻化、下沉化的趋势,90后是跨境消费的主力军。

消费决策、消费动机和消费体验

报告分析了消费者的决策因素,指出产品功能和成分是核心考量因素,价格敏感度较高。  消费者的主要购买动机是他人推荐,对价格优惠和产品品质有较高要求。  整体购买体验较好,但对口感和味道较为关注。

消费者产品偏好

报告分析了消费者对产品剂型和价格的偏好,指出消费者更青睐口感好的新颖剂型(如软胶囊、软糖)和品质好的中高端价位产品。

总结

本报告对中国保健品行业进行了全面的市场分析,揭示了市场规模、增长潜力、竞争格局以及消费者行为等关键特征。  中国保健品市场规模巨大,增长潜力显著,但市场竞争激烈,电商渠道崛起,消费者画像呈现年轻化、下沉化趋势,消费决策趋于理性。  未来,保健品行业将继续向数字化、轻量化方向发展,细分市场将持续涌现,个性化、精细化健康管理需求将进一步提升。  企业需要关注消费者需求变化,加强产品研发和创新,提升品牌竞争力,才能在激烈的市场竞争中获得可持续发展。

报告主要内容示意
2020-2024年中国营养健康食品零售规模(亿元)
2020-2024年中国营养健康食品零售规模(亿元)
国内保健品头部企业毛利率
国内保健品头部企业毛利率
2023年中国保健品市场竞争格局
2023年中国保健品市场竞争格局
报告正文
摩熵医药企业版
9大数据库,200+子数据库,一站查询药品研发、临床、上市、销售、投资、政策等数据了解更多
我要试用
1 / 38
试读已结束,如需全文阅读可点击
下载全文
如果您有其他需求,请点击
定制服务咨询
相关其他报告
关于摩熵咨询

摩熵咨询是摩熵数科旗下生物医药专业咨询服务品牌,由深耕医药领域多年的专业人士组成,核心成员均来自国际顶级咨询机构和行业标杆企业,涵盖立项、市场、战略、投资等从业背景,依托摩熵数科丰富的外部专家资源及全面的医药全产业链数据库,为客户提供专业咨询服务和定制化解决方案

1W+
医药行业研究报告
200+
真实项目案例
1300+
业内高端专家资源
市场洞察与营销赋能
市场洞察与营销赋能
分析市场现状,洞察行业趋势,依托数据分析和深度研究,辅助商业决策。
立项评估及管线规划
立项评估及管线规划
提供疾病领域品种调研、专家访谈、品种立项、项目交易整套服务。
产业规划及研究服务
产业规划及研究服务
以数据为基础,为组织、园区、企业提供科学的决策依据和趋势线索。
多渠道数据分析及定制服务
多渠道数据分析及定制服务
帮助客户深入了解目标领域和市场情况,发现潜在机会,优化企业决策。
投资决策与交易估值
投资决策与交易估值
依托全球医药全产业链数据库与顶级投行级分析模型,为并购、融资、IPO提供全周期决策支持。
立即定制
洞察市场格局
解锁药品研发情报

定制咨询

400-9696-311 转1