2025中国医药研发创新与营销创新峰会
中医药行业政策点评报告:《中医药振兴发展重大工程实施方案》全面吹响集结号,产业文化繁荣可期

中医药行业政策点评报告:《中医药振兴发展重大工程实施方案》全面吹响集结号,产业文化繁荣可期

研报

中医药行业政策点评报告:《中医药振兴发展重大工程实施方案》全面吹响集结号,产业文化繁荣可期

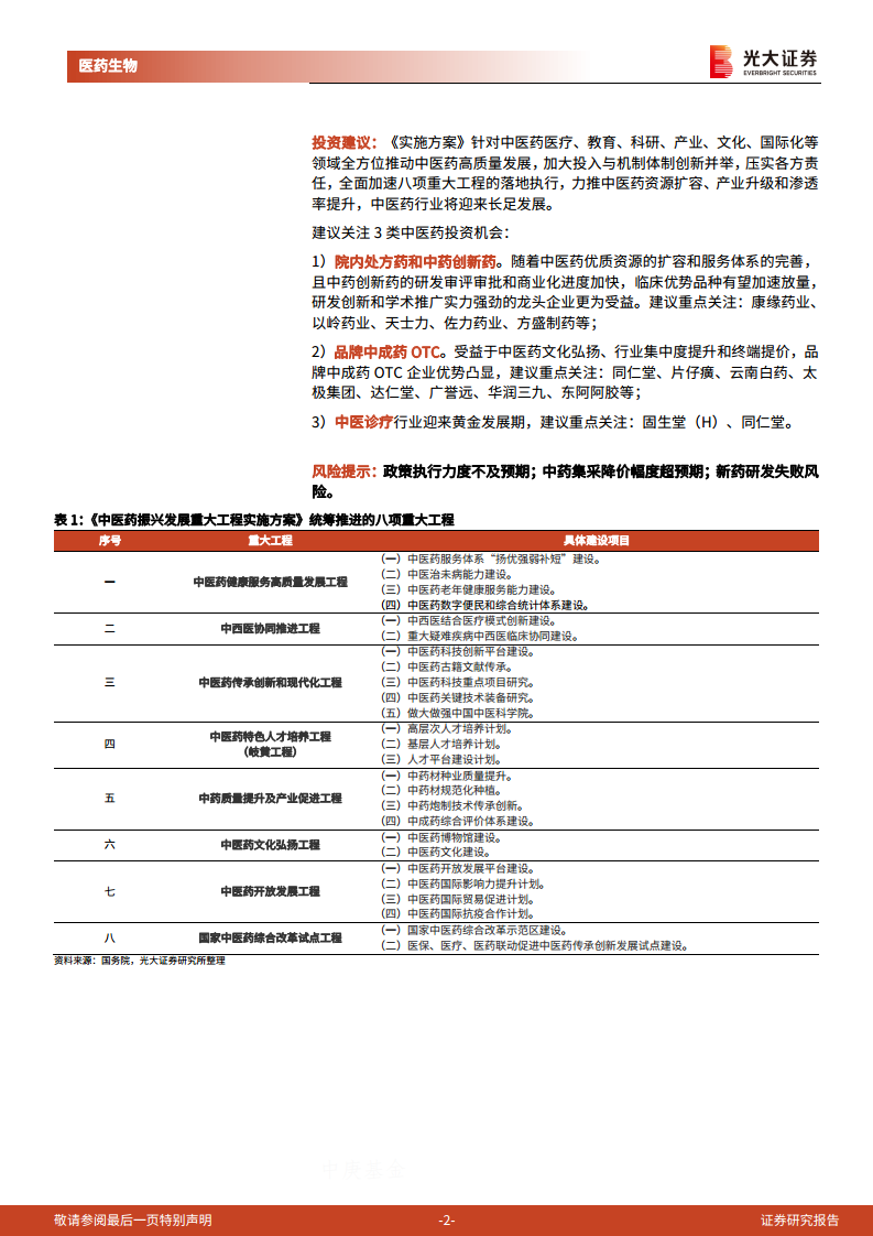
中心思想 《实施方案》:中医药振兴发展的集结号与路线图 国务院办公厅印发《中医药振兴发展重大工程实施方案》(以下简称《实施方案》),标志着中医药发展从战略规划阶段迈入全面落地执行阶段。该方案通过八项重大工程和26项建设任务,体系化地推动中医药在医疗、科研、教育、产业、文化及国际化等全产业链的高质量发展,旨在构建优质高效的中医药服务体系,显著提升中医药防病治病水平、科技创新能力和国际影响力,并使其成为健康中国建设的重要支撑。 政策加码驱动产业升级与市场扩容 《实施方案》强调完善多元投入保障机制、建立跨部门协同工作机制,旨在压实各方责任,加速各项工程的落地实施。这将切实提升中医药服务供给能力和基层服务水平,预计在“十四五”期间显著提高中医药的服务渗透率。政策的全面推进和机制体制创新将激发行业活力,为中医药产业带来资源扩容、产业升级和市场渗透率提升的黄金发展机遇,尤其在院内处方药、中药创新药、品牌中成药OTC以及中医诊疗服务等领域,具备研发创新和品牌优势的龙头企业将显著受益。 主要内容 《中医药振兴发展重大工程实施方案》出台背景与意义 政策演进:从战略规划到具体实施 自十八大以来,党中央、国务院高度重视中医药发展,出台多项鼓励政策,中医药发展已上升为国家战略。 继《中医药发展战略规划纲要(2016-2030年)》和《“十四五”中医药发展规划》等宏观规划之后,《实施方案》的出台,标志着政策重心从战略方向明确转向具体任务的责任压实和全面落地执行。 《实施方案》旨在统筹力量集中解决重点领域和环节的突出问题,破除原有机制体制障碍,以重大工程形式确定归口单位,吹响了全面落地执行的集结号。 目标愿景:构建优质高效中医药服务体系 《实施方案》明确提出到2025年的发展目标,包括加快建设优质高效中医药服务体系、明显提升中医药防病治病水平、显著增强中西医结合服务能力、显著提高中医药科技创新能力、逐步壮大高素质中医药人才队伍、不断提升中药质量、大力弘扬中医药文化、进一步提升中医药国际影响力。 最终目标是使符合中医药特点的体制机制和政策体系不断完善,中医药振兴发展取得明显进展,成为全面推进健康中国建设的重要支撑。 八项重大工程体系化推进中医药高质量发展 《实施方案》与《“十四五”中医药发展规划》一脉相承,针对中医药医疗、科研、教育、产业、文化等全产业链提出了八项重大工程,共计26项建设任务,旨在体系化推进中医药高质量发展。 中医药健康服务高质量发展工程 中医药服务体系“扬优强弱补短”建设:提升服务能力,补齐短板。 中医治未病能力建设:强化预防保健功能。 中医药老年健康服务能力建设:满足老龄化社会需求。 中医药数字便民和综合统计体系建设:推动数字化转型,提升管理效率。 中西医协同推进工程 中西医结合医疗模式创新建设:探索和推广中西医结合新模式。 重大疑难疾病中西医临床协同建设:提升疑难重症诊疗水平。 中医药传承创新和现代化工程 中医药科技创新平台建设:搭建高水平科研平台。 中医药古籍文献传承:保护和利用传统智慧。 中医药科技重点项目研究:聚焦关键领域突破。 中医药关键技术装备研究:提升产业技术水平。 做大做强中国中医科学院:发挥国家队引领作用。 中医药特色人才培养工程(岐黄工程) 高层次人才培养计划:培养领军人才。 基层人才培养计划:加强基层服务能力。 人才平台建设计划:优化人才发展环境。 中药质量提升及产业促进工程 中药材种业质量提升:从源头保障中药质量。 中药材规范化种植:推动中药材产业现代化。 中药炮制技术传承创新:提升中药制剂水平。 中成药综合评价体系建设:完善质量评价标准。 中医药文化弘扬工程 中医药博物馆建设:传承和展示中医药文化。 中医药文化建设:提升社会认知度和影响力。 中医药开放发展工程 中医药开放发展平台建设:搭建国际交流合作平台。 中医药国际影响力提升计划:推动中医药走向世界。 中医药国际贸易促进计划:扩大中医药产品和服务出口。 中医药国际抗疫合作计划:贡献中医药智慧和力量。 国家中医药综合改革试点工程 国家中医药综合改革示范区建设:探索改革经验,发挥示范作用。 医保、医疗、医药联动促进中医药传承创新发展试点建设:优化政策环境,激发创新活力。 政策保障与市场机遇 投入保障机制:完善多元投入,加大政府支持 《实施方案》要求各地各有关部门完善投入保障机制,建立多元投入机制,各级政府需统筹安排中医药事业发展经费并加大支持力度,为各项工程的顺利实施提供坚实保障。 跨部门协同:建立工作机制,压实各方责任 由国家中医药局、卫健委、发改委牵头建立跨部门工作机制,各有关地方和项目单位按照职责分工,强化主体责任,协同落实项目实施,确保政策执行的效率和效果。 投资机会:中医药行业迎来长足发展 政策的全面推动和机制体制创新将切实提升中医药服务供给和基层服务能力,预计“十四五”期间中医药服务渗透率将显著提高。 院内处方药和中药创新药: 随着中医药优质资源扩容和服务体系完善,以及中药创新药研发审评审批和商业化进度加快,临床优势品种有望加速放量,研发创新和学术推广实力强劲的龙头企业将受益。 品牌中成药OTC: 受益于中医药文化弘扬、行业集中度提升和终端提价,品牌中成药OTC企业优势凸显。 中医诊疗行业: 随着政策支持和市场需求增长,中医诊疗行业将迎来黄金发展期。 总结 《中医药振兴发展重大工程实施方案》的出台,是国家层面推动中医药高质量发展的里程碑事件,标志着中医药发展进入全面落地执行的新阶段。该方案通过八项重大工程和26项具体任务,构建了覆盖中医药全产业链的系统性发展蓝图,旨在全面提升中医药服务能力、科技水平、人才队伍、产品质量、文化影响力及国际化水平。政策强调加大投入保障、完善多元投入机制,并建立跨部门协同工作机制,以压实各方责任,确保各项工程的有效实施。预计这将显著提升中医药服务渗透率,推动中医药资源扩容和产业升级,为中医药行业带来长足发展机遇。特别是院内处方药和中药创新药、品牌中成药OTC以及中医诊疗服务等细分领域,具备核心竞争力的企业将迎来重要的发展窗口期。
报告专题:
  • 下载次数:

    2069

  • 发布机构:

    光大证券

  • 发布日期:

    2023-03-01

  • 页数:

    3页

下载全文
定制咨询
AI精读报告

中心思想

《实施方案》:中医药振兴发展的集结号与路线图

国务院办公厅印发《中医药振兴发展重大工程实施方案》(以下简称《实施方案》),标志着中医药发展从战略规划阶段迈入全面落地执行阶段。该方案通过八项重大工程和26项建设任务,体系化地推动中医药在医疗、科研、教育、产业、文化及国际化等全产业链的高质量发展,旨在构建优质高效的中医药服务体系,显著提升中医药防病治病水平、科技创新能力和国际影响力,并使其成为健康中国建设的重要支撑。

政策加码驱动产业升级与市场扩容

《实施方案》强调完善多元投入保障机制、建立跨部门协同工作机制,旨在压实各方责任,加速各项工程的落地实施。这将切实提升中医药服务供给能力和基层服务水平,预计在“十四五”期间显著提高中医药的服务渗透率。政策的全面推进和机制体制创新将激发行业活力,为中医药产业带来资源扩容、产业升级和市场渗透率提升的黄金发展机遇,尤其在院内处方药、中药创新药、品牌中成药OTC以及中医诊疗服务等领域,具备研发创新和品牌优势的龙头企业将显著受益。

主要内容

《中医药振兴发展重大工程实施方案》出台背景与意义

  • 政策演进:从战略规划到具体实施
    • 自十八大以来,党中央、国务院高度重视中医药发展,出台多项鼓励政策,中医药发展已上升为国家战略。
    • 继《中医药发展战略规划纲要(2016-2030年)》和《“十四五”中医药发展规划》等宏观规划之后,《实施方案》的出台,标志着政策重心从战略方向明确转向具体任务的责任压实和全面落地执行。
    • 《实施方案》旨在统筹力量集中解决重点领域和环节的突出问题,破除原有机制体制障碍,以重大工程形式确定归口单位,吹响了全面落地执行的集结号。
  • 目标愿景:构建优质高效中医药服务体系
    • 《实施方案》明确提出到2025年的发展目标,包括加快建设优质高效中医药服务体系、明显提升中医药防病治病水平、显著增强中西医结合服务能力、显著提高中医药科技创新能力、逐步壮大高素质中医药人才队伍、不断提升中药质量、大力弘扬中医药文化、进一步提升中医药国际影响力。
    • 最终目标是使符合中医药特点的体制机制和政策体系不断完善,中医药振兴发展取得明显进展,成为全面推进健康中国建设的重要支撑。

八项重大工程体系化推进中医药高质量发展

《实施方案》与《“十四五”中医药发展规划》一脉相承,针对中医药医疗、科研、教育、产业、文化等全产业链提出了八项重大工程,共计26项建设任务,旨在体系化推进中医药高质量发展。

  • 中医药健康服务高质量发展工程
    • 中医药服务体系“扬优强弱补短”建设:提升服务能力,补齐短板。
    • 中医治未病能力建设:强化预防保健功能。
    • 中医药老年健康服务能力建设:满足老龄化社会需求。
    • 中医药数字便民和综合统计体系建设:推动数字化转型,提升管理效率。
  • 中西医协同推进工程
    • 中西医结合医疗模式创新建设:探索和推广中西医结合新模式。
    • 重大疑难疾病中西医临床协同建设:提升疑难重症诊疗水平。
  • 中医药传承创新和现代化工程
    • 中医药科技创新平台建设:搭建高水平科研平台。
    • 中医药古籍文献传承:保护和利用传统智慧。
    • 中医药科技重点项目研究:聚焦关键领域突破。
    • 中医药关键技术装备研究:提升产业技术水平。
    • 做大做强中国中医科学院:发挥国家队引领作用。
  • 中医药特色人才培养工程(岐黄工程)
    • 高层次人才培养计划:培养领军人才。
    • 基层人才培养计划:加强基层服务能力。
    • 人才平台建设计划:优化人才发展环境。
  • 中药质量提升及产业促进工程
    • 中药材种业质量提升:从源头保障中药质量。
    • 中药材规范化种植:推动中药材产业现代化。
    • 中药炮制技术传承创新:提升中药制剂水平。
    • 中成药综合评价体系建设:完善质量评价标准。
  • 中医药文化弘扬工程
    • 中医药博物馆建设:传承和展示中医药文化。
    • 中医药文化建设:提升社会认知度和影响力。
  • 中医药开放发展工程
    • 中医药开放发展平台建设:搭建国际交流合作平台。
    • 中医药国际影响力提升计划:推动中医药走向世界。
    • 中医药国际贸易促进计划:扩大中医药产品和服务出口。
    • 中医药国际抗疫合作计划:贡献中医药智慧和力量。
  • 国家中医药综合改革试点工程
    • 国家中医药综合改革示范区建设:探索改革经验,发挥示范作用。
    • 医保、医疗、医药联动促进中医药传承创新发展试点建设:优化政策环境,激发创新活力。

政策保障与市场机遇

  • 投入保障机制:完善多元投入,加大政府支持
    • 《实施方案》要求各地各有关部门完善投入保障机制,建立多元投入机制,各级政府需统筹安排中医药事业发展经费并加大支持力度,为各项工程的顺利实施提供坚实保障。
  • 跨部门协同:建立工作机制,压实各方责任
    • 由国家中医药局、卫健委、发改委牵头建立跨部门工作机制,各有关地方和项目单位按照职责分工,强化主体责任,协同落实项目实施,确保政策执行的效率和效果。
  • 投资机会:中医药行业迎来长足发展
    • 政策的全面推动和机制体制创新将切实提升中医药服务供给和基层服务能力,预计“十四五”期间中医药服务渗透率将显著提高。
    • 院内处方药和中药创新药: 随着中医药优质资源扩容和服务体系完善,以及中药创新药研发审评审批和商业化进度加快,临床优势品种有望加速放量,研发创新和学术推广实力强劲的龙头企业将受益。
    • 品牌中成药OTC: 受益于中医药文化弘扬、行业集中度提升和终端提价,品牌中成药OTC企业优势凸显。
    • 中医诊疗行业: 随着政策支持和市场需求增长,中医诊疗行业将迎来黄金发展期。

总结

《中医药振兴发展重大工程实施方案》的出台,是国家层面推动中医药高质量发展的里程碑事件,标志着中医药发展进入全面落地执行的新阶段。该方案通过八项重大工程和26项具体任务,构建了覆盖中医药全产业链的系统性发展蓝图,旨在全面提升中医药服务能力、科技水平、人才队伍、产品质量、文化影响力及国际化水平。政策强调加大投入保障、完善多元投入机制,并建立跨部门协同工作机制,以压实各方责任,确保各项工程的有效实施。预计这将显著提升中医药服务渗透率,推动中医药资源扩容和产业升级,为中医药行业带来长足发展机遇。特别是院内处方药和中药创新药、品牌中成药OTC以及中医诊疗服务等细分领域,具备核心竞争力的企业将迎来重要的发展窗口期。

报告正文
摩熵医药企业版
9大数据库,200+子数据库,一站查询药品研发、临床、上市、销售、投资、政策等数据了解更多
我要试用
1 / 3
试读已结束,如需全文阅读可点击
下载全文
如果您有其他需求,请点击
定制服务咨询
光大证券最新报告
关于摩熵咨询

摩熵咨询是摩熵数科旗下生物医药专业咨询服务品牌,由深耕医药领域多年的专业人士组成,核心成员均来自国际顶级咨询机构和行业标杆企业,涵盖立项、市场、战略、投资等从业背景,依托摩熵数科丰富的外部专家资源及全面的医药全产业链数据库,为客户提供专业咨询服务和定制化解决方案

1W+
医药行业研究报告
200+
真实项目案例
1300+
业内高端专家资源
市场洞察与营销赋能
市场洞察与营销赋能
分析市场现状,洞察行业趋势,依托数据分析和深度研究,辅助商业决策。
立项评估及管线规划
立项评估及管线规划
提供疾病领域品种调研、专家访谈、品种立项、项目交易整套服务。
产业规划及研究服务
产业规划及研究服务
以数据为基础,为组织、园区、企业提供科学的决策依据和趋势线索。
多渠道数据分析及定制服务
多渠道数据分析及定制服务
帮助客户深入了解目标领域和市场情况,发现潜在机会,优化企业决策。
投资决策与交易估值
投资决策与交易估值
依托全球医药全产业链数据库与顶级投行级分析模型,为并购、融资、IPO提供全周期决策支持。
立即定制
洞察市场格局
解锁药品研发情报

定制咨询

400-9696-311 转1